ՀԱՅԱՍՏԱՆԻ ՀԱՆՐԱՊԵՏՈՒԹՅԱՆ ՎԱՐՉԱՊԵՏ
Ո Ր Ո Շ ՈՒ Մ
1 փետրվարի 1996 թվականի N 36
քաղ. Երևան
ՀԱՅԱՍՏԱՆԻ ՀԱՆՐԱՊԵՏՈՒԹՅԱՆ ԿՐԹՈՒԹՅԱՆ ԵՎ ԳԻՏՈՒԹՅԱՆ ՆԱԽԱՐԱՐՈՒԹՅԱՆ ԿԱՆՈՆԱԴՐՈՒԹՅՈՒՆԸ ԵՎ ԿԱՌՈՒՑՎԱԾՔԸ ՀԱՍՏԱՏԵԼՈՒ ՄԱՍԻՆ
1. Հաստատել Հայաստանի Հանրապետության կրթության և գիտության նախարարության կանոնադրությունը և կառուցվածքը (կցվում են):
2. Հայաստանի Հանրապետության վարչապետի 1995 թվականի օգոստոսի 18-ի «ՀՀ նախարարությունների, վարչությունների, ՀՀ հարկային տեսչության և պետական կառավարման հանրապետական մարմինների` գերատեսչությունների կենտրոնական ապարատների աշխատողների թվաքանակի և ղեկավարների տեղակալների թվաքանակի մասին» N 38 որոշման հավելվածում «ՀՀ կրթության և գիտության նախարարություն» տողում «140» և «5» թվերը համապատասխանաբար փոխարինել «139» և «4» թվերով:
3. Հայաստանի Հանրապետության կրթության և գիտության նախարարությանը` մինչև 1996 թվականի մարտի 1-ը սահմանված կարգով Հայաստանի Հանրապետության կառավարություն ներկայացնել առաջարկություն Հայաստանի Հանրապետության կրթության և գիտության նախարարության մարզային տարածքային տեսչություններ ստեղծելու և քաղաքային ու շրջանային տարածքային տեսչությունները լուծարելու մասին:
4. Ուժը կորցրած ճանաչել Հայաստանի Հանրապետության Նախարարների խորհրդի 1991 թվականի հունիսի 30-ի «Հայաստանի Հանրապետության բարձրագույն կրթության և գիտության պետական կոմիտեի կանոնադրությունը հաստատելու մասին» N 439 և Հայաստանի Հանրապետության կառավարության 1995 թվականի մարտի 7-ի «Հայաստանի Հանրապետության լուսավորության նախարարության կանոնադրությունը հաստատելու մասին» N 124 որոշումները:
|
Հայաստանի Հանրապետության վարչապետ |
Հ. ԲԱԳՐԱՏյան |
|
Հաստատված է |
Կ Ա Ն Ո Ն Ա Դ Ր ՈՒ Թ Յ ՈՒ Ն
ՀԱՅԱՍՏԱՆԻ ՀԱՆՐԱՊԵՏՈՒԹՅԱՆ ԿՐԹՈՒԹՅԱՆ ԵՎ ԳԻՏՈՒԹՅԱՆ ՆԱԽԱՐԱՐՈՒԹՅԱՆ
I. Ընդհանուր դրույթներ
1. Հայաստանի Հանրապետության կրթության և գիտության նախարարությունը (այսուհետև` նախարարություն) գործադիր իշխանության հանրապետական մարմին է, որն իրականացնում է կրթության և գիտության համակարգի կառավարումը` ենթարկվելով Հայաստանի Հանրապետության կառավարությանը:
Հայաստանի Հանրապետության կրթության և գիտության համակարգը ներառում է Հայաստանի Հանրապետության կրթադաստիարակչական և գիտական հաստատությունները, ձեռնարկությունները, հիմնարկներն ու կազմակերպությունները` անկախ սեփականության ձևից և գերատեսչական ենթակայությունից:
2. Նախարարությունը պատասխանատվություն է կրում կրթության և գիտության բնագավառում տիրող վիճակի ու դրա հեռանկարային զարգացման, գիտատեխնիկական և կառուցվածքային քաղաքականության, տվյալ ոլորտում սեփականության տարբեր ձևերի ներդաշնակ գործունեության ապահովման համար:
3. Նախարարությունն իրավաբանական անձ է, ունի Հայաստանի Հանրապետության պետական զինանշանի պատկերով և իր անվամբ կնիք ու դրոշմակնիք:
II. Նախարարության հիմնական խնդիրներն ու գործառույթները
4. Նախարարության հիմնական խնդիրներն են`
ա) կրթության և գիտության համակարգում Հայաստանի Հանրապետության միասնական պետական քաղաքականության իրականացումը և դրա կենսագործման նկատմամբ վերահսկողությունը.
բ) կրթության և գիտության բովանդակային ու կառուցվածքային բարեփոխումը, դրանց առաջանցիկ զարգացման ապահովումը.
գ) կրթության և գիտության զարգացման հեռանկարային ու նպատակային, ինչպես նաև միջպետական համագործակցության շրջանակներում գիտատեխնիկական ծրագրերի մշակումն ու դրանց իրագործման ապահովումը.
դ) մանուկների, պատանիների և երիտասարդների ֆիզիկական ու հոգևոր, ինչպես նաև մասնագիտական ու մտավոր զարգացման համար բարենպաստ պայմանների և հնարավորությունների ապահովումը.
ե) կրթության և գիտության համակարգում արդյունավետ հարաբերությունների ձևավորումը.
զ) կրթության և գիտության ոլորտի վերաբերյալ Հայաստանի Հանրապետության օրենսդրական ակտերի նախագծերի մշակմանն ու կրթության և գիտության համակարգում Հայաստանի Հանրապետության պետական քաղաքականության ձևավորմանը մասնակցելը.
է) կրթության և գիտության համակարգի տեղեկատվական ապահովումը, ուսումնական և մեթոդական միջոցների, նորմատիվ փաստաթղթերի ստեղծումը.
ը) հասարակության դինամիկ զարգացման պահանջներին և միջազգային չափանիշներին համապատասխան որակյալ մասնագետների պատրաստումը, նախարարության համակարգի կրթական հաստատությունների դասախոսական, մանկավարժական կադրերով ապահովումը.
թ) անկախ սեփականության ձևից, կրթական հաստատությունների գործունեության ներդաշնակումը և դրանց արդյունավետ աշխատանքի կազմակերպման նախադրյալների ստեղծումը.
ժ) կրթության միջազգային փորձի ուսումնասիրումը, այդ նպատակով գիտամանկավարժական աշխատողների, ուսուցիչների, ուսանողների և աշակերտների արտասահմանյան գործուղումների կազմակերպումը.
ի) կրթության և դաստիարակության հիմնախնդիրների վերլուծությունն ու ընդհանրացումը, կրթության զարգացման կենտրոնների ստեղծումը.
լ) հատկացված բյուջետային միջոցների նպատակային ծախսման ապահովումը, կրթադաստիարակչական աշխատանքի իրականացման համար անհրաժեշտ պայմանների ապահովման նկատմամբ վերահսկողությունը.
խ) կրթության և գիտության զարգացման հարցերով Հայաստանի Հանրապետության պետական կառավարման մարմինների ու կազմակերպությունների, ոչ պետական կազմակերպությունների, Հայ Առաքելական եկեղեցու, ինչպես նաև օտարերկրյա պետությունների համապատասխան մարմինների և միջազգային կազմակերպությունների հետ համագործակցումը:
5. Իր հիմնական խնդիրներին համապատասխան նախարարությունը`
ա) ապահովում է երեխաների պարտադիր տարրական և հիմնական կրթությունը, պայմաններ է ստեղծում միջնակարգ և միջնակարգ-մասնագիտական կրթության իրականացման համար և միջոցներ ձեռնարկում կրթության բազմաձևության ընդլայնման համար.
բ) վերահսկում է պետական կրթական չափորոշիչների պահպանումը պետական և ոչ պետական կրթական հաստատություններում.
գ) ապահովում է հանրապետությունում գիտական հետազոտությունների և մշակումների վերլուծությունը, ընդհանրացումը, համակարգումը և կատարման վերահսկողությունը.
դ) մշակում է համակարգի տնտեսական և սոցիալական զարգացման ծրագրերը.
ե) մասնակցում է կրթության պետական պատվերների նախագծերի մշակմանը.
զ) ապահովում է կրթության և գիտության ինտեգրացումը, կազմակերպում հանրակրթական հաստատությունների դասագրքերի, նախադպրոցական ձեռնարկների, մեթոդական ուղեցույցների և հանրակրթական ծրագրերի ստեղծման գործը, երաշխավորում գործածման այլընտրանքային հանրակրթական ծրագրեր, դասագրքեր, ձեռնարկներ, այլ ուսումնական գրականություն.
է) հաստատում է օրինակելի ուսումնական պլաններ և ուսումնական ծրագրեր, մշակում ու հրատարակում ուսուցման և դաստիարակության վերաբերյալ մեթոդական հանձնարարականներ, որոնք պարտադիր են բոլոր կրթական հաստատությունների համար` անկախ սեփականության ձևից և գերատեսչական պատկանելությունից.
ը) սահմանում է պետական հանրակրթական հաստատության տարեկան ուսումնական օրացուցային ժամանակացանկը, սովորողների և ուսանողների գիտելիքների գնահատման համակարգը, առաջադիմության ու հաճախման գրանցման, դասարանից դասարան, կուրսից կուրս փոխադրման, ինչպես նաև ավարտական, պետական քննությունների, դիպլոմային նախագծումների աշխատանքների պատրաստման և անցկացման կարգն ու պայմանները.
թ) իրականացնում է կրթության և գիտության համակարգի ուսումնագիտական և տեղեկատվական ապահովումը.
ժ) ոլորտում կազմակերպում է գիտական հետազոտությունների անցկացումը, ձևավորում է հիմնարար և կիրառական հետազոտությունների, փորձարարական-կոնստրուկտորական մշակումների, փորձնական արտադրությունների պետական պատվերների նախագծերը.
ի) կազմակերպում է օտարերկրյա պետությունների կրթական հաստատություններում Հայաստանի Հանրապետության կրթական հաստատությունների սովորողների ու օտարերկրացի երեխաների` Հայաստանի Հանրապետության կրթական հաստատություններում սովորելու գործը.
լ) սահմանում է Հայաստանի Հանրապետության պետական կրթական հաստատություններում սովորողների և ուսանողների ընդունելության կարգն ու պայմանները, սովորողների արձակուրդների ժամկետները.
խ) սահմանում է պետական կրթական համակարգի դասախոսական, մանկավարժական և ղեկավար աշխատողների վերապատրաստման, ինչպես նաև ատեստավորման կարգն ու պայմանները, կազմակերպում նրանց վերապատրաստման ու ատեստավորման աշխատանքը: Սահմանված կարգով հաստատում է դասախոսական, մանկավարժական և ղեկավար աշխատողների տարիֆաորակավորման բնութագրերը.
ծ) մասնակցում է կրթական հաստատությունների դասախոսների, մանկավարժների և մյուս աշխատողների, ուսանողների ու սաների սոցիալական պաշտպանվածության հանրապետական ծրագրերի մշակմանը.
կ) մշակում է կրթության և գիտության օրենսդրության կատարելագործման վերաբերյալ առաջարկություններ և ներկայացնում Հայաստանի Հանրապետության կառավարության քննարկմանը.
հ) սահմանում է համակարգի կրթական հաստատությունների տեսչավորման կարգը, օրենսդրությամբ սահմանված կարգով անցկացնում մարզպետարանի համապատասխան բաժնի, նրա ենթակա ձեռնարկությունների ու կազմակերպությունների տեսչական ստուգումները.
ձ) օրենսդրությամբ սահմանված կարգով իրականացնում է Հայաստանի Հանրապետության պետական և ոչ պետական կրթական հաստատությունների հավատարմագրումը, ոչ պետական կրթական հաստատությունների լիցենզավորումը, ինչպես նաև սահմանված կարգով բարձրագույն կրթություն ստացած շրջանավարտների հավաստագրումը.
ղ) հաստատում է իր ենթակայության ուսումնական հաստատությունների, ինչպես նաև ձեռնարկությունների, հիմնարկների ու կազմակերպությունների մանկավարժական և ղեկավար կադրերի ընտրության, նշանակման և տեղաբաշխման կարգը.
ճ) Հայաստանի Հանրապետության միջազգային պայմանագրերի (համաձայնագրերի) հիման վրա իրականացնում է Հայաստանի Հանրապետությունում օտարերկրյա պետությունների` կրթության և գիտության վերաբերյալ փաստաթղթերի համապատասխանեցման գործը.
մ) իր իրավասության սահմաններում վարում է բանակցություններ և կնքում միջգերատեսչական պայմանագրեր (համաձայնագրեր) օտարերկրյա պետությունների համապատասխան մարմինների ու միջազգային կազմակերպությունների հետ և նպաստում համակարգի կրթական հաստատությունների, նախարարության ձեռնարկությունների, հիմնարկների ու կազմակերպությունների միջազգային կապերի զարգացմանը, սահմանված կարգով մասնակցում նախարարության իրավասության մեջ մտնող հարցերի վերաբերյալ միջազգային պայմանագրերի (համաձայնագրերի) մշակմանն ու քննարկմանը.
յ) օրենսդրությամբ սահմանված կարգով իրականացնում է նախարարության համակարգի կրթական հաստատությունների բյուջետային հատկացումների բաշխումը և վերահսկում դրանց ֆինանսական գործունեությունը.
ն) կրթության և գիտության հարցերով համագործակցում է մարզպետների և տեղական ինքնակառավարման մարմինների հետ.
շ) աջակցում է կրթական հաստատություններում կրթական հիմնադրամների, կրթասիրաց միությունների, մանկավարժական ընկերությունների ստեղծմանը.
ո) կրթության բնագավառի զարգացման գործում ներգրավում է հասարակական, գիտամանկավարժական և շահագրգիռ այլ կազմակերպությունների ու ծնողական համայնքների և համագործակցում նրանց հետ.
չ) սահմանում է ոչ մանկավարժական կրթությամբ մասնագետների` կրթական հաստատություններում մանկավարժական աշխատանքի անցնելու կարգն ու պայմանները.
պ) Հայաստանի Հանրապետության նախարարությունների, վարչությունների, գերատեսչությունների, գործադիր իշխանության տեղական մարմինների հետ համատեղ կազմակերպում է ուսումնադաստիարակչական բնույթի միջոցառումներ, կրթության ու գիտության հարցերով համաժողովներ, խորհրդակցություններ և այլ միջոցառումներ.
ջ) կոորդինացնում է Հայաստանի Հանրապետության նախարարությունների, վարչությունների, գերատեսչությունների գործունեությունը` նրանց ենթակայության կրթական հաստատությունների ուսումնամեթոդական աշխատանքների գծով.
ռ) Հայաստանի Հանրապետության օրենսդրությամբ սահմանված կարգով հրատարակում է ամսագրեր, մանկավարժական ու մանկապատանեկան թերթեր, հանդեսներ, տեղեկագրեր, պարբերականներ.
ս) կազմակերպում է օգնություն սփյուռքի հայկական կրթական հաստատություններին:
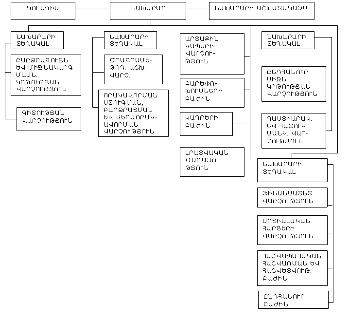
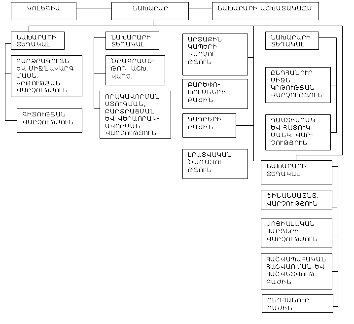
III. Նախարարության աշխատանքի կազմակերպումը
6. Նախարարության համակարգն ընդգրկում է իր ենթակայության բարձրագույն, միջնակարգ-մասնագիտական, հանրակրթական, մասնագիտական-տեխնիկական, նախադպրոցական և մանկապատանեկան արտադպրոցական պետական կրթական հաստատությունների, գիտահետազոտական ու գիտամեթոդական ինստիտուտների, ձեռնարկությունների, հիմնարկների և կազմակերպությունների ամբողջությունը:
7. Նախարարությունն իր գործունեությունն իրականացնում է աշխատանքային ծրագրերին համապատասխան:
Նախարարության աշխատանքային ծրագրերը կազմվում են յուրաքանչյուր տարվա համար` հունվար-դեկտեմբեր ամիսների ընդգրկմամբ:
8. Նախարարությունը կրթության և գիտության բնագավառին վերաբերող բոլոր հարցերը լուծում է իրեն վերապահված իրավունքների սահմաններում չխախտելով ենթակա կրթական հաստատություններին, ձեռնարկություններին, հիմնարկներին ու կազմակերպություններին Հայաստանի Հանրապետության գործող օրենսդրությամբ նախատեսված ինքնուրույնությունը:
Նախարարությունը Հայաստանի Հանրապետության մյուս նախարարությունների հետ իրականացնում է գործարար կապեր ու համագործակցություն` միջճյուղային հարցերի մշակման ու լուծման համար:
9. Նախարարությունը Հայաստանի Հանրապետության կառավարության հանձնարարությամբ իրականացնում է կրթության և գիտության ոլորտի պետական գույքի տիրապետման և օգտագործման գործառույթները:
Նախարարությունը համակարգի կրթական հաստատություններում, ձեռնարկություններում, հիմնարկներում և կազմակերպություններում ապահովում է պետական սեփականության պահպանությունը:
10. Նախարարությունը`
ա) ղեկավարվում է Հայաստանի Հանրապետության գործող օրենսդրությամբ և սույն կանոնադրությամբ ու, դրանց հիման վրա և ի կատարումն դրանց, իր իրավասության սահմաններում արձակում է հրամաններ, հրահանգներ և տալիս ցուցումներ, որոնց կատարումը պարտադիր է նախարարությանը ենթակա պետական կառավարման մյուս հանրապետական մարմինների, կրթական հաստատությունների, ձեռնարկությունների, հիմնարկների ու կազմակերպությունների, ինչպես նաև քաղաքացիների համար.
բ) մյուս նախարարությունների հետ համատեղ անհրաժեշտության դեպքում արձակում է հրամաններ և հրահանգներ.
գ) ընդհանրացնում է օրենսդրական ակտերի կիրառման պրակտիկան ոլորտում, առաջարկություններ է մշակում օրենսդրության կատարելագործման վերաբերյալ և դրանք ներկայացնում Հայաստանի Հանրապետության կառավարության կամ Հայաստանի Հանրապետության վարչապետի քննարկմանը.
դ) Հայաստանի Հանրապետության օրենսդրությամբ սահմանված կարգով Հայաստանի Հանրապետության արդարադատության նախարարության, ֆինանսների նախարարության և էկոնոմիկայի նախարարության համաձայնությամբ ստեղծում, վերակազմավորում և լուծարում է իր համակարգի ձեռնարկությունները, հիմնարկներն ու կազմակերպությունները.
ե) թույլտվություն է տալիս իր համակարգի ձեռնարկություններին հիմնադրելու պետական սեփականություն հանդիսացող դուստր ձեռնարկություններ և անդամակցելու ձեռնարկությունների տնտեսական միավորումներին.
զ) թույլտվություն է տալիս իր համակարգի ձեռնարկություններին, հիմնարկներին, կազմակերպություններին իրենց տնօրինության տակ գտնվող պետական ֆինանսական միջոցները Հայաստանի Հանրապետության սահմաններից դուրս ներդնելու համար.
է) Հայաստանի Հանրապետության օրենսդրությամբ սահմանված կարգով վերահսկում է համակարգի ձեռնարկությունների, հիմնարկների, կազմակերպությունների տնօրինությանը հանձնված պետական գույքի օգտագործումը, ինչպես նաև համաձայնություն է տալիս այդ գույքի օտարման կամ վարձակալության հանձնման համար.
ը) իրականացնում է համակարգի ձեռնարկությունների, հիմնարկների, կազմակերպությունների գործունեության օրինականության վերահսկողությունը, ներառյալ հիմնադիր փաստաթղթերի ու նրանց կողմից կնքված պայմանագրերի օրինականության վերահսկումը.
թ) կասեցնում կամ ուժը կորցրած է ճանաչում համակարգի պետական կառավարման այլ հանրապետական մարմինների, կրթական հաստատությունների, ձեռնարկությունների, հիմնարկների և կազմակերպությունների կողմից տրված հրամաններն ու հրահանգները:
11. Նախարարությունը ոլորտի կառավարման բոլոր հարցերի քննարկումն ու լուծումը կազմակերպում է կոլեգիալության և միանձնյա ղեկավարման զուգակցման հիման վրա` աշխատանքի հանձնարարված տեղամասում գործերի վիճակի ու որոշակի առաջադրանքների կատարման համար պաշտոնատար անձանց պատասխանատվության ճշտորոշ սահմանումով:
12. Կրթության բնագավառի ընդհանուր կարգավորման և համակարգման վերաբերյալ նախարարության հրամաններն ու մեթոդական ցուցումները պարտադիր են բոլոր ուսումնական հաստատությունների համար` անկախ գերատեսչական ենթակայությունից:
13. Նախարարությունը համակարգի հանրակրթական հաստատությունների ղեկավարումն ու վերահսկողությունն իրականացնում է տարածքային տեսչությունների, ինչպես նաև մարզպետարանների համապատասխան բաժնի միջոցով, որոնց համար պարտադիր է նախարարության ցուցումների և գիտամեթոդական հրահանգների կատարումը:
14. Նախարարությունը գլխավորում է նախարարը, որին Հայաստանի Հանրապետության սահմանադրությանը համապատասխան պաշտոնի է նշանակում և պաշտոնից ազատում Հայաստանի Հանրապետության նախագահը` Հայաստանի Հանրապետության վարչապետի առաջարկությամբ:
Նախարարն ունի տեղակալներ, որոնց պաշտոնի է նշանակում և պաշտոնից ազատում Հայաստանի Հանրապետության վարչապետը` խորհրդակցելով նախարարի հետ:
15. Նախարարը`
ա) պատասխանատվություն է կրում նախարարության առջև դրված խնդիրների ու գործառույթների կատարման համար.
բ) սահմանում է նախարարի տեղակալների, վարչությունների ու բաժինների պետերի և նախարարության մյուս կառուցվածքային ստորաբաժանումների ղեկավարների պատասխանատվության աստիճանը` նախարարությանը ենթակա պետական կառավարման այլ հանրապետական մարմինների, կրթական հաստատությունների, ձեռնարկությունների, հիմնարկների և կազմակերպությունների գործունեության համար.
գ) կատարում է նախարարի տեղակալների միջև պարտականությունների բաշխում.
դ) Հայաստանի Հանրապետության վարչապետի հաստատմանն է ներկայացնում նախարարության կանոնադրությունը, կառուցվածքը և աշխատողների թվաքանակը.
ե) հավանություն է տալիս իր ենթակա պետական կառավարման այլ հանրապետական մարմինների կանոնադրությունների նախագծերին.
զ) հաստատում է նախարարության, նրա կոլեգիայի աշխատանքային ծրագրերն ու աշխատակարգը, կառուցվածքային ստորաբաժանումների, նախարարության համակարգի կրթական հաստատությունների, ձեռնարկությունների, հիմնարկների ու կազմակերպությունների կանոնադրությունները, նախարարության ուսումնագիտական խորհրդի անհատական կազմը և աշխատակարգը.
է) առաջարկում է նախարարության կոլեգիայի անդամների թիվը և Հայաստանի Հանրապետության վարչապետի հաստատմանն է ներկայացնում կոլեգիայի կազմը.
ը) կազմակերպում և ղեկավարում է նախարարության կոլեգիայի նիստերը.
թ) օրենսդրությամբ սահմանված կարգով աշխատանքային պայմանագրեր է կնքում նախարարության համակարգի ձեռնարկությունների, հիմնարկների և կազմակերպությունների ղեկավարների հետ.
ժ) սահմանված կարգով առաջարկություն է ներկայացնում մարզպետին` մարզպետարանի համապատասխան բաժնի ղեկավարի պաշտոնին անհամապատասխանության վերաբերյալ.
ի) իրականացնում է օրենսդրությամբ սահմանված այլ լիազորություններ:
16. Նախարարի բացակայության դեպքում, նրա հանձնարարությամբ, նախարարի պարտականությունները կատարում է նախարարի առաջին տեղակալը կամ տեղակալներից մեկը:
17. Նախարարությունն ունի կոլեգիա, որի անհատական կազմը հաստատում է Հայաստանի Հանրապետության վարչապետը:
Կոլեգիայի կազմում ընդգրկվում են նախարարը (նախագահ), նրա տեղակալները` ի պաշտոնե, նախարարության այլ ղեկավար աշխատողներ, ինչպես նաև կրթական հաստատությունների ու գիտամանկավարժական հիմնարկների ղեկավար աշխատողներ:
18. Նախարարության կոլեգիան իր պարբերաբար անցկացվող նիստերում քննության է առնում ոլորտի զարգացման հիմնական հարցերը և նախարարության գործունեության այլ հարցեր, քննարկում է իրեն ենթակա պետական կառավարման այլ հանրապետական մարմինների, կրթական հաստատությունների, ձեռնարկությունների, հիմնարկների ու կազմակերպությունների գործնական ղեկավարման, կատարման ստուգման, ղեկավար կադրերի ընտրության և օգտագործման հարցերը, կարևորագույն հրամանների և հրահանգների նախագծերը, լսում նախարարության վարչությունների և բաժինների նախարարությանը ենթակա պետական կառավարման այլ հանրապետական մարմինների, կրթական հաստատությունների, ձեռնարկությունների, հիմնարկների ու կազմակերպությունների ղեկավարների հաշվետվությունները:
Կոլեգիայի որոշումները կենսագործվում են որպես կանոն, նախարարի հրամաններով: Նախարարի և կոլեգիայի անդամների միջև ծագած տարաձայնությունների դեպքում նախարարը կենսագործում է իր որոշումը` դրանց մասին զեկուցելով Հայաստանի Հանրապետության կառավարությանը կամ վարչապետին, իսկ կոլեգիայի անդամները, իրենց հերթին, կարող են իրենց կարծիքը հայտնել Հայաստանի Հանրապետության կառավարությանը կամ վարչապետին:
19. Կրթության և գիտության զարգացման հիմնական ուղղությունների վերաբերյալ առաջարկությունները քննության առնելու մանկավարժական գիտության նվաճումներն ու առաջավոր փորձը ներդնելու, Հայաստանի Հանրապետության կրթության և գիտության համակարգում գիտականորեն հիմնավորված կրթական միասնական քաղաքականություն իրականացնելու նպատակով նախարարությանը կից ստեղծվում է ուսումնագիտական խորհուրդ:
20. Նախարարությունը կազմակերպում է քաղաքացիների նամակների (դիմումների ու գանգատների) ժամանակին քննարկումը` հասնելով այդ նամակներում բարձրացված հարցերի ճիշտ լուծմանը, ինչպես նաև միջոցներ է ձեռնարկում քաղաքացիների նամակներում հաղորդվող` նախարարության համակարգի կրթական հաստատությունների, ձեռնարկությունների, հիմնարկների ու կազմակերպությունների գործունեության մեջ տեղ գտած թերությունների վերացման համար:
21. Նախարարության ֆինանսավորումն իրականացվում է միայն պետական բյուջեի միջոցների հաշվին:
|
ՀԱՍՏԱՏՎԱԾ Է |
ՈՐՈՇՄԱՄԲ ՀԱՅԱՍՏԱՆԻ ՀԱՆՐԱՊԵՏՈՒԹՅԱՆ ԿՐԹՈՒԹՅԱՆ ԵՎ ԳԻՏՈՒԹՅԱՆ ՆԱԽԱՐԱՐՈՒԹՅԱՆ ԿԱՌՈՒՑՎԱԾՔԸ