ԵՎՐԱՍԻԱԿԱՆ ՏՆՏԵՍԱԿԱՆ ՀԱՆՁՆԱԺՈՂՈՎ
ԿՈԼԵԳԻԱ
Ո Ր Ո Շ ՈՒ Մ
|
10 մայիսի 2018 թվականի |
թիվ 69 |
քաղ. Մոսկվա |
ԴԵՂԱՊԱՏՐԱՍՏՈՒԿՆԵՐԻ ԵՎ ԴԵՂԱԳՈՐԾԱԿԱՆ ԲԱՂԱԴՐԱՄԱՍԵՐԻ ԿԱՅՈՒՆՈՒԹՅԱՆ ՀԵՏԱԶՈՏՈՒԹՅԱՆԸ ՆԵՐԿԱՅԱՑՎՈՂ ՊԱՀԱՆՋՆԵՐԸ ՀԱՍՏԱՏԵԼՈՒ ՄԱՍԻՆ
«Եվրասիական տնտեսական միության մասին» 2014 թվականի մայիսի 29-ի պայմանագրի 30-րդ հոդվածին, «Եվրասիական տնտեսական միության շրջանակներում դեղամիջոցների շրջանառության միասնական սկզբունքների և կանոնների մասին» 2014 թվականի դեկտեմբերի 23-ի համաձայնագրի 3-րդ հոդվածի 2-րդ կետին և 6-րդ հոդվածին և Եվրասիական տնտեսական միության շրջանակներում դեղամիջոցների և բժշկական արտադրատեսակների ընդհանուր շուկաների կարգավորման հարցերով Եվրասիական տնտեսական հանձնաժողովի 2017-2019թթ. ակտերի ցանկի (Եվրասիական տնտեսական հանձնաժողովի 2017 թվականի մայիսի 17-ի թիվ 15 կարգադրության հավելված) 3-րդ կետին համապատասխան՝ Եվրասիական տնտեսական հանձնաժողովի կոլեգիան որոշեց.
1. Հաստատել կից ներկայացվող՝ Դեղապատրաստուկների և դեղագործական բաղադրամասերի կայունության հետազոտությանը ներկայացվող պահանջները։
2. Սույն որոշումն ուժի մեջ է մտնում դրա պաշտոնական հրապարակման օրվանից 6 ամիս հետո։
|
Եվրասիական տնտեսական հանձնաժողովի կոլեգիայի նախագահ՝ |
Տ․ Սարգսյան |
|
ՀԱՍՏԱՏՎԱԾ ԵՆ Եվրասիական տնտեսական հանձնաժողովի կոլեգիայի 2018 թվականի մայիսի 10-ի թիվ 69 որոշմամբ |
ՊԱՀԱՆՋՆԵՐ
դեղապատրաստուկների և դեղագործական բաղադրամասերի կայունության հետազոտությանը ներկայացվող
I. Ընդհանուր դրույթներ
1. Սույն պահանջները մշակվել են «Եվրասիական տնտեսական միության շրջանակներում դեղամիջոցների շրջանառության միասնական սկզբունքների և կանոնների մասին» 2014 թվականի դեկտեմբերի 23-ի համաձայնագրին համապատասխան՝ Եվրասիական տնտեսական միության անդամ պետություններում (այսուհետ համապատասխանաբար՝ Միություն, անդամ պետություններ) դեղապատրաստուկների և դեղագործական բաղադրամասերի կայունության հետազոտության կարգը սահմանելու նպատակով՝ ի լրումն Եվրասիական տնտեսական հանձնաժողովի խորհրդի 2016 թվականի նոյեմբերի 3-ի թիվ 78 որոշմամբ հաստատված՝ բժշկական կիրառության դեղամիջոցների գրանցման և փորձաքննության կանոնների (այսուհետ՝ Գրանցման և փորձաքննության կանոններ), Եվրասիական տնտեսական հանձնաժողովի խորհրդի 2016 թվականի նոյեմբերի 3-ի թիվ 77 որոշմամբ հաստատված՝ Եվրասիական տնտեսական միության պատշաճ արտադրական գործելակերպի կանոնների դրույթներին։
2. Կենսաբանական դեղամիջոցների կայունության հետազոտություններին ներկայացվող պահանջները սահմանված են Եվրասիական տնտեսական հանձնաժողովի խորհրդի 2016 թվականի նոյեմբերի 3-ի թիվ 89 որոշմամբ հաստատված՝ Եվրասիական տնտեսական միության կենսաբանական դեղամիջոցների հետազոտությունների անցկացման կանոններով։
3. Սույն պահանջները կիրառվում են դեղագործական բաղադրամասերի և դրանց հիմքով դեղապատրաստուկների կայունության հետազոտությունները պլանավորելիս և անցկացնելիս, ինչպես նաև գրանցման դոսյե կազմելիս։ Ընդ որում, կենսաբանական (այդ թվում՝ կենսատեխնոլոգիական) ծագման դեղագործական բաղադրամասերին և դեղապատրաստուկներին ներկայացվող սույն պահանջները կիրառվում են Եվրասիական տնտեսական միության կենսաբանական դեղամիջոցների հետազոտությունների անցկացման կանոնների 8-րդ գլխի պահանջներին չհակասող մասով։ Ռադիոդեղագործական, բուսական դեղագործական բաղադրամասերի, ինչպես նաև դրանց հիմքով ստացված դեղապատրաստուկների նկատմամբ սույն պահանջները կիրառվում են Եվրասիական տնտեսական հանձնաժողովի (այսուհետ՝ Հանձնաժողով) կողմից որոշվող՝ ռադիոդեղագործական և բուսական դեղագործական բաղադրամասերի և դեղապատրաստուկների կայունության հետազոտություններին ներկայացվող պահանջներին չհակասող մասով։
4. Կայունության հետազոտությունների անցկացման նպատակներն են շրջակա միջավայրի տարբեր գործոնների (ջերմաստիճանի, խոնավության և լույսի) ազդեցության ներքո ժամանակի ընթացքում դեղագործական բաղադրամասի կամ դեղապատրաստուկի որակի փոփոխության մասին տվյալների ստացումը, ինչպես նաև պահպանման առաջարկվող պայմանների և մինչև կայուն դեղագործական բաղադրամասի կրկնակի հետազոտություններն ընկած ժամանակահատվածի, պակաս կայուն դեղագործական բաղադրամասերի կամ դեղապատրաստուկների պիտանիության ժամկետի սահմանումը։
II. Սահմանումները
5. Սույն պահանջների նպատակներով օգտագործվում են հասկացություններ, որոնք ունեն հետևյալ իմաստը.
եզրային տարբերակների ընտրություն (բրեքեթինգ) (bracketing)՝ կայունության հետազոտության պլանը կազմելն այնպես, որ հետազոտության ենթարկվեն շարքում որոշակի գործոնների միայն եզրային (սահմանային) արժեքներով փորձանմուշներն ամբողջական հետազոտությունների անցկացման ժամանակ օգտագործվող հսկողության բոլոր ժամանակային կետերում։ Պլանով ենթադրվում է, որ շարքում գործոնների միջանկյալ արժեքներով փորձանմուշների կայունությունը հավասարեցվում է եզրային արժեքներով փորձանմուշների կայունությանը.
կայունությունը լրացուցիչ հաստատող տվյալներ (supporting stability data)՝ տվյալներ, որոնք ձևայնացված (այդ հետազոտություններին ներկայացվող պահանջներին համապատասխան ստանդարտ կատարվող) հետազոտությունների ընթացքում ստացված՝ կայունության մասին հիմնական տվյալներ չեն։ Այդպիսի տվյալները լրացուցիչ կերպով հիմնավորում են վերլուծական մեթոդիկաները, առաջարկված ժամանակահատվածը մինչև կրկնակի հետազոտությունները կամ պիտանիության ժամկետը, ինչպես նաև պահպանման պայմանները.
պիտանիության ժամկետը (պահպանման ժամկետը) լրանալու ամսաթիվ (expiration date)՝ դեղագործական բաղադրամասի կամ դեղապատրաստուկի կոնտեյների մականշվածքում նշված և այն ժամանակահատվածի ավարտը նշանակող ամսաթիվը, որի ընթացքում (ներառյալ) սահմանված պայմաններում պահպանման դեպքում դրանք համապատասխանելու են հաստատված մասնագրերին, և որի լրանալուց հետո դրանք չի կարելի օգտագործել.
կրկնակի հետազոտությունների անցկացման ամսաթիվ (re-test data)՝ ամսաթիվ, որից հետո անհրաժեշտ է կրկնակի անցկացնել կայուն դեղագործական բաղադրամասի հետազոտություններ մասնագրին դրա համապատասխանությունը և համապատասխանաբար որոշակի դեղապատրաստուկի արտադրության համար պիտանիությունը հաստատելու համար.
սերիայի արտադրության ամսաթիվ՝ դեղագործական բաղադրամասերի՝ դեղապատրաստուկի այլ բաղադրիչների հետ խառնում նախատեսող առաջին գործողության կատարման ամսաթիվը։ Դեղագործական բաղադրամասերի համար սերիայի արտադրության ամսաթիվ է համարվում կշռածրարման և փաթեթավորման գործողության սկզբնական ամսաթիվը։ Առաջնային փաթեթվածքով մեկ դեղագործական բաղադրամասից բաղկացած դեղապատրաստուկների համար արտադրության ամսաթիվ է համարվում առաջնային փաթեթվածքի լցման սկզբնական ամսաթիվը.
երկարաժամկետ հետազոտություններ (long term testing)՝ դեղագործական բաղադրամասի կամ դեղապատրաստուկի ֆիզիկական, քիմիական, կենսաբանական, կենսադեղագործական և միկրոկենսաբանական բնութագրերի կայունության հետազոտությունները դեղապատրաստուկի մասին տեղեկատվության մեջ նշված՝ մինչև ավելի վաղ սահմանված պիտանիության ժամկետի և (կամ) պահպանման պայմանների հաստատման համար կրկնակի հետազոտություններն ընկած ժամանակահատվածը որոշելու նպատակով.
թույլատրելի շեղումներ պահպանման պայմաններում (storage condition tolerances)՝ կայունության ձևայնացված հետազոտությունների ժամանակ պահպանման համար տեխնիկական միջոցներում ջերմաստիճանի և հարաբերական խոնավության ընդունելի տատանումները.
դեղապատրաստուկի զգալի փոփոխություն (significant change of the drug product)՝ հետևյալ փոփոխություններից մեկը՝
պարունակության 5-տոկոսանոց փոփոխություն կամ ըստ ակտիվության ընդունելիության չափորոշիչներին անհամապատասխանություն (potency) (կենսաբանական կամ իմունաբանական մեթոդների օգտագործման դեպքում).
դեգրադացման արգասիքի ընդունելիության չափորոշչի գերազանցում.
ըստ արտաքին տեսքի, ֆիզիկական հատկությունների և ֆունկցիոնալ բնութագրերի (օրինակ՝ ըստ գույնի, ֆազերի բաժանման, վերակախութավորման ունակության, կոշտավորման (պառկապնդելիության), ամրության, մեկ դեղաչափի առաքման՝ գործողության մեջ դնելիս) ընդունելիության չափորոշիչներին անհամապատասխանություն։ Թույլատրվում են ֆիզիկական հատկությունների որոշ փոփոխություններ արագացված հետազոտությունների պայմաններում (օրինակ՝ սուպոզիտարիաների փափկեցում, քսուքների հալեցում).
ըստ pH արժեքի ընդունելիության չափորոշչին անհամապատասխանություն (մասնագրում տվյալ ցուցանիշի առկայության դեպքում).
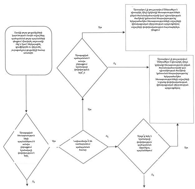
դոզավորված դեղապատրաստուկի 12 միավորների լուծման դեպքում ընդունելիության չափորոշչին անհամապատասխանություն (մասնագրում տվյալ ցուցանիշի առկայության դեպքում).
դեղագործական բաղադրամասի զգալի փոփոխություն (significant change of the API)՝ փոփոխություն, որից հետո դեղագործական բաղադրամասը դադարում է համապատասխանել մասնագրին.
հարկադիր դեգրադացման (տրոհման) հետազոտություններ (forced degradation testing studies)՝ փորձանմուշի կանխամտածված դեգրադացմանն ուղղված հետազոտություններ։ Եթե այլ բան հիմնավորված չէ, ապա այդպիսի հետազոտություններն անհրաժեշտ է անցկացնել դեղագործական բաղադրամաս մշակելիս, հետազոտությունների տվյալներն օգտագործվում են մեթոդիկա մշակելիս նյութի ընդհանուր լուսազգայունության գնահատման և (կամ) դրա դեգրադացման (տրոհման) ուղիները պարզելու համար.
կլիմայական գոտիներ (climatic zones)՝ գոտիներ, որոնց բաժանելը հիմնված է գերիշխող տարեկան կլիմայական պայմանների վրա.
սենյակային ջերմաստիճան՝ շրջակա միջավայրի սովորական պայմանները.
դեղապատրաստուկի կամ դեղագործական բաղադրամասի կրիտիկական փոփոխություն՝ դեղապատրաստուկի կամ դեղագործական բաղադրամասի արդյունավետության, անվտանգության և (կամ) որակի վրա ազդող փոփոխություն.
նյութի հավասարակշռություն (mass balance)՝ քանակական որոշման ժամանակ ստացված զանգվածի և դեգրադացման (տրոհման) արգասիքների զանգվածի հանրագումար, որը որոշվում է գնահատելու համար այն, թե որքանով մոտ է ստացված հանրագումարը սկզբնական արժեքի 100 տոկոսին՝ հաշվի առնելով վերլուծական մեթոդիկայի շրջանակներում թույլատրելի սխալը.
մատրիցային պլանավորում, մատրիցային մեթոդ (matrixing)՝ կայունության հետազոտության պլանի մշակում այնպես, որ փորձանմուշների ընդհանուր քանակից միայն ընտրված մասը վերլուծվի ժամանակի կոնկրետ պահին՝ հաշվի առնելով գործոնների բոլոր համակցությունները։ Հսկողության հետագա փուլերում անհրաժեշտ է հետազոտել ընդհանուր քանակից փորձանմուշների այլ լրակազմ՝ հաշվի առնելով գործոնների բոլոր համակցությունները։ Պլանով ենթադրվում է, որ հետազոտված փորձանմուշների կայունությունը նույնացվում է բոլոր փորձանմուշների կայունության հետ ժամանակի տվյալ պահին։ Պետք է բացահայտվեն (հաշվի առնվեն) տարբերությունները փորձանմուշներում նույն դեղապատրաստուկի համար, այդ թվում՝ տարբերությունները, որոնք ներառում են նույն տիպի փաթեթվածքի և խցանափակման տարրերի և, անհրաժեշտության դեպքում, «կոնտեյներ-խցանափակիչ» համակարգի տարբեր սերիաներ, տարբեր դեղաչափեր, տարբեր չափեր.
բազմադեղաչափ փաթեթվածք՝ դեղապատրաստուկի առաջնային փաթեթվածք, որը թույլ է տալիս հաջորդաբար դեղաչափեր վերցնել այդ փաթեթվածքում պարունակվող դեղաչափերի ընդհանուր քանակից՝ միևնույն ժամանակ չփոփոխելով դեղապատրաստուկի մնացած մասի անվտանգությունը, կոնցենտրացիան, որակը և միկրոկենսաբանական մաքրությունը.
նոր դեղագործական բաղադրամաս, նոր մոլեկուլային կառուցվածք (new molecular entity)՝ դեղագործական բաղադրամաս, որը պարունակում է որևէ գրանցված դեղապատրաստուկի կազմում բացակայող նոր քիմիական նյութի մոլեկուլ, այդ թվում՝ նոր աղ, եթեր կամ կիրառության համար թույլատրված դեղագործական բաղադրամասի ածանցյալ (ոչ կովալենտային կապով).
փորձաարդյունաբերական սերիա (pilot scale batch)՝ լայնամասշտաբ սերիական արտադրության ժամանակ (կամ դրա մոդելավորման միջոցով) օգտագործվող տեխնոլոգիային համապատասխան արդյունաբերական սարքավորումներով արտադրված դեղագործական բաղադրամասի կամ դեղապատրաստուկի սերիա։ Ներքին ընդունման համար նախատեսված պինդ դեղաձևերի համար փորձաարդյունաբերական սերիան, որպես կանոն, կազմում է արդյունաբերական սերիայի ծավալի առնվազն 1/10 կամ դոզավորված դեղաձևի 100 000 միավոր (կախված նրանից, թե որն է առավել շատ).
հարաբերական խոնավություն՝ գազում (առաջին հերթին՝ օդում) ջրի գոլորշիների մասնական [պարցիալ] ճնշման հարաբերությունը՝ տվյալ ջերմաստիճանում հագեցած գոլորշիների հավասարակշռային ճնշմանը.
առաջնային սերիա (primary batch)՝ դեղագործական բաղադրամասի կամ դեղապատրաստուկի սերիա, որն օգտագործվում է մինչև կրկնակի հետազոտություններն ընկած ժամանակահատվածը սահմանելու կամ պիտանիության ժամկետը սահմանելու համար կայունության ձևայնացված հետազոտություններում, և որի կայունության մասին տվյալները ներառվում են գրանցման դոսյեում։ Դեղագործական բաղադրամասի համար առաջնային սերիայի ծավալը պետք է լինի փորձաարդյունաբերական սերիայի ծավալից ոչ պակաս։ Դեղապատրաստուկի համար 2-րդ կամ 3-րդ սերիաների ծավալները պետք է լինեն փորձաարդյունաբերական սերիաների ծավալներից ոչ պակաս, 3-րդ սերիայի ծավալը կարող է լինել պակաս՝ արտադրության կրիտիկական փուլերի առնչությամբ դրա ներկայացուցչականության պայմանով։ Առաջնային սերիաները կարող են նաև լինել արդյունաբերական.
մինչև կրկնակի հետազոտություններն ընկած ժամանակահատված (re-test period)՝ մինչև կրկնակի հետազոտությունների անցկացումն ընկած ժամանակահատված, որի ընթացքում կայուն դեղագործական բաղադրամասը համապատասխանում է որակի մասնագրին և պիտանի է դեղապատրաստուկի արտադրության համար դեղապատրաստուկի գրանցման դոսյեում ներառված դեղագործական բաղադրամասի մաստեր-ֆայլում հայտարարված պահպանման պայմանների պահպանման դեպքում։ Այդ ժամանակահատվածի ավարտվելուն պես դեղապատրաստուկի արտադրության մեջ օգտագործման համար նախատեսված դեղագործական բաղադրամասի սերիան անհրաժեշտ է կրկնակի հետազոտել մասնագրին համապատասխանելու համար և այնուհետև անհապաղ օգտագործել։ Դեղագործական բաղադրամասի սերիան թույլատրվում է բազմակի հետազոտել, սերիայի տարբեր մասեր կարող են օգտագործվել յուրաքանչյուր կրկնակի հետազոտությունից հետո, քանի դեռ դրանք շարունակում են համապատասխանել մասնագրին.
դեղապատրաստուկի կիրառության ժամանակահատված (utilization period of medicinal product)՝ ժամանակահատված, որի ընթացքում թույլատրվում է կիրառել բազմադեղաչափ փաթեթվածքով դեղապատրաստուկը՝ առաջնային փաթեթվածքն առաջին անգամ բացելուց հետո՝ պահպանելով մասնագրում սահմանված որակը.
հաստատող հետազոտություններ (confirmatory studies)՝ սույն պահանջներով, Միության դեղագրքով կամ անդամ պետությունների դեղագրքերով սահմանված ստանդարտացված պայմաններում լուսակայունության բնութագրերի որոշման համար անցկացվող հետազոտություններ։ Այդպիսի հետազոտություններն անցկացվում են լույսի ներգործությունը նվազեցնելու նպատակով դեղագործական բաղադրամաս արտադրելու կամ պատրաստելու կամ դեղապատրաստուկի կազմը մշակելու, ինչպես նաև լուսակայուն փաթեթվածքի և (կամ) հատուկ մականշվածքի օգտագործման անհրաժեշտության դեպքում պահանջվող նախազգուշական միջոցները որոշելու համար։ Հաստատող հետազոտությունների համար սերիա (սերիաներ) անհրաժեշտ է ընտրել սույն պահանջների III և IV բաժիններում նկարագրված երկարաժամկետ և արագացված հետազոտությունների համար սերիաների ընտրությանն առնչվող ցուցումներին համապատասխան.
կիսաթափանց փաթեթվածքներ (կոնտեյներներ) (semi-permeable containers)՝ կոնտեյներներ, որոնք թույլ են տալիս թափանցել լուծիչին (սովորաբար ջրին), սակայն խոչընդոտում են լուծված նյութի կորստին.
պիտանիության նախնական ժամկետ (provisional shelf-life)՝ արագացված հետազոտությունների բավարար արդյունքների և իրացման համար նախատեսված «կոնտեյներ-խցանափակիչ» համակարգում դեղապատրաստուկի երկարաժամկետ հետազոտության առկա տվյալների հիման վրա ժամանակավոր սահմանված պիտանիության ժամկետ.
միջանկյալ հետազոտություններ (intermediate testing)՝ դեղագործական բաղադրամասի կամ դեղապատրաստուկի քիմիական դեգրադացման կամ ֆիզիկական փոփոխությունների արագության համաչափ բարձրացմանն ուղղված՝ 30°С ջերմաստիճանում և 65 տոկոս հարաբերական խոնավության պայմաններում անցկացվող հետազոտություններ, որոնք պլանավորվում է երկարաժամկետ պահպանել 25°С ջերմաստիճանում.
արդյունաբերական սերիա (production batch)՝ արտադրական սարքավորումների օգտագործմամբ այնպես, ինչպես նշված է դեղապատրաստուկի գրանցման դոսյեում, արտադրական սենքում արտադրված՝ արդյունաբերական մասշտաբի դեղագործական բաղադրամասի կամ դեղապատրաստուկի սերիա.
պարտավորությանը համապատասխան կայունության հետազոտություններին ենթարկվող սերիաներ (commitment batches)՝ դեղագործական բաղադրամասի կամ դեղապատրաստուկի արդյունաբերական սերիաներ, որոնց կայունության հետազոտություններն սկսվել կամ ավարտվել են գրանցումից հետո՝ Գրանցման և փորձաքննության կանոններին համապատասխան ընթացակարգերի անցկացման ժամանակ հայտատուի կողմից ստանձնած և գրանցման դոսյեում նշված պարտավորությանը համապատասխան.
թողարկման մասնագիր, թողարկման ժամանակ մասնագիր (release specification)՝ որակի ցուցանիշների, դրանց որոշման մեթոդների և ընդունելիության չափորոշիչների ցանկ, որոնց միջոցով որոշվում է թողարկման պահին դեղապատրաստուկի որակը.
պիտանիության ժամկետի (պահպանման ժամկետի) մասնագիր (shelf life specification)՝ որակի ցուցանիշների, դրանց որոշման մեթոդների և ընդունելիության չափորոշիչների ցանկ, որոնց պետք է համապատասխանի դեղագործական բաղադրամասը կամ դեղապատրաստուկը դրանց պիտանիության ժամկետի ընթացքում.
պիտանիության ժամկետ , պահպանման ժամկետ (shelf life, expiration dating period)՝ ժամանակահատված, որի ընթացքում դեղապատրաստուկը պետք է համապատասխանի փաթեթվածքի վրա նշված պայմաններում պատշաճ պահպանման դեպքում մասնագրին.
կայուն բաղադրամաս (stable substance)՝ դեղագործական բաղադրամաս, որը համապատասխանում է մասնագրին՝ 25°С ջերմաստիճանում և 60 տոկոս հարաբերական խոնավության պայմաններում կամ 30°С ջերմաստիճանում կամ 60 տոկոս (65 տոկոս) հարաբերական խոնավության պայմաններում 2 տարվա ընթացքում, ինչպես նաև 40°С ջերմաստիճանում և 75 տոկոս հարաբերական խոնավության պայմաններում 6 ամսվա ընթացքում պահպանելու դեպքում.
դեղապատրաստուկի սթրեսային հետազոտություններ (stress testing of the medicinal product)՝ պահպանման արագացված հետազոտությունների պայմաններից առավել անբարենպաստ պայմանների ազդեցության գնահատման համար անցկացվող և լուսակայունության հետազոտություններ և որոշակի դեղաձևերին բնորոշ պարամետրերի հետազոտություններ ներառող հետազոտություններ.
դեղագործական բաղադրամասի սթրեսային հետազոտություններ (stress testing of the API)՝ դեղագործական բաղադրամասին բնորոշ կայունության բնութագրերի սահմանման համար անցկացվող հետազոտություններ։ Այդպիսի հետազոտությունները մշակման ռազմավարության մաս են կազմում և, որպես կանոն, անցկացվում են առավել անբարենպաստ պայմաններում, քան արագացված հետազոտությունները.
առկա դեղագործական բաղադրամաս (existing API)՝ դեղագործական բաղադրամաս, որը մտնում է Միության տարածքում գրանցված դեղապատրաստուկի կազմի մեջ.
արագացված հետազոտություններ (accelerated testing)՝ պահպանման անբարենպաստ պայմանների ստեղծման միջոցով դեղագործական բաղադրամասի կամ դեղապատրաստուկի քիմիական դեգրադացման արագացման կամ ֆիզիկական փոփոխության նպատակով պլանավորված և կայունության հետազոտության ձևայնացված ծրագրի մաս հանդիսացող հետազոտություններ։ Այդպիսի տվյալները, ի լրումն կայունության երկարաժամկետ հետազոտությունների արդյունքների, օգտագործվում են չարագացված հետազոտությունների պայմաններում առավել ուշացած քիմիական ազդեցությունների գնահատման համար, ինչպես նաև մականշվածքում նշված պահպանման պայմաններից այն կարճաժամկետ շեղումների ազդեցության գնահատման համար, որոնք կարող են առաջանալ փոխադրման ժամանակ։ Արագացված հետազոտությունների արդյունքները ոչ միշտ են թույլ տալիս կանխատեսել ֆիզիկական փոփոխությունները.
պահպանման պայմաններ՝ դեղապատրաստուկի կամ դեղագործական բաղադրամասի որակի պահպանման ապահովման համար անհրաժեշտ՝ շրջակա միջավայրի օպտիմալ պարամետրեր (շրջակա օդի ջերմաստիճան, խոնավություն, լուսային ռեժիմ և այլն) և շրջանառության կանոններ (փչանալուց պահպանման միջոցներ և այլն).
կայունության հետազոտությունների ձևայնացված ծրագիր՝ կայունության հետազոտությունների փաստաթղթավորված ծրագիր, որը ներառում է դեղագործական բաղադրամասերի և դեղապատրաստուկների տվյալ քիմիական խմբի համար միատիպ հետազոտությունների շարք (պահպանման պայմաններ).
ձևայնացված հետազոտություն՝ հետազոտություն, որն ստանդարտ կերպով կատարվում է դրան ներկայացվող պահանջներին համապատասխան.
արտարկում՝ առկա տվյալների հիման վրա ապագա տվյալների մասին տեղեկատվության ստացման եղանակ։
Սույն պահանջների նպատակներով «դեղագործական կիրառության (օգտագործման) համար նախատեսված բաղադրամաս» հասկացությունը կիրառվում է Եվրասիական տնտեսական հանձնաժողովի կոլեգիայի 2017 թվականի մայիսի 2-ի թիվ 12 հանձնարարականով նախատեսված՝ դեղամիջոցների շրջանառության ոլորտում Եվրասիական տնտեսական միության շրջանակներում կիրառվող Հասկացությունների տեղեկատվական տեղեկագրում սահմանված իմաստով, «դեղագործական բաղադրամաս» հասկացությունը՝ «Եվրասիական տնտեսական միության շրջանակներում դեղամիջոցների շրջանառության միասնական սկզբունքների և կանոնների մասին» 2014 թվականի դեկտեմբերի 23-ի համաձայնագրով սահմանված իմաստով։
III. Նոր դեղագործական բաղադրամասերի կայունության հետազոտությունները
1. Ընդհանուր դրույթները
6. Սույն բաժնում դիտարկվում է նոր դեղագործական բաղադրամասերի կայունության մասին տեղեկատվությունը, որը պետք է նշել գրանցման դոսյեում։
Սույն բաժնի դրույթները չեն կիրառվում պարզեցված գրանցման դոսյեով դեղապատրաստուկի գրանցման մասին հայտեր, գրանցման դոսյեում փոփոխություններ կատարելու մասին հայտեր, կլինիկական հետազոտությունների անցկացման թույլտվություն ստանալու մասին հայտեր և այլ հայտեր կազմելու դեպքում։
Դեղագործական բաղադրամասի կայունության մասին տվյալները դրա կայունության գնահատման համակարգային մոտեցման անքակտելի մասն են։
7. Դեղագործական բաղադրամասի կայունությունը սահմանվում է այն արտադրողի կողմից կայունության հետազոտությունների արդյունքների հիման վրա և անհրաժեշտ է մինչև կայուն դեղագործական բաղադրամասերի կրկնակի հետազոտություններն ընկած ժամանակահատվածը կամ պակաս կայուն դեղագործական բաղադրամասերի պիտանիության ժամկետը որոշելու համար։
8. Մինչև հետազոտություններ անցկացնելն արտադրողի (հայտատուի) կողմից կազմվում է դեղագործական բաղադրամասի կայունության հետազոտության ծրագիր, որը ներառում է պլանավորվող հետազոտությունների տեսակները (սթրեսային, արագացված և երկարաժամկետ), սերիաների ընտրությունը, «կոնտեյներ-խցանափակիչ» համակարգի նկարագրությունը, հետազոտվող բնութագրերը, վերլուծական մեթոդիկաները, հետազոտությունների հաճախականությունը, պահպանման պայմանները։
2. Սթրեսային հետազոտությունները
9. Դեղագործական բաղադրամասի սթրեսային հետազոտությունները կարող են օգնել նույնականացնել դեգրադացման հավանական արգասիքները, ինչն օգնում է որոշել դեգրադացման ուղիները և մոլեկուլին բնորոշ կայունությունը, ինչպես նաև վալիդացնել վերլուծական մեթոդիկաների՝ կայունությունը որոշելու ունակությունը։ Սթրեսային հետազոտությունների անցկացումը կախված է դեղագործական բաղադրամասի անհատական առանձնահատկություններից և դեղապատրաստուկի տեսակից։
10. Նույնականացման արգասիքների և դեգրադացման ուղիների հաստատման համար կարող են լրացուցիչ ներկայացվել գիտական գրականությունում հրապարակված տվյալները։ Դեգրադացման որոշակի արգասիքների առանձին հետազոտությունը կարող է պետք չգալ, եթե հիմնավորված է, որ դրանք չեն առաջանում արագացված կամ երկարաժամկետ հետազոտությունների պայմաններում։ Եթե այդպիսի տվյալներ չկան, ապա անհրաժեշտ է անցկացնել սթրեսային հետազոտություններ։
11. Սթրեսային հետազոտություններն անցկացվում են դեղագործական բաղադրամասի մեկ սերիայի վրա։ Այդպիսի հետազոտությունները ներառում են արագացված հետազոտությունների ժամանակ ջերմաստիճանի 10°С-ով (օրինակ՝ 50°С, 60°С և այլն) հաջորդական բարձրացմամբ այն գերազանցող ջերմաստիճանների ազդեցության, խոնավության (օրինակ՝ 75 տոկոս և ավելի հարաբերական խոնավության) ազդեցության հետազոտություններ, ինչպես նաև անհրաժեշտության դեպքում՝ օքսիդացում և ֆոտոլիզ։ Եթե դեղագործական բաղադրամասը լուծույթ կամ կախույթ է, ապա կայունության հետազոտության ընթացքում անհրաժեշտ է գնահատել դրանց՝ pH-ի լայն միջակայքում հիդրոլիզի ունակությունը։
12. Լուսակայունության գնահատումը սթրեսային հետազոտությունների անքակտելի մասն է կազմում։ Լուսակայունության հետազոտությունների պայմանները նկարագրված են սույն պահանջների V բաժնում։
13. Դեգրադացման ուղիները որոշելու, ինչպես նաև համապատասխան վերլուծական մեթոդիկաներ մշակելու և վալիդացնելու համար պահանջվում է սթրեսային պայմաններում դեգրադացման արգասիքների հետազոտություն։ Սակայն, եթե դեգրադացման այս կամ այլ արգասիքներ երկարաժամկետ և արագացված հետազոտությունների պայմաններում չեն առաջանում, ապա դրանք ինքնուրույն հետազոտել չի պահանջվում։
14. Սթրեսային հետազոտությունների արդյունքները դեղապատրաստուկի գրանցման դոսյեում անդամ պետության լիազորված մարմնին ներկայացվող տեղեկատվության անքակտելի մասն են կազմում։
3. Սերիաների ընտրությունը
15. Կայունության ձևայնացված հետազոտությունների ընթացքում ստացված տվյալներն անհրաժեշտ է ներկայացնել դեղագործական բաղադրամասի առնվազն 3 առաջնային սերիաների համար։ Դեղագործական բաղադրամասի փորձաարդյունաբերական սերիայի արտադրության դեպքում այն անհրաժեշտ է ստանալ սինթեզի միևնույն եղանակով, ինչպես նաև վերջնական գործընթացը նմանակող արտադրության մեթոդի և տեխնոլոգիայի օգտագործմամբ, որն օգտագործվելու է արդյունաբերական սերիաների արտադրության համար։
16. Ընդհանուր առմամբ կայունության հետազոտության ենթարկվող սերիաների համար դեղագործական բաղադրամասի որակը պետք է լինի ներկայացուցչական այն արտադրանքի որակի նկատմամբ, որն արտադրվելու է արդյունաբերական մասշտաբով։ Թույլատրվում է ներկայացնել այլ հիմնավորող տվյալներ։
4. «Կոնտեյներ-խցանափակիչ» համակարգը
17. Կայունության հետազոտությունները պետք է անցկացվեն «կոնտեյներ-խցանափակիչ» այն համակարգի օգտագործմամբ փաթեթավորված դեղագործական բաղադրամասի նկատմամբ, որն օգտագործվում է այդ դեղագործական բաղադրամասի պահպանման և իրացման ժամանակ, կամ դրա նմանակման միջոցով։
5. Թողարկման մասնագիրը և պիտանիության ժամկետի մասնագիրը
18. Կայունության հետազոտությունը ներառում է դեղագործական բաղադրամասի այնպիսի հատկությունների հետազոտություն, որոնք հակված են պահպանման ընթացքում փոփոխությունների և, ամենայն հավանականությամբ, ազդելու են որակի, անվտանգության և (կամ) արդյունավետության վրա։ Հետազոտությունը պետք է ներառի, եթե կիրառելի է, ֆիզիկական, քիմիական, կենսաբանական և միկրոկենսաբանական ցուցանիշներ։ Անհրաժեշտ է օգտագործել Հանձնաժողովի կողմից հաստատվող՝ վերլուծական մեթոդիկաների վալիդացման մասին ուղեցույցին համապատասխան վալիդացված՝ կայունության մասին վկայող վերլուծական մեթոդիկաներ։ Կրկնության ենթակա հետազոտությունների անհրաժեշտությունը և ծավալը կախված են վալիդացման հետազոտությունների արդյունքներից։
19. Հետազոտությունների մեթոդիկաները պետք է թույլ տան հավաստի կերպով որոշել դեղագործական բաղադրամասի և միմյանց հետ խառնուրդում դրա դեգրադացման արգասիքների պարունակությունը։
20. Մասնագրերով պետք է սահմանվեն հետազոտությունների մեթոդիկաները, դեղագործական բաղադրամասի խառնուկների և դեգրադացման արգասիքների պարունակության թույլատրելի սահմանները։
Մասնագրում ներառվող այդ թույլատրելի սահմանները, ինչպես նաև դեղագործական բաղադրամասի որակական և քանակական ֆիզիկական, քիմիական, կենսաբանական և միկրոկենսաբանական բնութագրերը և դրանց թույլատրելի շեղումները հարկավոր է որոշել դեղագործական բաղադրամասի դեգրադացման պրոֆիլի հիման վրա։
6. Հետազոտությունների հաճախականությունը
21. Երկարաժամկետ հետազոտություններ անցկացնելիս հետազոտությունների հաճախականությամբ պետք է ապահովվի դեղագործական բաղադրամասի կայունության պրոֆիլի սահմանումը։ Դեղագործական բաղադրամասի հետազոտությունների հաճախականությունը, որի մինչև կրկնակի հետազոտություններն ընկած առաջարկվող ժամանակահատվածը կազմում է առնվազն 12 ամիս, պահպանման երկարաժամկետ պայմաններում, որպես կանոն, կազմում է յուրաքանչյուր 3 ամիս՝ առաջին տարվա ընթացքում, յուրաքանչյուր 6 ամիս՝ երկրորդ տարվա ընթացքում, իսկ այնուհետև տարեկան՝ մինչև կրկնակի հետազոտությունն ընկած առաջարկվող ամբողջ ժամանակահատվածի ընթացքում։
22. 6-ամսյա արագացված հետազոտության պայմաններում անհրաժեշտ է օգտագործել առնվազն 3 ժամանակային կետ, ներառյալ՝ սկզբնականը և վերջնականը (օրինակ՝ 0, 3 և 6 ամիս)։ Եթե ելնելով մշակման փորձից՝ ակնկալվում է, որ արագացված հետազոտությունների արդյունքներն ամենայն հավանականությամբ մոտ են լինելու զգալի փոփոխությունների չափորոշիչներին, ապա անհրաժեշտ է անցկացնել ընդլայնված հետազոտություններ վերջնական ժամանակային կետում փորձանմուշների ավելացման միջոցով կամ հետազոտության արձանագրությունում չորրորդ ժամանակային կետի ներառման միջոցով։
23. Եթե արագացված պահպանման արդյունքներով զգալի փոփոխության հետևանքով անհրաժեշտ է անցկացնել հետազոտություններ պահպանման միջանկյալ պայմաններում, ապա առաջարկվում է անցկացնել 12-ամսյա հետազոտություն առնվազն 4 ժամանակային կետերում, ներառյալ՝ սկզբնականը և վերջնականը (օրինակ՝ 0, 6, 9 և 12 ամիս)։
7. Հետազոտությունների պայմանները
24. Դեղագործական բաղադրամասն անհրաժեշտ է հետազոտել այնպիսի պայմաններում (պահպանման պայմաններում համապատասխան թույլատրելի շեղումներով), որոնք թույլ են տալիս ուսումնասիրել դրա ջերմային կայունությունը, և եթե անհրաժեշտ է՝ խոնավության ազդեցության նկատմամբ զգայունությունը։ Հետազոտությունների պայմանները և տևողությունն ընտրվում են այնպես, որ պայմաններին և ժամանակահատվածին համապատասխանեն պահպանման, իրացման և հետագա կիրառման ժամանակ։
25. Հետազոտությունների անցկացման ժամանակ օգտագործվող սարքերով պետք է վերահսկվեն սույն պահանջներում նկարագրված համապատասխան ընդգրկույթների շրջանակներում պահպանման պայմանները։ Պահպանման պայմաններին պետք է հետևել, և դրանք պետք է գրանցվեն օգտագործվող սարքերով կամ հետազոտողի կողմից։ Պահպանման համար նախատեսված սարքի դուռը բացելու պատճառով պայմանների կարճաժամկետ փոփոխություններն ընդունվում են որպես անխուսափելի։ Սարքի անսարքության պատճառով պահպանման պայմաններից շեղվելու դեպքում հետևանքները պետք է սահմանվեն և մուտքագրվեն հաշվետվությունում, եթե ենթադրվում է, որ դա ազդել է կայունության հետազոտության արդյունքների վրա։ Շեղումների այն հետևանքները, որոնք գերազանցում են ավելի քան 24 ժամվա ընթացքում պահպանման պայմաններում թույլատրելի շեղումները, պետք է վերլուծվեն։
26. Անդամ պետության լիազորված մարմին (կազմակերպություն) դեղապատրաստուկի գրանցման դիմումը ներկայացնելու պահին երկարաժամկետ հետազոտությունները պետք է անցկացվեն առնվազն 12 ամսվա ընթացքում՝ սույն պահանջների 15-րդ կետում նշված սերիաների քանակի օգտագործմամբ, և շարունակվեն մինչև կրկնակի հետազոտություններն ընկած ենթադրվող ամբողջ ժամանակահատվածի կամ պիտանիության ժամկետի ընթացքում։ Գրանցման ժամանակահատվածում հավաքված կայունության հետազոտությունների արդյունքներով լրացուցիչ տվյալները ներկայացվում են անդամ պետության լիազորված մարմին։ Արագացված և անհրաժեշտության դեպքում միջանկյալ հետազոտությունների ժամանակ ստացված տվյալները կարող են օգտագործվել պահպանման պայմանների մականշվածքում նշված կարճաժամկետ շեղումների գնահատման համար (դա կարող է տեղի ունենալ փոխադրման ժամանակ)։
27. Երկարաժամկետ, արագացված և անհրաժեշտության դեպքում միջանկյալ հետազոտությունների ժամանակ դեղագործական բաղադրամասի հետազոտությունների պայմանները բերված են 1-3 աղյուսակներում։
28. Ընդհանուր կանոնները
Աղյուսակ 1
«Ընդհանուր կանոններ» հետազոտությունների պայմանները
|
Հետազոտություն |
Հետազոտության պայմաններ (ջերմաստիճան և հարաբերական խոնավություն) |
Գրանցման մասին դիմումը ներկայացնելու պահին կայունության հետազոտության նվազագույն տևողությունը (ամիս) |
|
Երկարաժամկետ * |
25 ± 2 °С և 60 ± 5 %, կամ 30 ± 2 °С և 65 ± 5 %**, կամ 30 ± 2 °С և 75 ± 5 %** |
12 |
|
Միջանկյալ*** |
30 ± 2 °С և 65 ± 5 % |
6 |
|
Արագացված |
40 ± 2 °С և 75 ± 5 % |
6 |
____________________
* Պայմանները, որոնց դեպքում անցկացվելու են երկարաժամկետ հետազոտություններ, որոշվում են կլիմայական պայմաններով, որոնցում մտադրված են պահպանել դեղագործական բաղադրամասը, և ընտրվում են հայտատուի կողմից սույն պահանջների 1-ին հավելվածին համապատասխան։ Անբարենպաստ պայմաններում հետազոտությունները կարող են լինել այլընտրանքային՝ 25 ± 2°С ջերմաստիճանում և 60 ± 5 % խոնավության պայմաններում կամ 30 ± 2°С ջերմաստիճանում և 65 ± 5 % հարաբերական խոնավության պայմաններում անցկացվող հետազոտություններին։
** Կատարվում է սույն պահանջների 1-ին հավելվածում սահմանված III և IV կլիմայական գոտիների երկրներում դեղամիջոցների շրջանառության ժամանակ։
*** Եթե երկարաժամկետ հետազոտություններն անցկացվում են 30 ± 2°С ջերմաստիճանում և 65 ± 5 % հարաբերական խոնավության պայմաններում կամ 30±2°С ջերմաստիճանում և 75 ± 5 % հարաբերական խոնավության պայմաններում, ապա միջանկյալ հետազոտություններ չեն անցկացվում։
Աղյուսակ 1-ում նկարագրված պայմանները կիրառվում են, եթե դեղագործական բաղադրամասի նկատմամբ չեն կիրառվում սույն պահանջների 30-րդ և 35-րդ կետերում նկարագրված պայմանները։ Կարող են կիրառվել նաև պահպանման այլ պայմաններ, եթե ներկայացված են փորձարարականորեն կամ վերլուծաբանորեն հաստատված հիմնավորումներ։
29. Եթե արագացված հետազոտությունների պայմաններում 6 ամսվա ընթացքում ցանկացած պահին նկատվում է զգալի փոփոխություն, ապա պետք է անցկացվեն լրացուցիչ միջանկյալ հետազոտություններ մասնագրում առաջարկված պահպանման պայմաններում։ Արդյունքները պետք է գնահատվեն «զգալի փոփոխություն» չափորոշչի մասով (դա կիրառելի է այն դեպքում, եթե երկարաժամկետ հետազոտություններն անցկացվում են 25 ± 2°С ջերմաստիճանում և 60 ± 5 տոկոս հարաբերական խոնավության պայմաններում) և ներառեն երկարաժամկետ հետազոտությունների շրջանակներում բոլոր հետազոտությունները, եթե ներկայացված չեն փորձարարականորեն կամ վերլուծաբանորեն հաստատված այլ հիմնավորումներ։ Գրանցման համար նախատեսված փաստաթղթերում պետք է լինեն առնվազն 6 ամսվա ընթացքում ստացված միջանկյալ հետազոտությունների տվյալներ (հետազոտությունների՝ 12 ամիս ընդհանուր տևողության դեպքում)։
30. Սառնարանում պահպանման ենթակա դեղագործական բաղադրամասերի հետազոտությունների պայմանները բերված են 2-րդ աղյուսակում։
Աղյուսակ 2
Սառնարանում պահպանման ենթակա դեղագործական բաղադրամասերի հետազոտությունների պայմանները
|
Հետազոտություն |
Հետազոտություն պայմաններ (ջերմաստիճան և հարաբերական խոնավություն) |
Փաստաթղթերը գրանցման ներկայացնելու պահին կայունության հետազոտության նվազագույն տևողությունը (ամիս) |
|
Երկարաժամկետ |
5 ± 3 °С |
12 |
|
Արագացված * |
25 ± 2 °С և 60 ± 5 %, կամ 30 ± 2 °С և 65 ± 5 %**, կամ 30 ± 2 °С և 75 ± 5 %** |
6 |
__________________
* Արագացված հետազոտությունների համար պահպանման պայմանների ընտրությունը հիմնված է ռիսկերի գնահատման վրա։ Անբարենպաստ պայմաններում հետազոտությունները կարող են լինել այլընտրանքային՝ 25 ± 2°С ջերմաստիճանում և 60 ± 5 % հարաբերական խոնավության պայմաններում կամ 30 ± 2°С ջերմաստիճանում և 65 ± 5 % հարաբերական խոնավության պայմաններում անցկացվող հետազոտությանը։
** Կատարվում է սույն պահանջների 1-ին հավելվածում սահմանված III և IV կլիմայական գոտիների երկրներում դեղամիջոցների շրջանառության ժամանակ։
31. Եթե ստորև այլ բան նշված չէ, ապա սառեցման պայմաններում պահպանման ժամանակ ստացված տվյալներն անհրաժեշտ է գնահատել սույն բաժնի 9-րդ ենթաբաժնին համապատասխան։
32. Եթե արագացված հետազոտությունների պայմաններում հետազոտությունների 3-րդ և 6-րդ ամիսների միջև ընկած ժամանակահատվածում նկատվում է զգալի փոփոխություն, ապա մինչև կրկնակի հետազոտություններն ընկած առաջարկվող ժամանակահատվածը կամ պիտանիության ժամկետը որոշվում է երկարաժամկետ հետազոտությունների պայմաններում իրական ժամանակում ստացված տվյալների հիման վրա։
33. Եթե զգալի փոփոխությունը նկատվում է արագացված հետազոտությունների առաջին 3 ամիսների ընթացքում, ապա անհրաժեշտ է դիտարկել մականշվածքում նշված պահպանման պայմաններից կարճաժամկետ շեղումների ներգործությունը, օրինակ՝ փոխադրման ժամանակ։ Եթե անհրաժեշտ է, տվյալ հարցի դիտարկումը պետք է հիմնավորվի առնվազն 3 ամիս տևողությամբ՝ դեղագործական բաղադրամասի մեկ սերիայի հետագա հետազոտություններով, սակայն դեղագործական բաղադրամասի հետազոտություններն անցկացնելով առավել մեծ հաճախականությամբ, քան այդ դեղագործական բաղադրամասի արագացված հետազոտություններն անցկացնելու ժամանակ։
34. Եթե զգալի փոփոխությունը տեղի է ունեցել արագացված հետազոտությունների առաջին 3 ամսում, ապա այդ հետազոտությունները դադարեցվում են։
35. Հազվադեպ դեպքերում որոշ դեղագործական բաղադրամասեր անհրաժեշտ է պահպանել սառցախցիկում։ Այդպիսի դեղագործական բաղադրամասերի պիտանիության ժամկետը կամ մինչև կրկնակի հետազոտություններն ընկած ժամանակահատվածը սահմանվում է կայունության երկարաժամկետ հետազոտությունների ժամանակ ստացված տվյալների հիման վրա, ինչպես նկարագրված է 3-րդ աղյուսակում։
Աղյուսակ 3
Սառցախցիկում պահպանման ենթակա դեղագործական բաղադրամասերի հետազոտությունների պայմանները
|
Հետազոտություն |
Հետազոտության պայմաններ (ջերմաստիճան) |
Փաստաթղթերը գրանցման ներկայացնելու պահին կայունության հետազոտության նվազագույն տևողությունը (ամիս) |
|
Երկարաժամկետ |
- 20 ±5 °С |
12 |
Տվյալ դեպքում արագացված հետազոտություններ չեն անցկացվում, և մականշվածքում նշված պահպանման պայմաններից կարճաժամկետ շեղումների հետևանքների գնահատման համար (օրինակ՝ փոխադրման ժամանակ) վերլուծվում է մեկ սերիա բարձր ջերմաստիճանում (օրինակ՝ 5 ± 3 °С, կամ 25 ± 2 °С, կամ 30 ± 2 °С ջերմաստիճանում) համապատասխան ժամանակահատվածում։
36. Դեղագործական այն բաղադրամասի կայունության հետազոտությունների ծրագիրը, որն անհրաժեշտ է պահպանել -20°С-ից ցածր ջերմաստիճանում, կազմվում է անհատական կարգով։
8. Կայունության հետազոտությունները շարունակելու պարտավորությունը
37. Եթե գրանցման դոսյեում ներկայացված են մինչև կրկնակի հետազոտություններն ընկած ենթադրվող ամբողջ ժամանակահատվածում 3 արդյունաբերական սերիաների երկարաժամկետ կայունության մասին տվյալները, ապա կայունության հետազոտությունները շարունակելու պարտավորություն չի պահանջվում։
38. Եթե առաջնային սերիաների երկարաժամկետ կայունության մասին առկա տվյալները չեն ընդգրկում գրանցման արդյունքների հիման վրա հաստատված՝ մինչև կրկնակի հետազոտություններն ընկած առաջարկվող ամբողջ ժամանակահատվածը, այդ ժամանակահատվածը միանշանակ սահմանելու նպատակով Գրանցման և փորձաքննության կանոններին համապատասխան ընթացակարգեր անցկացնելիս հայտատուին անհրաժեշտ է ներկայացնել գրանցման հավաստագիրն ստանալուց հետո կայունության հետազոտությունները շարունակելու պարտավորություն պարունակող երաշխիքային նամակ։
Նշված երաշխիքային նամակին համապատասխան՝ հայտատուն պարտավորվում է ներկայացնել՝
եթե գրանցման դոսյեում պարունակվում են առնվազն 3 արդյունաբերական սերիաների կայունության մասին տվյալներ՝ մինչև կրկնակի հետազոտություններն ընկած առաջարկվող ամբողջ ժամանակահատվածի ընթացքում կայունության հետազոտությունները շարունակելու պարտավորություն պարունակող երաշխիքային նամակ.
եթե գրանցման դոսյեում պարունակվում են առնվազն 3 արդյունաբերական սերիաների կայունության մասին տվյալներ՝ սերիաների ընդհանուր թիվն առնվազն մինչև 3-ը հասցնելու նպատակով՝ մինչև կրկնակի հետազոտություններն ընկած առաջարկվող ամբողջ ժամանակահատվածի ընթացքում հետազոտությունների շարունակման և մինչև կրկնակի հետազոտություններն ընկած առաջարկվող ժամանակահատվածի ընթացքում կայունության երկարաժամկետ հետազոտություններում լրացուցիչ արդյունաբերական սերիաները ներառելու պարտավորություն պարունակող երաշխիքային նամակ.
եթե արդյունաբերական սերիաների կայունության մասին տվյալները գրանցման դոսյեում բացակայում են՝ մինչև կրկնակի հետազոտություններն ընկած առաջարկվող ժամանակահատվածի ընթացքում կայունության երկարաժամկետ հետազոտություններում առաջին 3 արդյունաբերական սերիաները ներառելու պարտավորություն պարունակող երաշխիքային նամակ։
Կայունության հետազոտությունը շարունակելու պարտավորություններ ստանձնելիս կայունության երկարաժամկետ հետազոտության արձանագրությունը պետք է լինի նույնը, ինչ առաջնային սերիաների համար նախատեսված արձանագրությունը, եթե այլ մոտեցում գիտականորեն հիմնավորված չէ։
9. Տվյալների գնահատումը
39. Կայունության հետազոտության նպատակն է դեղագործական բաղադրամասի առնվազն 3 սերիայի հետազոտության և կայունության մասին տվյալների գնահատման (ներառյալ՝ անհրաժեշտության դեպքում ֆիզիկական, քիմիական, կենսաբանական և միկրոկենսաբանական հետազոտությունների արդյունքները) հիման վրա նման պայմաններում արտադրվող դեղագործական բաղադրամասի բոլոր հետագա սերիաների համար կիրառվող՝ մինչև կրկնակի հետազոտություններն ընկած ժամանակահատվածի սահմանումը։ Առանձին սերիաների փոփոխականության աստիճանը պետք է ապահովի վստահությունն առ այն, որ հետագա արդյունաբերական սերիաները կհամապատասխանեն մասնագրին մինչև կրկնակի հետազոտություններն ընկած ժամանակահատվածի ընթացքում։
40. Տվյալները կարող են վկայել այնքան աննշան դեգրադացման և այնքան փոքր փոփոխականության մասին, որ դրանք դիտարկելիս ակնհայտ է, որ մինչև կրկնակի հետազոտություններն ընկած առաջարկված ժամանակահատվածը կհաստատվի։ Այդպիսի հանգամանքներում, որպես կանոն, պետք չէ անցկացնել տվյալների վիճակագրական մշակում, բավական է ներկայացնել դրա բացակայության հիմնավորումը։
41. Քանակական հատկանիշի տվյալների վերլուծության նկատմամբ մոտեցումը, որը ենթադրաբար փոփոխվում է ժամանակի ընթացքում, ժամանակի այն պահի որոշումն է, որի ժամանակ 95-տոկոսանոց միակողմանի վստահելի սահմանը միջինացված կորի համար հատում է ընդունելիության չափորոշիչը։
42. Եթե վերլուծությունը ցույց է տալիս, որ սերիայից սերիա փոփոխականությունը մեծ չէ, օգտակար է միավորել տվյալները մեկ ընդհանուր գնահատման համար (մեկ արժեք ստանալու նպատակով)։ Դա կարող է արվել առանձին սերիաների համար ռեգրեսիաների գծերի թեքությունների և զրոյական նշանի հետ դրանց հատման կետերի (օրինակ՝ 0,25-ը գերազանցող՝ խոտանման նշանակալիության մակարդակի համար р արժեքը) համապատասխան վիճակագրական մշակման միջոցով։ Եթե մի քանի սերիայի տվյալների միավորումն ընդունելի չէ, ապա մինչև կրկնակի հետազոտություններն ընկած ամբողջական ժամանակահատվածը որոշվում է նվազագույն այն ժամանակի հիման վրա, որի ընթացքում սերիան համապատասխանում է ընդունելիության չափորոշիչներին։
43. Գծային ռեգրեսիոն վերլուծության անցկացման նպատակով տվյալների փոխակերպման անհրաժեշտությունը կախված է դեգրադացման օրինաչափության բնույթից։ Սովորաբար նման օրինաչափությունը նկարագրում են թվաբանական կամ լոգարիթմական սանդղակի վրա գծային, քառակուսային կամ խորանարդային ֆունկցիայի տեսքով։ Բոլոր սերիաների և միավորված սերիաների (եթե կիրառելի է) տվյալների՝ ենթադրվող դեգրադացման կորի կամ գծի հետ համաձայնեցման աստիճանի գնահատման նպատակներով անհրաժեշտ է օգտագործել վիճակագրական մեթոդներ։
44. Բավարար հիմնավորման դեպքում գրանցման ընթացակարգի ընթացքում մինչև կրկնակի հետազոտություններն ընկած ժամանակահատվածի ավելացման նպատակով թույլատրվում է երկարաժամկետ պայմաններում պահպանման արդյունքներով ստացված տվյալներից դուրս որոշակի արտարկում իրական ժամանակում։ Հիմնավորումը պետք է հիմնվի դեգրադացման մեխանիզմի մասին տեղեկությունների, արագացված պահպանման պայմաններում հետազոտությունների արդյունքների, ընտրված մաթեմատիկական մոդելի հետ տվյալների համաձայնեցման աստիճանի, սերիայի չափսի, կայունության մասին օժանդակ տվյալների առկայության և այլնի վրա։ Միևնույն ժամանակ այդպիսի արտարկումը ենթադրում է, որ դեգրադացման նման օրինաչափություն հետագայում ևս կդիտվի (ստացված տվյալներից դուրս)։
45. Յուրաքանչյուր գնահատում պետք է ներառի ոչ միայն քանակական որոշում, այլ նաև դեգրադացման արգասիքների պարունակությունը և որակի այլ ցուցանիշներ։
46. Կայունության մասին տվյալների գնահատման լրացուցիչ տեղեկատվությունը բերված է սույն պահանջների IX բաժնում։
10. Մականշվածքում ցուցումները
47. Պահպանման պայմանների վերաբերյալ մականշվածքում ցուցումներն անհրաժեշտ է ձևակերպել Եվրասիական տնտեսական հանձնաժողովի խորհրդի 2016 թվականի նոյեմբերի 3-ի թիվ 76 որոշմամբ հաստատված՝ Բժշկական կիրառման դեղամիջոցների և անասնաբուժական դեղամիջոցների մակնշմանը ներկայացվող պահանջների համաձայն։ Պահպանման ցուցումները պետք է սահմանվեն դեղագործական բաղադրամասի կայունության գնահատման հիման վրա և արտացոլված լինեն մականշվածքում։ Անհրաժեշտության դեպքում պետք է ներկայացնել հատուկ ցուցումներ, հատկապես այն դեղագործական բաղադրամասերի համար, որոնք չեն դիմանում սառեցմանը։ Չի կարելի օգտագործել այնպիսի եզրույթներ, ինչպիսիք են «շրջակա միջավայրի պայմաններ»-ը կամ «սենյակային ջերմաստիճան»-ը։
48. Պահպանման պայմանների վերաբերյալ ցուցումներին ներկայացվող պահանջները բերված են սույն պահանջների 2-րդ հավելվածում։ Մինչև կրկնակի հետազոտություններն ընկած ժամանակահատվածը կամ պիտանիության ժամկետը սահմանվում է կայունության մասին տեղեկատվության հիման վրա։ Կրկնակի հետազոտությունների անցկացման ամսաթիվը (անհրաժեշտության դեպքում) կամ պիտանիության ժամկետը պետք է արտացոլված լինի փաթեթվածքի մականշվածքում։
11. Կայունության հետազոտությունների շարունակումը գրանցումից հետո
49. Սույն պահանջների 38-րդ կետով նախատեսված դեպքերում դեղագործական բաղադրամասի կայունության հետազոտությունը շարունակվում է դեղապատրաստուկի գրանցումից հետո։ Հետազոտությունների շարունակման կազմված ծրագիրը թույլ է տալիս հայտնաբերել կայունության ցանկացած փոփոխություն (օրինակ՝ դեգրադացման արգասիքների քանակի փոփոխություններ), հետևել դեղագործական բաղադրամասի կայունությանը և հաստատել, որ դեղագործական բաղադրամասի բոլոր հետագա սերիաները համապատասխանում են և կհամապատասխանեն մասնագրին մականշվածքում նշված պահպանման պայմանները պահպանելու դեպքում մինչև կրկնակի հետազոտություններն ընկած ժամանակահատվածի կամ պիտանիության ժամկետի ընթացքում։
50. Կայունության հետազոտությունների շարունակման ծրագիրը պետք է նկարագրված լինի արձանագրությունում, և արդյունքները պետք է ներկայացված լինեն հաշվետվությունում։
Կայունության հետազոտությունների շարունակման ծրագրի արձանագրությունը պետք է ընդգրկի մինչև կրկնակի հետազոտություններն ընկած ժամանակահատվածը կամ պիտանիության ժամկետը և ներառի հետևյալ տեղեկությունները (սակայն չսահմանափակվի դրանցով)՝
սերիայի (սերիաների) համարը և սերիաների չափսերը.
համապատասխան ֆիզիկական, քիմիական և կենսաբանական վերլուծական մեթոդիկաները կամ դրանց հղումները.
ընդունելիության չափորոշիչները.
«կոնտեյներ-խցանափակիչ» համակարգի նկարագրությունը.
հետազոտությունների հաճախականությունը.
պահպանման պայմանների նկարագրությունը (սույն պահանջներում սահմանված և դեղագործական բաղադրամասի մականշվածքի հետ համաձայնեցվող երկարաժամկետ հետազոտությունների համար ստանդարտ պայմանները).
դեղագործական բաղադրամասին բնորոշ այլ տեղեկություններ։
51. Դեղագործական բաղադրամասի առնվազն մեկ արդյունաբերական սերիա տարեկան (բացառությամբ այն դեպքի, եթե մեկ տարում ոչ մի սերիա չի արտադրվել) պետք է ավելացվի կայունության վերահսկման ծրագրում և տարեկան վերլուծվի կայունության հաստատման համար։ Որոշակի իրավիճակներում կայունության վերահսկման ծրագրում կարող են ներառվել լրացուցիչ սերիաներ։ Օրինակ՝ կայունության հետազոտությունների շարունակումը պետք է կատարվի ցանկացած զգալի փոփոխությունից կամ արտադրության տեխնոլոգիայում կամ փաթեթավորման համակարգում զգալի շեղումից հետո, ինչը կարող է ազդեցություն ունենալ դեղագործական բաղադրամասի կայունության վրա (լրացուցիչ պետք է հաշվի առնել սույն պահանջների X բաժնի դրույթները)։
52. Մասնագրին չհամապատասխանող հետազոտությունների բոլոր արդյունքները և ոչ բնորոշ միտումները պետք է ուսումնասիրվեն։ Մասնագրին չհամապատասխանող յուրաքանչյուր հաստատված զգալի փոփոխության, հետազոտությունների արդյունքների և ոչ բնորոշ միտումների մասին պետք է անհապաղ տեղեկացվի դեղապատրաստուկի արտադրողին։ Իրացման ժամանակ սերիայի վրա հնարավոր ներգործությունները պետք է դիտարկվեն և քննարկվեն համապատասխան արտադրողի և դեղապատրաստուկը գրանցած ռեֆերենտ պետության լիազորված մարմնի հետ։
53. Կայունության հետազոտությունների ծրագրի առնչությամբ ստացված տվյալները և նախնական եզրահանգումներն անհրաժեշտ է վերլուծել, ինչպես նաև հետազոտողի կողմից սահմանված կարգով փաստաթղթավորել և պահպանել։
IV. Նոր դեղապատրաստուկների կայունության հետազոտությունները
1. Ընդհանուր տեղեկատվությունը
54. Դեղապատրաստուկի կայունության հետազոտության ծրագրի մշակումը պետք է հիմնված լինի դեղագործական բաղադրամասի վարքագծի, հատկությունների և կայունության իմացության, ինչպես նաև կլինիկական հետազոտություններում օգտագործված պատրաստուկների կազմերի մշակման հետազոտությունների արդյունքներով ձեռք բերված փորձի վրա։ Անհրաժեշտ է նկարագրել պահպանման պայմանների հավանական փոփոխությունները և ներկայացնել կայունության ձևայնացված հետազոտությունների ընթացքում հետազոտության ենթակա ցուցանիշների ընտրության հիմքերը։
2. Լուսակայունության հետազոտությունները
55. Լուսակայունության հետազոտությունները պետք է անցկացնել դեղապատրաստուկի առնվազն 1 առաջնային սերիայի վրա։ Լուսակայունության հետազոտության ստանդարտ պայմանները նկարագրված են սույն պահանջների V բաժնում։
3. Սերիաների ընտրությունը
56. Կայունության մասին տվյալները պետք է ստացվեն դեղապատրաստուկի առնվազն 3 առաջնային սերիաների համար։ Առաջնային սերիաները պետք է արտադրվեն նույն տեխնոլոգիայով և փաթեթավորվեն նույն «կոնտեյներ-խցանափակիչ» համակարգում, ինչ իրացման համար նախատեսված սերիաները։ Առաջնային սերիաների արտադրությունը պետք է նմանակի արդյունաբերական սերիաների արտադրությունը, ապահովի նույն որակի արտադրանքի ստացումը և համապատասխանի նույն մասնագրին, ինչ շուկա մտնող սերիաները։ Երեք սերիաներից երկուսը պետք է ծավալով լինեն փորձաարդյունաբերական սերիաների ծավալից ոչ պակաս, երրորդի ծավալը կարող է լինել պակաս, եթե արտադրողի կողմից ներկայացվել են համապատասխան հիմնավորումներ։ Եթե հնարավոր է, դեղապատրաստուկի սերիաներն անհրաժեշտ է արտադրել դեղագործական բաղադրամասի տարբեր սերիաների օգտագործմամբ։
57. Կայունության հետազոտությունը պետք է ներկայացվի դեղապատրաստուկի յուրաքանչյուր անհատական դեղաչափի, դեղաձևի, տիպի և փաթեթվածքի տարողության համար, բացառությամբ այն դեպքերի, երբ կիրառվում է եզրային տարբերակների ընտրությունը (բրեքեթինգ) կամ մատրիցային պլանավորումը։ Թույլատրվում է ներկայացնել այլ հիմնավորող տվյալներ։
4. «Կոնտեյներ-խցանափակիչ» համակարգը
58. Կայունության հետազոտությունները պետք է անցկացվեն նույն առաջնային փաթեթվածքի («կոնտեյներ-խցանափակիչ» համակարգի) օգտագործմամբ փաթեթավորված դեղամիջոցների նկատմամբ, որը կիրառվելու է իրացման համար նախատեսված սերիաներում։ Եթե երկրորդային (սպառողական) փաթեթվածքը պաշտպանական ֆունկցիաներ է կատարում, հետազոտությունը պետք է անցկացվի երկրորդային (սպառողական) փաթեթվածքում փաթեթավորված դեղամիջոցի առնչությամբ։ Առանց առաջնային փաթեթվածքի կամ իրացման համար նախատեսված փաթեթավորման նյութերի հետ համեմատած փաթեթավորման այլ նյութերից փաթեթվածքում դեղապատրաստուկի առնչությամբ անցկացված հետազոտությունները կարող են լինել սթրեսային հետազոտությունների մաս կամ դիտարկվել որպես լրացուցիչ հաստատող տեղեկատվություն։
5. Մասնագիրը
59. Կայունության հետազոտությունը ներառում է դեղապատրաստուկի այնպիսի հատկությունների հետազոտություն, որոնք պահպանման ընթացքում հակված են փոփոխությունների, և հնարավոր է, որ ազդեն որակի, անվտանգության և (կամ) արդյունավետության վրա։ Հետազոտությունները պետք է ընդգրկեն, եթե կիրառելի է, ֆիզիկական, քիմիական, կենսաբանական և միկրոկենսաբանական ցուցանիշները, կոնսերվանտների պարունակությունը (օրինակ՝ հակաօքսիդանտների, հակամանրէային կոնսերվանտների) և ֆունկցիոնալ հետազոտությունները (օրինակ՝ դեղաչափի առաքման համակարգի)։
Դեղապատրաստուկների և դեղագործական բաղադրամասերի կայունության հետազոտության համար պարամետրերի օրինակները բերված են սույն պահանջների 3-րդ հավելվածում։
60. Անհրաժեշտ է օգտագործել Հանձնաժողովի կողմից հաստատվող՝ վերլուծական մեթոդիկաների վալիդացման մասին ուղեցույցին համապատասխան վալիդացված՝ կայունության մասին վկայող վերլուծական մեթոդիկաներ։ Կրկնության ենթակա հետազոտությունների անհրաժեշտությունը և ծավալը կախված են վալիդացման արդյունքներից։
Պիտանիության ժամկետին առնչվող ընդունելիության չափորոշիչները պետք է սահմանվեն՝ հաշվի առնելով կայունության մասին հասանելի տեղեկությունները։
Կայունության և պահպանման ժամանակ առաջացող փոփոխությունների գնահատման հիման վրա թույլատրվում է պիտանիության ժամկետին և թողարկմանն առնչվող ընդունելիության չափորոշիչների միջև հիմնավորված անհամապատասխանությունների առկայություն։
61. Հակամանրէային կոնսերվանտների պիտանիության ժամկետին և թողարկմանն առնչվող ընդունելիության չափորոշիչների միջև բոլոր անհամապատասխանություններն անհրաժեշտ է հաստատել վաճառքի համար նախատեսված դեղապատրաստուկի (բացառությամբ կոնսերվանտի կոնցենտրացիայի) վերջնական կազմը մշակելիս սահմանված կոնսերվանտի պարունակության և արդյունավետության միջև ապացուցված կախվածությամբ (validated correlation)։ Անկախ թողարկմանը և պիտանիության ժամկետին առնչվող ընդունելիության չափորոշիչների միջև տարբերության առկայությունից ըստ կոնսերվանտի պարունակության՝ պիտանիության առաջարկվող ժամկետը ստուգելու նպատակով անհրաժեշտ է հետազոտել դեղապատրաստուկի մեկ առաջնային սերիայի վրա հակամանրէային կոնսերվանտի (ի լրումն դրա պարունակությանը) արդյունավետությունը։
6. Հետազոտությունների հաճախականությունը
62. Երկարաժամկետ հետազոտությունների ժամանակ հետազոտությունների հաճախականությունը պետք է բավարար լինի դեղապատրաստուկի կայունության պրոֆիլը որոշելու համար։ Դեղապատրաստուկների հետազոտությունների հաճախականությունը, որոնց առաջարկվող պիտանիության ժամկետը կազմում է առնվազն 12 ամիս, երկարաժամկետ պահպանման պայմաններում պետք է, որպես կանոն, կազմի յուրաքանչյուր 3 ամիս՝ առաջին տարվա ընթացքում, յուրաքանչյուր 6 ամիս՝ երկրորդ տարվա ընթացքում, իսկ հետո տարեկան՝ պիտանիության առաջարկվող ամբողջ ժամկետի ընթացքում։
63. 6-ամսյա արագացված հետազոտության պայմաններում առաջարկվում է օգտագործել առնվազն 3 ժամանակային կետ, ներառյալ՝ սկզբնականը և վերջնականը (օրինակ՝ 0, 3 և 6 ամիս)։ Եթե ելնելով մշակման փորձից՝ ակնկալվում է, որ արագացված հետազոտությունների արդյունքները, ամենայն հավանականությամբ, մոտ են լինելու զգալի փոփոխությունների չափորոշիչներին, ապա անհրաժեշտ է անցկացնել ընդլայնված հետազոտություններ վերջնական ժամանակային կետում փորձանմուշների ավելացման միջոցով կամ հետազոտության արձանագրությունում չորրորդ ժամանակային կետի ներառման միջոցով։
64. Եթե կայունության արագացված հետազոտությունների արդյունքներով զգալի փոփոխության հետևանքով անհրաժեշտ է անցկացնել հետազոտություններ պահպանման միջանկյալ պայմաններում, ապա առաջարկվում է անցկացնել 12-ամսյա հետազոտություն առնվազն 4 ժամանակային կետերում, ներառյալ՝ սկզբնականը և վերջնականը (օրինակ՝ 0, 6, 9 և 12 ամիս)։
65. Հիմնավորման ժամանակ թույլատրվում է օգտագործել կրճատ արձանագրություններ (եզրային տարբերակների ընտրություն (բրեքեթինգ) և մատրիցային պլանավորում), որոնք գործոնների որոշակի համակցությունների համար նախատեսում են հետազոտությունների պակաս հաճախականություն կամ դրանց բացակայություն։
7. Պահպանման պայմանները
66. Դեղապատրաստուկն անհրաժեշտ է հետազոտել այնպիսի պայմաններում (թույլատրելի շեղումներով), որոնք թույլ են տալիս ուսումնասիրել դրա ջերմային կայունությունը և, եթե անհրաժեշտ է՝ խոնավության, լույսի ազդեցության նկատմամբ զգայունությունը կամ լուծիչի կորստի հնարավորությունը։ Հետազոտությունների ընտրված պայմանները պետք է համապատասխանեն պահպանման, փոխադրման և հետագա կիրառման պայմաններին և տևողությանը՝ հաշվի առնելով այն տեղանքի կլիմայական պայմանները, որի տարածքում վաճառքի համար նախատեսված է դեղապատրաստուկը։
67. Եթե կա այնպիսի հավանականություն, որ դեղապատրաստուկի հետ «կոնտեյներ-խցանափակիչ» համակարգի շփումը կազդի դրա կայունության վրա (օրինակ՝ փոխադրման ժամանակ լուծույթի հետ խցանի շփումը) կամ տեղի կունենան փոփոխություններ «կոնտեյներ-խցանափակիչ» համակարգում, ապա անհրաժեշտ է արձանագրության մեջ ներառել պահպանման ժամանակ դեղապատրաստուկի ուղղության մասին տեղեկատվությունը (այսինքն՝ ուղիղ կամ շրջված դիրքով)։
68. Հետազոտությունների ժամանակ թույլատրելի շեղումներ են համարվում կայունության հետազոտություններ անցկացնելիս պահպանման համար նախատեսված սարքավորումների ջերմաստիճանի և հարաբերական խոնավության ընդունելի տատանումները։ Օգտագործվող սարքերը պետք է վերահսկեն սույն պահանջներում նկարագրված ընդգրկույթների շրջանակներում պահպանման պայմանները։ Պահպանման պայմանները (օրինակ՝ փաստացի ջերմաստիճանը և խոնավությունը, եթե իրականացվում է դրանց հսկողությունը) պետք է վերահսկվեն և գրանցվեն։ Պահպանման համար նախատեսված սարքի կամ պահեստային շինության դռան բացվելու պատճառով պահպանման պայմանների կարճաժամկետ փոփոխությունները համարվում են անխուսափելի։ Սարքի անսարքության պատճառով պահպանման պայմաններից շեղման դեպքում հետևանքները պետք է սահմանվեն և մուտքագրվեն հաշվետվության մեջ։ Շեղումների այն հետևանքները, որոնք գերազանցում են թույլատրելի շեղումներն ավելի քան 24 ժամվա ընթացքում, պետք է վերլուծվեն հաշվետվությունում։
69. Վերականգնված կամ նոսրացած դեղապատրաստուկի կիրառման, պահպանման պայմանների և կիրառման ժամանակահատվածի մասին տեղեկատվություն կազմելու նպատակով անհրաժեշտ է ուսումնասիրել դրա կայունությունը վերականգնումից կամ նոսրացումից հետո։ Այդպիսի հետազոտություններն անհրաժեշտ է անցկացնել վերականգնված կամ նոսրացած դեղապատրաստուկի առաջնային սերիաների վրա կիրառման առաջարկվող ժամանակահատվածում՝ ձևայնացված հետազոտությունների շրջանակներում սկզբնական և վերջնական ժամանակային կետերում, և եթե մինչև գրանցման սկիզբը պիտանիության ամբողջական ժամկետի մասին երկարաժամկետ հետազոտությունների տվյալները բացակայում են՝ 12-րդ ամսին կամ վերջին ժամանակային կետում, որի համար հասանելի են լինելու տվյալներ։ Այդպիսի հետազոտությունների կրկնությունն այն սերիաներով, որոնց մասով պարտավորություններ են ստանձնած, որպես կանոն, չի պահանջվում։
70. Գրանցման դոսյեն ներկայացնելու պահին անհրաժեշտ է ներկայացնել առնվազն 12 ամիս տևողությամբ առնվազն 3 առաջնային սերիաների երկարաժամկետ հետազոտությունների արդյունքներ և շարունակել դրանք մինչև պիտանիության առաջարկվող ժամկետի ամբողջական ընդգրկումը։ Անդամ պետության լիազորված մարմնի հարցման համաձայն անհրաժեշտ է ներկայացնել գրանցման ընթացակարգի ժամանակ ստացված լրացուցիչ տվյալները։ Պահպանման հայտարարված պայմանների սահմաններից դուրս կարճաժամկետ շեղումների ազդեցության գնահատման նպատակով (որոնք հնարավոր են փոխադրման ժամանակ) թույլատրվում է օգտագործել արագացված պահպանման և, եթե կիրառելի է, միջանկյալ պայմաններում պահպանման արդյունքների հիման վրա ստացված տվյալները։
71. Ստորև նկարագրված են դեղապատրաստուկի հետազոտությունների պայմանները երկարաժամկետ, արագացված և համապատասխան դեպքերում միջանկյալ հետազոտությունների ժամանակ: Դեղապատրաստուկի նկատմամբ կիրառվում են ընդհանուր կանոններ, եթե հետագա ենթաբաժիններում նկարագրվող պահանջները դրան չեն առնչվում։ Հիմնավորման ժամանակ թույլատրվում է օգտագործել պահպանման այլընտրանքային պայմաններ (օրինակ՝ աղյուսակ 4-ում նշված պայմաններից տարբերվող)։
72. «Ընդհանուր կանոններ» հետազոտությունների պայմանները բերված են 4-րդ աղյուսակում։
Աղյուսակ 4
«Ընդհանուր կանոններ» հետազոտությունների պայմանները
|
Հետազոտություն |
Հետազոտության պայմաններ (ջերմաստիճան և հարաբերական խոնավություն) |
Գրանցման մասին դիմումը ներկայացնելու պահին կայունության հետազոտության նվազագույն տևողությունը (ամիս) |
|
Երկարաժամկետ * |
25 ± 2 °С և 60 ± 5 %, կամ 30 ± 2 °С և 65 ± 5 %, կամ 30 ± 2 °С և 75 ± 5 %** |
12 |
|
Միջանկյալ*** |
30 ± 2°С և 65 ± 5 % |
6 |
|
Արագացված**** |
40 ± 2 °С և 75 ± 5 % |
6 |
___________________________
* Պայմանները, որոնց դեպքում անցկացվելու են երկարաժամկետ հետազոտություններ, որոշվում են այն կլիմայական գոտիով, որի համար նախատեսված է դեղապատրաստուկը, և ընտրվում են հայտատուի կողմից։ Անբարենպաստ պայմաններում հետազոտությունները կարող են լինել այլընտրանքային՝ 25 ± 2 °С ջերմաստիճանում և 60 ± 5 % հարաբերական խոնավության պայմաններում կամ 30 ± 2 °С ջերմաստիճանում և 65 ± 5 % հարաբերական խոնավության պայմաններում անցկացվող հետազոտությունների պայմաններին։
** Պիտանիության նախնական ժամկետը չպետք է 2 անգամից ավելի գերազանցի մինչև դեղապատրաստուկի երկարաժամկետ հետազոտություններ անցկացնելն ընկած ժամանակահատվածը:
*** Եթե երկարաժամկետ հետազոտություններն անցկացվում են 30 ± 2°С ջերմաստիճանում և 65 ± 5 % հարաբերական խոնավության պայմաններում կամ 30 ± 2°С ջերմաստիճանում և 75 ± 5 % հարաբերական խոնավության պայմաններում, ապա միջանկյալ հետազոտություններ չեն անցկացվում։
**** Կատարվում է սույն պահանջների 1-ին հավելվածում սահմանված III և IV կլիմայական գոտիների երկրներում դեղամիջոցների շրջանառության ժամանակ։
73. Եթե երկարաժամկետ հետազոտություններն անցկացվում են 25 ± 2°С ջերմաստիճանում և 60 ± 5 % խոնավության պայմաններում, և 6-ամսյա հետազոտության ընթացքում արագացված պահպանման պայմաններում հայտնաբերվում է դեղապատրաստուկի զգալի փոփոխություն, ապա անհրաժեշտ է անցկացնել լրացուցիչ հետազոտություն պահպանման միջանկյալ պայմաններում և համեմատել ստացված արդյունքները զգալի փոփոխությունների չափորոշիչների հետ։ Գրանցման և փորձաքննության կանոններին համապատասխան դիմումը ներկայացնելիս գրանցման դոսյեն պետք է պարունակի պահպանման միջանկյալ պայմաններում 12-ամսյա հետազոտություններից պահպանման առնվազն 6-ամսյա ժամկետի մասին տվյալներ։
74. Հերմետիկ կոնտեյներներում փաթեթավորված դեղապատրաստուկների հետազոտությունները։
Խոնավության նկատմամբ զգայունությունը կամ լուծիչի կորստի հնարավորությունը կրիտիկական չեն այն հերմետիկ տարայի մեջ փաթեթավորված դեղապատրաստուկի համար, որն ապահովում է խոնավության կամ լուծիչի անցնելու համար մշտական պատնեշ։ Այսպիսով, անթափանց կոնտեյներներում փաթեթավորված դեղապատրաստուկների կայունության հետազոտությունները կարող են անցկացվել ցանկացած վերահսկվող պայմաններում կամ շրջակա միջավայրի խոնավության պայմաններում։
75. Կիսաթափանց կոնտեյներներում փաթեթավորված դեղապատրաստուկների հետազոտությունները։
Կիսաթափանց կոնտեյներներում լուծիչի փոխանցման մեխանիզմը կոնտեյների մակերևույթով աբսորբումը, կոնտեյների նյութի միջով անցնելիս դիֆուզիան և այլ մակերևույթից լուծիչի դեսորբումն է։ Լուծիչի փոխանցումը տեղի է ունենում ըստ մասնական ճնշման գրադիենտի։ Կիսաթափանց կոնտեյներների օրինակներ են մեծ ծավալի պարենտերալ դեղապատրաստուկների համար ցածր խտության պոլիէթիլենից փափուկ պարկերը և պլաստիկե պարկերը, ինչպես նաև ցածր խտության պոլիէթիլենից սրվակները և շշիկները։
Կիսաթափանց կոնտեյներներում փաթեթավորված՝ ջրային հիմքով դեղապատրաստուկների համար պետք է գնահատվի զանգվածի կորստի հնարավորությունը՝ ի լրումն ֆիզիկական, քիմիական, կենսաբանական և միկրոկենսաբանական կայունության գնահատման։ Այդ գնահատումը պետք է անցկացվի ցածր հարաբերական խոնավության պայմաններում, ինչպես նկարագրված է 5-րդ աղյուսակում։ Անհրաժեշտ է հաստատել, որ կիսաթափանց կոնտեյներներում փաթեթավորված՝ ջրային հիմքով դեղապատրաստուկները պահպանման ժամանակ ունակ են դիմակայելու ցածր հարաբերական խոնավությամբ պայմաններին։
Ոչ ջրային այն դեղապատրաստուկների համար, որոնցում օգտագործվում են լուծիչներ, թույլատրվում է մշակել և քննարկման ներկայացնել այլ համադրելի մոտեցումներ։
Այն դեղապատրաստուկները, որոնք 5-րդ աղյուսակում նկարագրված պայմաններում երկարաժամկետ և արագացված հետազոտություններ անցկացնելուց հետո համապատասխանում են մասնագրին, ցուցադրում են կիսաթափանց փաթեթվածքի ամբողջականությունը։
Աղյուսակ 5
Կիսաթափանց կոնտեյներներում փաթեթավորված դեղապատրաստուկների հետազոտությունների պայմանները
|
Հետազոտություն |
Հետազոտության պայմաններ (ջերմաստիճան և հարաբերական խոնավություն) |
Գրանցման մասին դիմումը ներկայացնելու պահին կայունության հետազոտության նվազագույն տևողությունը (ամիս) |
|
Երկարաժամկետ* |
25 ± 2 °С և 40 ± 5 %, կամ 30 ± 2 °С և 35 ± 5 % |
12 |
|
Միջանկյալ** |
30 ± 2 °С և 35 ± 5 % |
6 |
|
Արագացված |
40 ± 2 °С և 25 %-ից ոչ ավելի |
6 |
____________________________________
* Պայմանները, որոնցում անցկացվելու են երկարաժամկետ հետազոտությունները, որոշվում են այն կլիմայական գոտիով, որի համար նախատեսված է դեղապատրաստուկը, և ընտրվում են հայտատուի կողմից։ Հետազոտությունները 30±2°С ջերմաստիճանում և 35 ± 5 % հարաբերական խոնավության պայմաններում կարող են այլընտրանքային լինել 25 ± 2°С ջերմաստիճանում և 40 ± 5 % հարաբերական խոնավության պայմաններում անցկացվող հետազոտություններին։
** Եթե երկարաժամկետ հետազոտություններն անցկացվում են 30 ± 2°С ջերմաստիճանում և 35 ± 5 % հարաբերական խոնավության պայմաններում, ապա միջանկյալ հետազոտություններ չեն անցկացվում։
76. Եթե 6-ամսյա հետազոտության ընթացքում արագացված պահպանման պայմաններում հայտնաբերվում է զանգվածի կորուստ չհամարվող զգալի փոփոխություն, ապա 30 աստիճան ջերմաստիճանի ազդեցության հետազոտության նպատակով, ի լրումն 25 ± 2°С ջերմաստիճանում և 40 + 5 % հարաբերական խոնավության պայմաններում երկարաժամկետ հետազոտությունների, անհրաժեշտ է անցկացնել լրացուցիչ հետազոտություն միջանկյալ պայմաններում՝ ընդհանուր կանոններում նկարագրված ալգորիթմին համապատասխան։ Արագացված պահպանման պայմաններում բացառապես զանգվածի կորստով արտահայտվող զգալի փոփոխության համար չի պահանջվում հետազոտության անցկացում միջանկյալ պայմաններում։ Այնուհանդերձ, անհրաժեշտ է ներկայացնել տվյալներ, որոնցով հաստատվում է, որ 25°С ջերմաստիճանում և 40 % բազային հարաբերական խոնավության պայմաններում առաջարկված պիտանիության ժամկետի ընթացքում դեղապատրաստուկը չի ենթարկվի զանգվածի զգալի կորստի։
77. Կիսաթափանց կոնտեյներում փաթեթավորված դեղապատրաստուկի պահպանման ժամանակ 40°С ջերմաստիճանում և 25 %-ից ոչ ավելի հարաբերական խոնավության պայմաններում 3-ամսյա պահպանմանը համարժեք պայմաններում, զանգվածի 5-տոկոսանոց կորուստը ճանաչվում է զգալի փոփոխություն։ Միևնույն ժամանակ պատշաճ հիմնավորման դեպքում ոչ մեծ կոնտեյներների (1 մլ և պակաս) և միադեղաչափ դեղապատրաստուկների համար թույլատրվում է 40°С ջերմաստիճանում և 25 %-ից ոչ ավելի հարաբերական խոնավության պայմաններում 3-ամսյա պահպանումից հետո զանգվածի ավելի քան 5-տոկոսանոց կորուստ։
78. Աղյուսակ 5-ի համաձայն բազային հարաբերական խոնավության դեպքում հետազոտության նկատմամբ այլընտրանքային մոտեցումը (երկարաժամկետ կամ արագացված հետազոտություններ) առավել բարձր հարաբերական խոնավության պայմաններում կայունության հետազոտությունների անցկացումն ու վերահաշվարկի միջոցով բազային հարաբերական խոնավության դեպքում զանգվածի կորստի հաշվարկն են։ Դա իրականացվում է «կոնտեյներ-խցանափակիչ» համակարգի համար թափանցելիության գործակցի փորձարարական որոշման միջոցով կամ, ինչպես ցուցադրված է ստորև նշված օրինակում, նույն ջերմաստիճանում խոնավության երկու պայմանների միջև զանգվածի կորստի արագության գործակցի հաշվարկի միջոցով։ «Կոնտեյներ-խցանափակիչ» համակարգի թափանցելիության գործակիցը կարելի է որոշել փորձարարական եղանակով՝ օգտագործելով հոռետեսական սցենար (օրինակ՝ կոնցենտրացիաների սերիայից առավելագույն նոսրացում) առաջարկվող դեղապատրաստուկի համար։
Զանգվածի կորստի որոշման օրինակ։
«Կոնտեյներ-խցանափակիչ» համակարգով որոշված՝ բազային հարաբերական խոնավության պայմաններում կոնտեյների տարողությամբ և անվանական ծավալով դեղապատրաստուկի զանգվածի կորստի արագության որոշման պատշաճ եղանակը նույն ջերմաստիճանում այլընտրանքային հարաբերական խոնավության պայմաններում սահմանված զանգվածի կորստի արագությունը 6-րդ աղյուսակում բերված զանգվածի կորստի արագության գործակցով բազմապատկումն է։ Անհրաժեշտ է հաստատել, որ պահպանման ժամանակահատվածում այլընտրանքային հարաբերական խոնավության պայմաններում զանգվածի կորստի արագությունը գծային է։
Աղյուսակ 6
Զանգվածի կորստի արագության գործակիցը որոշելը
|
Այլընտրանքային հարաբերական խոնավություն |
Բազային հարաբերական խոնավություն |
Տրված ջերմաստիճանում զանգվածի կորստի արագության գործակից |
|
60% |
25% |
1,9 |
|
60% |
40% |
1,5 |
|
65 % |
35% |
1,9 |
|
75% |
25% |
3,0 |
Օրինակ՝ 40°С տրված ջերմաստիճանում 25 % -ից ոչ ավելի հարաբերական խոնավության պայմաններում պահպանման ժամանակ զանգվածի կորստի հաշվարկային արագությունը 75 % հարաբերական խոնավությանը համապատասխանող զանգվածի կորստի արագությունն է՝ բազմապատկած զանգվածի կորստի արագության 3,0-ին համապատասխան գործակցով։
Նաև թույլատրվում է օգտագործել 6-րդ աղյուսակում նշվածներից տարբերվող՝ հարաբերական խոնավության պայմաններում զանգվածի կորստի արագության իրական գործակիցները։
79. Սառնարանում պահպանման ենթակա դեղապատրաստուկների հետազոտությունները։
Սառնարանում պահպանման ենթակա պատրաստուկների հետազոտությունների պայմանները բերված են 7-րդ աղյուսակում։
Աղյուսակ 7
Սառնարանում պահպանման ենթակա դեղապատրաստուկների հետազոտությունների պայմանները
|
Հետազոտություն |
Հետազոտության պայմաններ (ջերմաստիճան և հարաբերական խոնավություն) |
Գրանցման մասին դիմումը ներկայացնելու պահին կայունության հետազոտության նվազագույն տևողությունը (ամիս) |
|
Երկարաժամկետ |
5 ± 3 °С |
12 |
|
Արագացված* |
25 ± 2 °С և 60 ± 5 %, կամ 30 ± 2 °С և 65 ± 5 %**, կամ 30 ± 2 °С և 75 ± 5 %** |
6 |
________________________
* Արագացված հետազոտությունների համար պայմանների ընտրությունը հիմնված է ռիսկերի գնահատման վրա։ Հետազոտություններն անբարենպաստ պայմաններում կարող են այլընտրանքային լինել 25 ± 2°С ջերմաստիճանում և 60 ± 5 % հարաբերական խոնավության պայմաններում կամ 30 ± 2°С ջերմաստիճանում և 65 ± 5 % հարաբերական խոնավության պայմաններում անցկացվող հետազոտությանը։
** Կատարվում է սույն պահանջների 1-ին հավելվածում սահմանված III և IV կլիմայական գոտիների երկրներում դեղամիջոցների շրջանառության ժամանակ։
Եթե դեղապատրաստուկը փաթեթավորված է կիսաթափանց կոնտեյներում, ապա զանգվածի կորստի աստիճանը գնահատելու նպատակով անհրաժեշտ է ներկայացնել համապատասխան տվյալներ։
Սառնարանում պահպանման արդյունքների հիման վրա ստացված տվյալներն անհրաժեշտ է գնահատել սույն բաժնի 9-րդ ենթաբաժնին համապատասխան։
80. Եթե 3-ից մինչև 6-րդ ամիս ընկած ժամանակահատվածում արագացված պահպանման պայմաններում հայտնաբերվում է զգալի փոփոխություն, ապա պիտանիության առաջարկվող ժամկետը պետք է հիմնվի բնական պահպանման արդյունքների հիման վրա ստացված իրական ժամանակում տվյալների հիման վրա։
Եթե առաջին 3 ամսվա ընթացքում արագացված պահպանման պայմաններում հայտնաբերվում է զգալի փոփոխություն, ապա անհրաժեշտ է վերլուծել պահպանման հայտարարված պայմանների սահմաններից դուրս կարճաժամկետ շեղումների ազդեցությունը (օրինակ՝ փոխադրման կամ բեռնաթափման դեպքում)։ Նշված վերլուծությունը (եթե կիրառելի է) կարելի է ամրապնդել դեղապատրաստուկի մեկ սերիայի հետագա հետազոտության տվյալներով 3-ից պակաս ամիսների ընթացքում, սակայն հետազոտությունների՝ սովորականից առավել բարձր հաճախականությամբ։ Ընդ որում, եթե զգալի փոփոխությունը տեղի է ունենում առաջին 3 ամիսների ընթացքում, ապա 6-ամսյա հետազոտությունում դեղապատրաստուկի հետազոտության շարունակում չի պահանջվում։
81. Սառցախցիկում պահպանման ենթակա դեղապատրաստուկների հետազոտությունները։
Սառցախցիկում պահպանման ենթակա դեղապատրաստուկների հետազոտությունների պայմանները բերված են 8-րդ աղյուսակում:
Աղյուսակ 8
Սառցախցիկում պահպանման ենթակա դեղապատրաստուկների հետազոտությունների պայմանները
|
Հետազոտություն |
Հետազոտության պայմաններ (ջերմաստիճան) |
Գրանցման մասին դիմումը ներկայացնելու պահին կայունության հետազոտության նվազագույն տևողությունը (ամիս) |
|
Երկարաժամկետ |
-20 ± 5 °С |
12 |
Սառցախցիկում պահպանման ենթակա դեղապատրաստուկների պիտանիության ժամկետը սահմանվում է երկարաժամկետ պայմաններում պահպանման արդյունքներով ստացված իրական ժամանակում տվյալների հիման վրա։ Սառցախցիկում պահպանման ենթակա դեղապատրաստուկների արագացված պահպանման պայմաններում հետազոտությունների արդյունքների բացակայության դեպքում պահպանման առաջարկվող պայմանների սահմաններից դուրս կարճաժամկետ շեղումների ազդեցության ուսումնասիրության նպատակով անհրաժեշտ է ուսումնասիրել մեկ սերիա՝ բարձր ջերմաստիճանում (օրինակ՝ 5 ± 3 °С կամ 25 + 2°С դեպքում) ժամանակի անհրաժեշտ տևողության ընթացքում։
82. -20°С-ից ցածր ջերմաստիճանում պահպանման ենթակա դեղապատրաստուկների հետազոտությունը։
-20°С-ից ցածր ջերմաստիճանում պահպանման ենթակա դեղապատրաստուկներն անհրաժեշտ է դիտարկել անհատական կարգով։
8. Կայունության հետազոտությունները շարունակելու պարտավորությունը
83. Եթե գրանցման դոսյեում ներկայացված են պիտանիության առաջարկվող ժամկետը ներառող 3 արդյունաբերական սերիաների կայունության երկարաժամկետ հետազոտության տվյալները, ապա կայունության հետազոտությունները շարունակելու պարտավորություն չի պահանջվում։
84. Եթե առաջնային սերիաների կայունության երկարաժամկետ հետազոտության առկա տվյալները չեն ընդգրկում գրանցման արդյունքներով հաստատված պիտանիության առաջարկվող ամբողջ ժամկետը, ապա այդպիսի պիտանիության ժամկետը միանշանակ սահմանելու նպատակով անհրաժեշտ է ներկայացնել գրանցման հավաստագիր ստանալուց հետո կայունության հետազոտությունները շարունակելու պարտավորություն պարունակող երաշխիքային նամակ։
Նշված երաշխիքային նամակին համապատասխան՝ հայտատուն պարտավորվում է ներկայացնել՝
եթե գրանցման դոսյեում բացակայում են առնվազն 3 արդյունաբերական սերիաների կայունության մասին տվյալները՝ ամբողջ պիտանիության ժամկետի ընթացքում երկարաժամկետ հետազոտությունների և արագացված պահպանման 6-ամսյա հետազոտությունները շարունակելու պարտավորություն պարունակող երաշխիքային նամակ.
եթե գրանցման դոսյեում պարունակվում են 3-ից պակաս արդյունաբերական սերիաների կայունության մասին տվյալներ՝ սերիաների ընդհանուր թիվն առնվազն 3-ի հասցնելու նպատակով՝ առաջարկվող պիտանիության ամբողջ ժամկետի ընթացքում երկարաժամկետ հետազոտությունների և արագացված պահպանման 6-ամսյա հետազոտությունները շարունակելու, ինչպես նաև պիտանիության առաջարկվող ժամկետի ընթացքում կայունության երկարաժամկետ հետազոտություններում և արագացված պահպանման 6-ամսյա հետազոտություններում լրացուցիչ արդյունաբերական սերիաները ներառելու պարտավորություն պարունակող երաշխիքային նամակ.
եթե գրանցման դոսյեում բացակայում են արդյունաբերական սերիաների կայունության մասին տվյալները՝ պիտանիության առաջարկվող ժամկետի ընթացքում կայունության երկարաժամկետ հետազոտություններում և արագացված պահպանման 6-ամսյա հետազոտություններում առաջին 3 արդյունաբերական սերիաները ներառելու պարտավորություն պարունակող երաշխիքային նամակ։
Կայունության հետազոտությունների շարունակման պարտավորություններ ստանձնելիս կայունության երկարաժամկետ հետազոտության արձանագրությունը պետք է լինի նույնը, ինչ առաջնային սերիաների համար նախատեսված արձանագրությունը, եթե այլ մոտեցում գիտականորեն հիմնավորված չէ։
Եթե միջանկյալ հետազոտության անցկացման անհրաժեշտությունը պայմանավորված է առաջնային սերիաների արագացված պահպանման պայմաններում զգալի փոփոխությամբ, ապա ստանձնած պարտավորություններին համապատասխան սերիաների հետազոտությունը թույլատրվում է անցկացնել միջանկյալ կամ արագացված պահպանման պայմաններում։ Սակայն, եթե այն սերիաներում, որոնց մասով պարտավորություններ են ստանձնվել, արագացված պահպանման պայմաններում հայտնաբերվում է զգալի փոփոխություն, ապա անհրաժեշտ է նաև անցկացնել հետազոտություն միջանկյալ պահպանման պայմաններում։
9. Տվյալների գնահատումը
85. Կայունության մասին տեղեկատվությունը ներկայացնելու և գնահատելու համար պետք է օգտագործվի համակարգային մոտեցում, որը ներառում է ֆիզիկական, քիմիական, կենսաբանական և միկրոկենսաբանական հատկությունների հետազոտությունների արդյունքները, ներառյալ՝ որոշակի դեղաձևերի համար սպեցիֆիկ բնութագրերը (օրինակ՝ պինդ դեղաձևերի համար լուծման արագությունը)։
86. Կայունության հետազոտության արդյունքները թույլ են տալիս որոշել, հիմնվելով դեղապատրաստուկի առնվազն 3 սերիայի վերլուծության վրա, պիտանիության ժամկետը և պահպանման մասով առաջարկությունները, որոնք նշվելու են դեղապատրաստուկի մասին տեղեկատվությունում և կիրառելի են միատեսակ պայմաններում արտադրվող դեղապատրաստուկի բոլոր հետագա սերիաների համար։
Առանձին սերիաների փոփոխականության աստիճանը պետք է ապահովի վտահությունն առ այն, որ հետագա արդյունաբերական սերիաները համապատասխանելու են մասնագրին պիտանիության ամբողջ ժամկետի ընթացքում։
Եթե տվյալներով ցույց է տրվում աննշան դեգրադացում և ոչ մեծ փոփոխականություն, ինչով հաստատվում է, որ հետագա արդյունաբերական սերիաները համապատասխանելու են մասնագրին պիտանիության ամբողջ ժամկետի ընթացքում, և առաջարկված պիտանիության ժամկետը հաստատվելու է, ապա տվյալների վիճակագրական մշակման անցկացման անհրաժեշտություն չկա։ Բավական է ներկայացնել այդպիսի մշակման բացակայության ամբողջական հիմնավորում։
87. 24 ամիս նախնական պիտանիության ժամկետը կարող է սահմանվել, եթե պահպանվում են հետևյալ պայմանները.
ա) հայտնի է, որ դեղագործական բաղադրամասը, որից արտադրված է դեղապատրաստուկը, կայուն է.
բ) անցկացվել են սույն պահանջների 66-84-րդ կետերում նկարագրված պայմաններում կայունության հետազոտություններ, և հետազոտությունների ընթացքում տեղի չի ունեցել որևէ զգալի փոփոխություն.
գ) առկա են նույն կազմի այն դեղապատրաստուկի կայունությունը հաստատող լրացուցիչ տվյալներ, որն ունի 24 և ավելի ամիս պիտանիության ժամկետ.
դ) արտադրողը պարտավորվում է անցկացնել երկարաժամկետ հետազոտություններ առաջարկվող պիտանիության ժամկետի ընթացքում և ներկայացնել ստացված արդյունքները դեղապատրաստուկի գրանցման հավաստագիրը տրամադրած անդամ պետության լիազորված մարմնին (անդամ պետությունների լիազորված մարմիններ)։
88. Քանակական այն հատկանիշի տվյալների վերլուծության նկատմամբ մոտեցումը, որը ենթադրաբար փոփոխվում է ժամանակի մեջ, ժամանակի այն պահի որոշումն է, որի դեպքում 95-տոկոսանոց միակողմանի վստահելի սահմանը միջինացված կորի համար հատում է ընդունելիության չափորոշիչը։ Եթե վերլուծության արդյունքներով սերիայից սերիա հայտնաբերվում է ցածր փոփոխականություն, ապա նախընտրելի է միավորել նշված տվյալները մեկ գնահատման մեջ (մեկ արժեք ստանալու նպատակով)։ Դա կարելի է իրականացնել առանձին սերիաների համար ստացված՝ ռեգրեսիաների գծերի թեքությունների և ժամանակի զրոյական պահի հատման կետերի նկատմամբ համապատասխան վիճակագրական թեստերի նախնական կիրառման միջոցով (օրինակ՝ խոտանման նշանակալիության մակարդակի համար p արժեքը՝ > 0,25-ից)։ Եթե մի քանի սերիաների քանակական հատկանիշի տվյալների միավորումն ընդունելի չէ, ապա պիտանիության ամբողջական ժամկետը որոշվում է նվազագույն ժամանակի հիման վրա, որի ընթացքում սերիան բավարարում է ընդունելիության չափորոշիչները։
89. Գծային ռեգրեսիոն վերլուծության անցկացման նպատակով տվյալների փոխակերպման անհրաժեշտությունը կախված է դեգրադացման օրինաչափության բնույթից։ Սովորաբար այդպիսի օրինաչափությունը նկարագրում են թվաբանական կամ լոգարիթմական սանդղակի վրա գծային, քառակուսային կամ խորանարդային ֆունկցիաների տեսքով։ Բոլոր սերիաների և միավորված սերիաների (եթե կիրառելի է) տվյալները ենթադրվող դեգրադացման կորի կամ գծի հետ համաձայնեցնելու աստիճանի գնահատման նպատակով անհրաժեշտ է օգտագործել վիճակագրական մեթոդներ։
90. Հիմնավորման դեպքում գրանցման ընթացակարգի ընթացքում պիտանիության ժամկետի ավելացման նպատակով թույլատրվում է երկարաժամկետ պայմաններում պահպանման արդյունքների հիման վրա ստացված տվյալներից դուրս որոշակի արտարկում՝ իրական ժամանակում։ Հիմնավորումը պետք է հիմնված լինի դեգրադացման մեխանիզմի մասին տեղեկությունների, արագացված պահպանման պայմաններում հետազոտությունների արդյունքների, ընտրված մաթեմատիկական մոդելի հետ տվյալների համաձայնեցման աստիճանի, սերիայի չափսի, կայունության մասին օժանդակ տվյալների առկայության և այլնի վրա։ Միևնույն ժամանակ այդպիսի արտարկումը ենթադրում է, որ դեգրադացման նման օրինաչափություն հետագայում ևս կդիտվի (ստացված տվյալներից դուրս)։
91. Յուրաքանչյուր գնահատում պետք է ներառի ոչ միայն քանակական որոշում, այլ նաև դեգրադացման արգասիքների պարունակությունը և որակի այլ ցուցանիշներ։ Համապատասխան դեպքերում անհրաժեշտ է ուշադրություն դարձնել նյութի հավասարակշռության և կայունության ու դեգրադացման տարբեր օրինաչափությունների կազմման ճշգրտության կրկնակի գնահատմանը։
92. Կայունության մասին տվյալների գնահատման մասին լրացուցիչ տեղեկատվությունը բերված է սույն պահանջների IX բաժնում։
10. Դեղապատրաստուկի մասին ձևակերպումները (տեղեկատվությունը)
93. Պահպանման պայմանների նկարագրությունը դեղապատրաստուկի մասին տեղեկատվության կազմում դրանք ներառելու նպատակով անհրաժեշտ է իրականացնել Բժշկական կիրառության դեղամիջոցների և անասնաբուժական դեղամիջոցների մակնշմանը ներկայացվող պահանջներին, ինչպես նաև Եվրասիական տնտեսական հանձնաժողովի խորհրդի 2016 թվականի նոյեմբերի 3-ի թիվ 88 որոշմամբ հաստատված՝ Դեղապատրաստուկների բժշկական կիրառության հրահանգին և բժշկական կիրառության համար նախատեսված դեղապատրաստուկների ընդհանուր բնութագրին ներկայացվող պահանջներին համապատասխան։ Պահպանման պայմանների նկարագրությունը պետք է հիմնված լինի դեղապատրաստուկի կայունության գնահատման վրա։ Անհրաժեշտության դեպքում նկարագրության մեջ պետք է նշել պահպանման հատուկ պայմանները, հատկապես այն դեղապատրաստուկների առնչությամբ, որոնք չեն դիմանում սառեցմանը։ Չի կարելի օգտագործել այնպիսի եզրույթներ, ինչպիսիք են «շրջակա միջավայրի պայմաններ»-ը կամ «սենյակային ջերմաստիճան»-ը։
Պիտանիության ժամկետի մասին տեղեկությունները պետք է ուղղակիորեն կախված լինեն դեղապատրաստուկի՝ փորձարարականորեն հաստատված կայունությունից։ Կոնտեյների մականշվածքի վրա անհրաժեշտ է նշել պիտանիության ժամկետի լրանալու ամսաթիվը։
11. Դեղապատրաստուկների կայունությունը դրանց կիրառման ժամանակ
94. Դեղապատրաստուկների կայունության հետազոտության նպատակը դրանց կիրառման ժամանակ (եթե կիրառելի է) ժամկետի սահմանումն է, որի ընթացքում դեղապատրաստուկի բազմադեղաչափ փաթեթվածքը բացելուց հետո դրա որակը համապատասխանում է մասնագրին, և թույլատրվում է ըստ նշանակության դրա կիրառումը։
Սույն ենթաբաժնի դրույթները կիրառելի են բազմադեղաչափ փաթեթվածքներով դեղապատրաստուկների նկատմամբ, որոնք խցանափակման համակարգի ամբողջականության խախտումից հետո բազմակի բացման և փակման հետևանքով իրենց ֆիզիկական վիճակի և քիմիական կազմի պատճառով կարող են դեղապատրաստուկի համար ռիսկ ներկայացնել մանրէային աղտոտման, պրոլիֆերացման և (կամ) ֆիզիկաքիմիական դեգրադացման տեսանկյունից։
95. Բազմադեղաչափ փաթեթվածքով դեղապատրաստուկի գրանցման դոսյեում անհրաժեշտ է ներառել կիրառության համար պատրաստ դեղապատրաստուկի պիտանիության ժամկետը հաստատող կայունության մասին տվյալներ կամ նշել այդ տվյալների բացակայության պատճառի այնպիսի հիմնավորում, որը կարող է հիմնվել փորձարարական հետազոտությունների արդյունքների վրա։
96. Դեղապատրաստուկների կայունության հետազոտությունները դրանց կիրառության ժամանակ անհրաժեշտ է անցկացնել դեղապատրաստուկի առնվազն 2 սերիայի վրա, որոնցից յուրաքանչյուրի ծավալը համապատասխանում է փորձաարդյունաբերական սերիայի ծավալին։ Առնվազն մեկ սերիա պետք է լինի պիտանիության լրացող ժամկետով։ Եթե այդպիսի հետազոտությունների արդյունքները բացակայում են, անհրաժեշտ է անցկացնել մեկ սերիայի հետազոտություն հսկողության վերջնական կետում կայունության այնպիսի հետազոտությունների ժամանակ, որոնց արդյունքները նշվում են գրանցման դոսյեում։ Անհրաժեշտ է նշել դեղապատրաստուկի յուրաքանչյուր սերիայի համարը, դրա չափսը և արտադրման ամսաթիվը։ Հետազոտվող դեղապատրաստուկի, ինչպես նաև բժշկական արտադրատեսակի (դրա առկայության դեպքում) փաթեթվածքի և խցանափակիչի տիպը պետք է նման լինի վաճառքի համար առաջարկվող դեղապատրաստուկի, ինչպես նաև բժշկական արտադրատեսակի փաթեթվածքի և խցանափակիչի տիպին։
Եթե դեղապատրաստուկը ներկայացվելու է կոնտեյների առավել քան մեկ տարողությամբ կամ տարբեր դեղաչափերով, ապա կիրառության համար պատրաստ դեղապատրաստուկի կայունության հետազոտությունն անհրաժեշտ է իրականացնել նույն դեղաչափով կամ տարողությամբ, որը հակված է առավելագույն փոփոխությունների։ Անհրաժեշտ է միշտ հիմնավորել հետազոտվող դեղապատրաստուկի ընտրությունը։
97. Կիրառության համար պատրաստ դեղապատրաստուկի կայունության հետազոտությունն անհրաժեշտ է պլանավորել այնպես, որ այն նմանակի դեղապատրաստուկի կիրառության իրական պայմանները՝ հաշվի առնելով կոնտեյների անվանական ծավալը և նախնական նոսրացման կամ վերականգնման անհրաժեշտությունը։ Իրականին մոտ ժամանակի որոշակի դադարներով անհրաժեշտ է ստանալ համապատասխան ծավալ՝ օգտագործելով դեղապատրաստուկի մասին տեղեկատվությունում նշված մեթոդը։ Նմուշառումն անհրաժեշտ է իրականացնել շրջակա միջավայրի նորմալ պայմաններում։
Կիրառության համար պատրաստ դեղապատրաստուկի պիտանիության առաջարկվող ժամկետի ընթացքում անհրաժեշտ է հետազոտել պահպանման ժամանակ փոփոխության հակված այդ դեղապատրաստուկի ֆիզիկական, քիմիական, կենսաբանական և միկրոկենսաբանական հատկությունները։ Հետազոտությունը հնարավորինս անհրաժեշտ է անցկացնել կիրառության համար պատրաստ դեղապատրաստուկի պիտանիության առաջարկվող ժամկետի միջանկյալ և վերջին ժամանակային կետերում՝ օգտագործելով կոնտեյներում եղած դեղապատրաստուկի մնացորդը։
98. Հետազոտությունների ժամանակ դեղապատրաստուկն անհրաժեշտ է պահպանել դեղապատրաստուկի մասին տեղեկատվությունում նշված պայմաններում (դեղապատրաստուկի ընդհանուր բնութագրում և ներդիր թերթիկում)։
Անհրաժեշտ է վերահսկել կիրառության ժամանակ փոփոխության հակված դեղապատրաստուկի համապատասխան ֆիզիկական, քիմիական և միկրոկենսաբանական հատկությունները։ Որակի հետազոտվող ցուցանիշները պետք է համապատասխանեն դեղաձևին։ Միևնույն ժամանակ կարող են հետազոտության ենթակա լինել որակի հետևյալ ցուցանիշները՝
ֆիզիկական՝ գույն, թափանցիկություն, խցանափակիչի ամբողջականություն,
մեխանիկական ներխառնուկներ, մասնիկների չափս.
քիմիական՝ դեղագործական բաղադրամասի քանակական որոշում, հակամանրէային կոնսերվանտի, հակաօքսիդանտի, դեգրադացման արգասիքների, pH-ի պարունակություն.
միկրոկենսաբանական՝ կենսունակ օրգանիզմների ընդհանուր թիվ (total viable count), մանրէազերծվածություն։
Հետազոտություններում օգտագործվող վերլուծական մեթոդիկաները պետք է վալիդացվեն Հանձնաժողովի կողմից հաստատվող՝ վերլուծական մեթոդիկաների վալիդացման մասին ուղեցույցին համապատասխան։ Անհրաժեշտ է օգտագործել կայունության մասին վկայող մեթոդիկաներ։
Հետազոտությունների արդյունքները ձևակերպվում են աղյուսակների կամ գծապատկերների տեսքով։
Հետազոտությունների արդյունքների մասին հաշվետվությունում անհրաժեշտ է շարադրել ստացված եզրահանգումները։ Անկանոն (մասնագրի սահմաններից դուրս եկող) արդյունքների դեպքում անհրաժեշտ է բացատրել դրանց առկայությունը։
Անհրաժեշտ է ներկայացնել կիրառության պատրաստ պատրաստուկի պիտանիության ժամկետով մասնագիրը, եթե դեղապատրաստուկի արտադրողի կողմից այլ բան հիմնավորված չէ։
Կիրառության պատրաստ պատրաստուկի պիտանիության ժամկետը նշելու անհրաժեշտությունը և պահպանման լրացուցիչ պայմանները որոշելու համար անհրաժեշտ է օգտագործել կիրառության պատրաստ պատրաստուկի կայունության մասին տվյալները։
99. Դեղապատրաստուկի կիրառության ժամանակահատվածն անհրաժեշտ է նշել մականշվածքում։ Դրանից բացի, մականշվածքում, եթե փաթեթվածքի չափսը թույլ է տալիս, անհրաժեշտ է նախատեսել տեղ, որտեղ սպառողը կնշի փաթեթվածքն առաջին անգամ բացելու ամսաթիվը կամ այն ամսաթիվը, մինչև որը թույլատրվում է փաթեթվածքը բացելուց հետո դեղապատրաստուկի կիրառությունը։
Դեղապատրաստուկի կիրառության ժամանակահատվածը և կիրառության ժամանակ դրա պահպանմանն առնչվող առաջարկությունները (եթե պահպանման պայմաններն ազդում են կայունության վրա) անհրաժեշտ է նշել դեղապատրաստուկի ընդհանուր բնութագրում, բժշկական կիրառության մասին հրահանգում և երկրորդային (սպառողական) փաթեթվածքի տեքստում։
12. Մանրէազերծ դեղապատրաստուկների կիրառության առավելագույն ժամանակահատվածը
100. Սույն ենթաբաժնի դրույթները տարածվում են բժշկական կիրառության համար նախատեսված մանրէազերծ դեղապատրաստուկների վրա՝ բացառությամբ ռադիոդեղագործական և էքստեմպորալ պատրաստվողների կամ ձևափոխվողների։
Դեղապատրաստուկի գրանցման դոսյեն պատրաստելիս Գրանցման և փորձաքննության կանոններին համապատասխան ընթացակարգեր անցկացնելու առնչությամբ հայտատուն պետք է հաշվի առնի փաթեթվածքն առաջին անգամ բացելուց հետո առանձին կատեգորիաների մանրէազերծ դեղապատրաստուկների ժամկետների և պայմանների վերաբերյալ Միության դեղագրքի դեղագրքային հոդվածների դրույթները։ Միության դեղագրքում համապատասխան հոդվածների բացակայության դեպքում անհրաժեշտ է հաշվի առնել դեղապատրաստուկի գրանցման գործընթացում որպես ռեֆերենտ պետություն հանդես եկող անդամ պետության դեղագրքի դեղագրքային հոդվածների դրույթները։
Սույն ենթաբաժնում դիտարկվում է մանրէազերծ դեղապատրաստուկի կոնտեյները բացելու և այն պացիենտին ներմուծելու ժամանակի միջև ժամկետը, ներմուծման տևողությունը, որպես այդպիսին, հաշվի չի առնվում։
101. Քանի որ կանխորոշել բոլոր հնարավոր պայմանները, որոնց դեպքում մանրէազերծ դեղապատրաստուկը բացելու, նոսրացնելու, վերականգնելու, պահպանելու են, դժվար է, օգտագործողը պատասխանատվություն է կրում պացիենտին ներմուծվող պատրաստուկի որակի պահպանման համար։ Օգտագործողին աջակցելու նպատակով գրանցման հավաստագրի իրավատերը պարտավոր է անցկացնել անհրաժեշտ հետազոտություններ և նշել օգտագործողի համար նախատեսված տեղեկատվությունում համապատասխան տեղեկությունները (օրինակ՝ դեղապատրաստուկի ընդհանուր բնութագրում, ներդիր թերթիկում, մականշվածքում) աղյուսակ 9-ում բերված օրինակներին համապատասխան։
Աղյուսակ 9
Փաթեթվածքն առաջին անգամ բացելուց հետո կամ կիրառության պատրաստելուց հետո բժշկական կիրառության համար նախատեսված մանրէազերծ դեղապատրաստուկների կիրառության առավելագույն ժամանակահատվածի մասին տեղեկատվության ներկայացման օրինակներ
|
Առանց կոնսերվանտի մանրէազերծ դեղապատրաստուկներ |
Տեղեկատվության ներկայացման օրինակներ |
|
Ընդհանուր ցուցումներ |
Կիրառության համար պատրաստ պատրաստուկի քիմիական և ֆիզիկական կայունությունը հաստատված է х ժամվա (օրվա) ընթացքում у°С ջերմաստիճանում։ Միկրոկենսաբանական տեսանկյունից, եթե բացելու կամ վերականգնելու կամ նոսրացնելու մեթոդը չի խոչընդոտում մանրէային աղտոտմանը, պատրաստուկը ենթակա է անհապաղ կիրառության։ Եթե պատրաստուկն անհապաղ չի ներմուծվել, ապա կիրառության համար պատրաստ պատրաստուկի պահպանումը և պահպանման պայմանների ապահովումն օգտագործողի պարտավորությունն են։ |
|
Ինֆուզիոն կամ ինյեկցիոն |
Կիրառության համար պատրաստ պատրաստուկի քիմիական և ֆիզիկական կայունությունը հաստատված է х ժամվա (օրվա) ընթացքում у°С ջերմաստիճանում։ Միկրոկենսաբանական տեսանկյունից պատրաստուկը ենթակա է անհապաղ կիրառության։ Եթե պատրաստուկն անհապաղ չի ներմուծվել, ապա կիրառության համար պատրաստ պատրաստուկի պահպանումը և մինչև ներմուծումը պահպանման պայմանների ապահովումն օգտագործողի պարտավորությունն են։ Պահպանումը չպետք է գերազանցի 24 ժամը 2-8 °С ջերմաստիճանում, եթե վերականգնումը կամ նոսրացումը և այլն չի իրականացվել ստուգված և վալիդացված ասեպտիկ պայմաններում։ |
|
Ջրային հիմքով կոնսերվանտային պատրաստուկներ (ներառյալ՝ հակամանրէային կոնսերվանտները |
Կիրառության համար պատրաստ պատրաստուկի քիմիական և ֆիզիկական կայունությունը հաստատված է х ժամվա (օրվա) ընթացքում у °С ջերմաստիճանում։ |
|
և ինքնակոնսերվացվող պատրաստուկները)։ Ոչ ջրային պատրաստուկներ (օրինակ՝ յուղային) |
Միկրոկենսաբանական տեսանկյունից՝ բացելուց հետո պատրաստուկը թույլատրվում է պահպանել z օրվանից ոչ ավելի՝ t°С ջերմաստիճանում։ Հայտատուն պարտավոր է հիմնավորել z և t արժեքներն անհատական կարգով, z-ը չպետք է գերազանցի ընդհանուր 28 օրը։ Պահպանման այլ պայմաններ և տևողությունը հայտատուի պատասխանատվությունն են։ |
13. Դեղապատրաստուկի կայունության հետազոտությունների շարունակումը գրանցումից հետո
102. Սույն պահանջների 84-րդ կետով նախատեսված դեպքերում դեղապատրաստուկի կայունության հետազոտությունը շարունակվում է այն գրանցելուց հետո։ Հետազոտությունների շարունակման ծրագրով պետք է ապահովվեն կայունության բոլոր այն փոփոխությունների բացահայտումը (օրինակ՝ դեգրադացման արգասիքների քանակի փոփոխությունը կամ լուծման արագության փոփոխությունը), որոնք պայմանավորված են «կոնտեյներ-խցանափակիչ» այն համակարգի փոփոխությամբ, որում դեղապատրաստուկն իրացվում է, և դեղապատրաստուկի կայունության վերահսկումը պիտանիության ամբողջ ժամկետի ընթացքում, ինչպես նաև պետք է հաստատվի, որ դեղապատրաստուկի բոլոր հետագա սերիաները համապատասխանելու են մասնագրին՝ դեղապատրաստուկի մասին տեղեկատվությունում նշված պահպանման պայմանների պահպանման դեպքում։
103. Եթե արտադրողի կողմից նախատեսված է չբաժնեծրարված դեղապատրաստուկի պահպանում նախքան փաթեթավորումը և (կամ) նախքան արտադրության վայրից մինչև փաթեթավորման վայր առաքումը, ապա անհրաժեշտ է ուսումնասիրել չբաժնեծրարված դեղապատրաստուկի պահպանման ժամանակի ազդեցությունը փաթեթավորված դեղապատրաստուկի կայունության վրա։ Եթե այդպիսի հետազոտություններ նախատեսված չեն, ապա կայունության հետազոտությունները շարունակելու դեպքում մեկ հետազոտությունը կարող է բավարար լինել։ Նման հետազոտություններ անցկացվում են նաև միջանկյալ այն արտադրանքի համար, որը պահպանվում և օգտագործվում է երկար ժամանակահատվածի ընթացքում։
104. Կայունության հետազոտությունների շարունակման ծրագիրը պետք է նկարագրված լինի արձանագրությունում, և արդյունքները պետք է շարադրվեն հետազոտությունների արդյունքների մասին հաշվետվությունում։
Կայունության հետազոտությունների շարունակման ծրագրի արձանագրությունը պետք է ընդգրկի պիտանիության ամբողջ ժամկետը և ներառի հետևյալ պարամետրերը (սակայն չսահմանափակվի դրանցով)՝
սերիաների չափսերը և դրանց համարները յուրաքանչյուր դեղաչափի համար (եթե կիրառելի է).
համապատասխան ֆիզիկական, քիմիական և կենսաբանական վերլուծական մեթոդիկաները.
ընդունելիության չափորոշիչները.
վերլուծական մեթոդիկաներին հղումները.
«կոնտեյներ-խցանափակիչ» համակարգի նկարագրությունը.
հետազոտությունների հաճախականությունը.
հետազոտությունների պայմանների նկարագրությունը (երկարաժամկետ հետազոտությունների համար սույն պահանջներում նկարագրված և դեղապատրաստուկի մասին տեղեկատվությունում պահպանման պայմանների վերաբերյալ ցուցումների հետ համաձայնեցվող ստանդարտ պայմանները).
դեղապատրաստուկին բնորոշ այլ հարմար պարամետրեր։
Կայունության հետազոտությունների շարունակման ծրագրի արձանագրությունը կարող է տարբերվել գրանցման դոսյեում ներկայացված սկզբնականից, եթե արտադրողի կողմից ներկայացված են համապատասխան հիմնավորումներ, և դա արտացոլված է հետազոտության արձանագրությունում։
105. Սերիաների քանակը և հետազոտությունների հաճախականությունը պետք է ապահովեն վերլուծության համար անհրաժեշտ տվյալների բավարար քանակի ստացումը։ Եթե այլ բան հիմնավորված չէ, ապա տարվա ընթացքում յուրաքանչյուր դեղաչափի և յուրաքանչյուր նախնական փաթեթվածքում դեղապատրաստուկի առնվազն մեկ սերիա, եթե դա էական է, պետք է ներառվի կայունության հետազոտության ծրագրում (բացառությամբ այն դեպքի, եթե ոչ մի սերիա չի արտադրվել մեկ տարում)։ Կարող են կիրառվել եզրային տարբերակների ընտրությունը (բրեքեթինգ) և մատրիցային պլանավորումը, եթե դա գիտականորեն հիմնավորված է արձանագրությունում։
106. Որոշակի դեպքերում կայունության հետազոտությունների շարունակման ծրագրում անհրաժեշտ է ներառել լրացուցիչ սերիաներ։ Օրինակ՝ կայունության ընթացիկ հետազոտություններ անհրաժեշտ է անցկացնել, եթե արտադրության ընթացքում կամ «կոնտեյներ-խցանափակիչ» համակարգում տեղի է ունենում զգալի փոփոխություն կամ զգալի շեղում։ Յուրաքանչյուր վերամշակում, կրկնակի մշակում, ռեգեներացում (վերականգնում) ենթակա են Եվրասիական տնտեսական միության պատշաճ արտադրական գործելակերպի կանոններին համապատասխան սահմանված կարգով արտադրողի կողմից քննության։ Լրացուցիչ անհրաժեշտ է հաշվի առնել սույն պահանջների X բաժնի դրույթները։
107. Մասնագրին չհամապատասխանող դեղագործական բաղադրամասի կամ դեղապատրաստուկի հետազոտությունների բոլոր արդյունքները կամ ոչ բնորոշ միտումները ենթակա են դիտարկման, գնահատման և հիմնավորման։ Յուրաքանչյուր հաստատված զգալի փոփոխության, մասնագրին չհամապատասխանող հետազոտությունների արդյունքների և ոչ բնորոշ միտումների մասին տեղեկատվությունն անհրաժեշտ է անհապաղ ներկայացնել դեղապատրաստուկն արտադրողին։ Դեղապատրաստուկի վաճառքի դեպքում դեղապատրաստուկի սերիայի կայունության վրա արտաքին գործոնների հնարավոր ներգործությունները պետք է դիտարկվեն համապատասխան արտադրողի և անդամ պետության լիազորված մարմնի խորհրդատվությունների անցկացման միջոցով՝ դիստրիբյուտորի (արտադրողի) գրավոր դիմումների քննարկման շրջանակներում։
Ծրագրին առնչվող հետազոտությունների անցկացման արդյունքում ստացված տվյալները և նախնական եզրահանգումներն արտադրողը պետք է վերլուծի, փաստաթղթավորի և պահպանի։
V. Նոր դեղագործական բաղադրամասերի և դեղապատրաստուկների լուսակայունության հետազոտությունները
1. Ընդհանուր դրույթները
108. Լուսակայունության հետազոտությունները նոր դեղագործական բաղադրամասերի և դեղապատրաստուկների սթրեսային հետազոտությունների անբաժանելի մասն են։
109. Լույսի ներգործության՝ անթույլատրելի փոփոխությունների չհանգեցնելն ապացուցելու համար հարկավոր է գնահատել նոր դեղագործական բաղադրամասերին և դեղապատրաստուկներին բնորոշ՝ լուսակայունության ներքին հատկությունները։ Որպես կանոն, լուսակայունության հետազոտություններն անցկացվում են սույն պահանջների III բաժնի 3-րդ ենթաբաժնին և IV բաժնի 3-րդ ենթաբաժնին համապատասխան ընտրված նյութի մեկ սերիայի վրա։ Այդ հետազոտություններն անհրաժեշտ է կրկնել, եթե կատարվել են որոշակի փոփոխություններ (օրինակ` կազմում, փաթեթվածքում)։ Այդպիսի հետազոտությունները կրկնելու անհրաժեշտությունը կախված է գրանցման մասին դիմումի նախնական ներկայացման պահին որոշված լուսակայունության հատկություններից և կատարված փոփոխության տիպից։
Սույն բաժնում դիտարկվում է լուսակայունության մասին տեղեկատվության ստացման անհրաժեշտությունը նոր դեղագործական բաղադրամասերի և համապատասխան դեղապատրաստուկների գրանցման դոսյե կազմելու համար։ Սույն բաժնի պահանջները չեն վերաբերում դեղապատրաստուկների լուսակայունությանը՝ դրանց ներմուծումից հետո (այսինքն՝ դրանց կիրառման պայմաններում), ինչպես նաև սույն պահանջների III և IV բաժիններում չդիտարկված՝ օգտագործման պայմաններին։ Թույլատրվում է օգտագործել մոտեցումներ, որոնք այլընտրանք են սույն բաժնում շարադրված մոտեցումներին՝ գիտական հիմնավորում ներկայացնելու պայմանով։
110. Լուսակայունության հետազոտության նկատմամբ համակարգված մոտեցմամբ նախատեսվում է այնպիսի հետազոտությունների անցկացում, ինչպիսիք են (եթե կիրառելի է)՝
դեղագործական բաղադրամասի հետազոտությունները,
առանց առաջնային փաթեթվածքի դեղապատրաստուկի հետազոտությունները,
առաջնային փաթեթվածքով դեղապատրաստուկի հետազոտությունները (անհրաժեշտության դեպքում),
երկրորդային (սպառողական) փաթեթվածքով դեղապատրաստուկի հետազոտությունները (անհրաժեշտության դեպքում)։
Դեղագործական բաղադրամասի կամ դեղապատրաստուկի լուսակայունության հետազոտությունների ծավալի մասին որոշումը պետք է ընդունվի հետազոտության ավարտին առաջացած ընդունելի փոփոխությունների առկայության (կամ բացակայության) հիման վրա՝ 4-րդ հավելվածի համաձայն՝ բլոկ-սխեմային համապատասխան։ Ընդունելի փոփոխություն է համարվում հայտատուի կողմից հիմնավորված սահմաններում առաջացած փոփոխությունը։
111. Լույսի ներգործության նկատմամբ անկայուն դեղագործական բաղադրամասերի և դեղապատրաստուկների մակնշմանը ներկայացվող պահանջները սահմանված են սույն պահանջների 2-րդ հավելվածում։
2. Լույսի աղբյուրները նոր դեղագործական բաղադրամասերի և դեղապատրաստուկների լուսակայունության հետազոտության դեպքում
112. Լուսակայունության հետազոտության համար կարող են օգտագործվել լույսի հետևյալ աղբյուրները.
տարբերակ 1. լույսի ստացման համար նախատեսված ցանկացած լույսի աղբյուր՝ D65 կամ ID65 ճառագայթման ստանդարտների նման, օրինակ՝ տեսանելի և ուլտրամանուշակագույն ճառագայթումը զուգակցող՝ արհեստական ցերեկային լույսի ֆլուորեսցենտային [լուսածորող] լամպ, քսենոնային կամ հալոգենային լամպեր (D65-ը ԻՍՕ 18909:2006 ստանդարտին համապատասխան օգտագործվում է արտաքին ցերեկային լուսավորության համար։ ID65-ը համարժեք ստանդարտ է շինության ներսում անդրադարձված ցերեկային լուսավորության համար։ 320 նմ-ից պակաս տիրույթում ճառագայթման զգալի մաս արձակող լույսի աղբյուրը թույլատրվում է համալրել համապատասխան զտիչով կամ այդ ճառագայթումը վերացնելու համար նախատեսված զտիչներով).
տարբերակ 2. սառը սպիտակ լուսածորմամբ լույսի ստացման համար նախատեսված լամպեր` ԻՍՕ 18909:2006 ստանդարտում նշվածի նման, կամ 350-ից մինչև 370 նմ ալիքի երկարության ընդգրկույթում էներգիայի առավելագույն ճառագայթմամբ 320-ից 400 նմ սպեկտրային բաշխմամբ մերձավոր ուլտրամանուշակագույն տիրույթում ճառագայթմամբ լամպեր, ընդ որում, լամպի ուլտրամանուշակագույն ճառագայթման զգալի մասը պետք է լինի 320-360 նմ և 360-400 նմ ընդգրկույթում։
Հարկավոր է լուսակայման ենթարկել միևնույն փորձանմուշը։
Հայտատուն պետք է իրականացնի ջերմաստիճանի համապատասխան հսկողություն դրա տեղային փոփոխությունների ազդեցությունը նվազագույնի հասցնելու համար կամ շրջակա միջավայրի միևնույն պայմաններում զուգահեռ անցկացնի ստուգիչ հետազոտություններ մթության մեջ (եթե այլ բան հիմնավորված չէ)։
Նշված տարբերակների համար դեղապատրաստուկն արտադրողը կամ հայտատուն կարող է օգտագործել լույսի աղբյուրի արտադրողի կողմից ներկայացված՝ սպեկտրային բաշխման մասնագրի տվյալները։
3. Նոր դեղագործական բաղադրամասերի և դեղապատրաստուկների լուսակայունության հետազոտությունների մեթոդիկան
113. Նոր դեղագործական բաղադրամասերի և դեղապատրաստուկների լուսակայունության՝ հաստատող հետազոտությունների դեպքում փորձանմուշները լույսի ներգործության են ենթարկվում առնվազն 1,2 մլն լք-ժ ընդհանուր լուսակայման և մերձավոր ուլտրամանուշակագույն տիրույթում առնվազն 200 Վտժ/մ2 էներգակայման պայմանով այնպես, որ հնարավոր լինի անցկացնել դեղագործական բաղադրամասի և դեղապատրաստուկի անմիջական համեմատություն։
Փորձանմուշները կարող են ենթարկվել բոլոր կողմերից լուսակայման՝ լույսի որոշակի ներգործության ստացումը հաստատող՝ քիմիական ճառագայթաչափական վալիդացված համակարգի կիրառման դեպքում կամ ժամանակի համապատասխան միջակայքի ընթացքում, եթե պայմանները վերահսկվում են ստուգաճշտված ճառագայթաչափերի (լյուքսաչափերի) օգնությամբ՝ մեթոդիկային համապատասխան՝ 5-րդ հավելվածի համաձայն։
Եթե ընդհանուր հսկվող փոփոխություններում ջերմաստիճանով մակածված փոփոխությունների ունեցած դերը գնահատելու համար որպես «մթության մեջ» հսկողություն օգտագործվում են պաշտպանված փորձանմուշներ (օրինակ՝ ալյումինե փայլաթիթեղի մեջ փաթաթված փորձանմուշներ), ապա դրանք հարկավոր է տեղադրել լուսակայունության համար հետազոտվող փորձանմուշի կողքին։
4. Դեղագործական բաղադրամասի լուսակայունության հետազոտությունները
114. Դեղագործական բաղադրամասի լուսակայունության հետազոտությունները պետք է բաղկացած լինեն 2 մասից՝ հարկադիր դեգրադացման հետազոտություններ և հաստատող հետազոտություններ։
Հարկադիր դեգրադացման հետազոտությունների նպատակը դեղագործական բաղադրամասի ընդհանուր լուսազգայունության գնահատումն է վերլուծական մեթոդիկայի մշակման համար և (կամ) դեղագործական բաղադրամասի դեգրադացման ուղիների հայտնաբերումը։ Այս հետազոտությունների ժամանակ կիրառվող վերլուծական մեթոդիկաների վալիդացման համար թույլատրվում է օգտագործել հենց դեղագործական բաղադրամասը և (կամ) դրա պարզ լուծույթները (կախույթները): Այդպիսի հետազոտությունների անցկացման ժամանակ փորձանմուշները պետք է գտնվեն քիմիապես իներտ և թափանցիկ կոնտեյներներում։ Հարկադիր դեգրադացման հետազոտությունների համար կարող են օգտագործվել լույսի ներգործության տարբեր պայմաններ՝ կախված տվյալ դեղագործական բաղադրամասի լուսազգայունությունից և օգտագործվող լույսի աղբյուրների ինտենսիվությունից։ Մեթոդիկայի մշակման և վալիդացման նպատակով նպատակահարմար է սահմանափակել լուսակայման ժամանակը և ավարտել հետազոտությունները՝ զգալի տարրալուծում նկատելու դեպքում։ Լուսակայուն նյութերի համար թույլատրվում է հետազոտություններն ավարտել լուսակայման համապատասխան մակարդակի հասնելուց հետո։ Այդպիսի փորձերի պլանավորումն իրականացվում է հայտատուի հայեցողությամբ, սակայն լուսակայման օգտագործվող մակարդակները պետք է հիմնավորված լինեն։
Հարկադիր դեգրադացման պայմաններում կարող են հայտնաբերվել դեգրադացման արգասիքներ, որոնց առաջացումը քիչ հավանական է հաստատող հետազոտությունների պայմաններում։ Այդպիսի տվյալները կարող են օգտագործվել համապատասխան վերլուծական մեթոդիկաների մշակման և վալիդացման ժամանակ։ Եթե գործնականում ապացուցվել է, որ դեգրադացման այդ արգասիքները չեն առաջանում հաստատող հետազոտությունների ժամանակ, ապա դրանց հետագա հետազոտություն անցկացնելու անհրաժեշտություն չկա։
115. Պետք է անցկացվեն արտադրանքի փաթեթավորման և մակնշման հաստատող հետազոտություններ՝ դրա հետ վարվելու համար անհրաժեշտ տեղեկատվություն ստանալու նպատակով (այդպիսի հետազոտությունների պլանավորման մասին տեղեկատվությունը նշված է սույն պահանջների 113-րդ, 116-րդ և 117-րդ կետերում)։
Մշակման փուլում, որպես կանոն, հետազոտում են դեղագործական բաղադրամասի մեկ սերիա, հետո, եթե դեղագործական բաղադրամասը միանշանակորեն լուսակայուն կամ լուսաանկայուն է, ապա լուսակայունության պարամետրերն անհրաժեշտ է հաստատել սույն պահանջների III բաժնին համապատասխան ընտրված 1 սերիայի վրա։ Եթե հաստատող հետազոտությունների արդյունքները կասկածելի են, ապա պետք է հետազոտություններ անցկացվեն առնվազն 2 լրացուցիչ սերիաների վրա։ Փորձանմուշները պետք է ընտրվեն սույն պայմանների III բաժնի պահանջներին համապատասխան։
5. Հետազոտություններ անցկացնելու ժամանակ փորձանմուշներ ներկայացնելը
116. Անհրաժեշտ է հաշվի առնել հետազոտվող փորձանմուշների ֆիզիկական հատկությունները և գործադրել ջանքեր (օրինակ՝ կոնտեյներների սառեցում և (կամ) կնքում) դրանց ֆիզիկական վիճակի վրա փոփոխությունների (օրինակ՝ ցնդելու, գոլորշիանալու և հալվելու) ազդեցությունը նվազագույնի հասցնելու համար։ Անհրաժեշտ է հաշվի առնել և վերացնել փորձանմուշների հնարավոր փոխազդեցությունը որպես կոնտեյներ կամ փորձանմուշների ընդհանուր պաշտպանության համար օգտագործվող ցանկացած նյութի հետ, եթե այդպիսի փոխազդեցություն չի պահանջվում հետազոտության անցկացման համար։
117. Պինդ դեղագործական բաղադրամասերի փորձանմուշների վրա ուղղակի լուսակայման հետազոտության նպատակով անհրաժեշտ է վերցնել բավական քանակությամբ նյութ, դա տեղադրել ապակյա ամանի կամ պոլիմերային նյութերից ամանի մեջ և պաշտպանել հետազոտության մեթոդիկային հարմար թափանցիկ պատվածքով, եթե այդպիսի պատվածքն ընտրված մեթոդիկային համապատասխան անհրաժեշտ է համարվում։ Դեղագործական բաղադրամասն անհրաժեշտ է այնպես բաշխել կոնտեյների մեջ, որ շերտի հաստությունը չգերազանցի 3 մմ-ը։ Հեղուկ դեղագործական բաղադրամասերն անհրաժեշտ է տեղադրել քիմիապես իներտ թափանցիկ կոնտեյներների մեջ։
6. Փորձանմուշների վերլուծությունը
118. Լուսակայման ավարտից հետո անհրաժեշտ է վերլուծել փորձանմուշները՝ դրանց ֆիզիկական հատկությունների (օրինակ՝ արտաքին տեսքի, թափանցիկության կամ լուծույթի գույնի) ցանկացած փոփոխության առկայության համար, ինչպես նաև անցկացնել դեղագործական բաղադրամասի քանակական որոշում և դեգրադացման արգասիքների որոշում այն արգասիքների նկատմամբ համապատասխանաբար վալիդացված մեթոդի օգնությամբ, որոնց առաջացումը կարելի է սպասել ֆոտոքիմիական դեգրադացման գործընթացի արդյունքում։
119. Պինդ դեղագործական բաղադրամասերի հետազոտության ժամանակ անհրաժեշտ է համոզվել, որ առանձին հետազոտություններում օգտագործվում է փորձանմուշի ներկայացուցչական (ռեպրեզենտատիվ) մասը։ Այդ նույն կանոնը (օրինակ՝ ամբողջ փորձանմուշի համասեռացումը) ճշմարիտ է մյուս նյութերի համար ևս, որոնք կարող են լուսակայումից հետո կորցնել համասեռությունը։ Լուսակայման ենթարկված փորձանմուշի վերլուծությունն անհրաժեշտ է իրականացնել որպես «մթության մեջ» հսկողություն օգտագործված պաշտպանված փորձանմուշների հետ միաժամանակ՝ դրա նախատեսված լինելու դեպքում։
7. Հետազոտությունների արդյունքների գնահատումը
120. Հարկադիր դեգրադացման հետազոտությունները պետք է պլանավորվեն այնպես, որ ապահովվի հաստատող հետազոտություններում օգտագործվող վերլուծական մեթոդիկաների մշակման և վալիդացման համար անհրաժեշտ տեղեկությունների ստացումը։ Այդպիսի մեթոդիկաները պետք է ունենան հաստատող հետազոտությունների ընթացքում առաջացող ֆոտոլիտիկ դեգրադացման արգասիքները հայտնաբերելու և տարբերելու ունակություն։ Այդպիսի հաստատող հետազոտությունները սթրեսային հետազոտությունների մաս են կազմում և նախատեսված չեն փոփոխությունների որակական և քանակական սահմանների որոշման համար։
121. Հաստատող հետազոտություններով պետք է սահմանվեն դեղապատրաստուկի կազմի արտադրության կամ մշակման ժամանակ պահանջվող նախազգուշական միջոցները, ինչպես նաև լուսակայուն փաթեթվածքի օգտագործման անհրաժեշտությունը։ Համոզվելու համար, որ դեղագործական բաղադրամասի որակի ցուցանիշները դրա օգտագործման պահին մնում են մասնագրով սահմանվածի սահմաններում, հաստատող հետազոտությունների արդյունքները մեկնաբանելու ժամանակ լուսակայման արդյունքում առաջացած փոփոխությունների թույլատրելիությունը որոշելու նպատակով անհրաժեշտ է հաշվի առնել կայունության այլ ձևայնացված հետազոտությունների արդյունքները (տե՛ս սույն պահանջների III բաժինը, ինչպես նաև Հանձնաժողովի կողմից հաստատվող՝ դեղամիջոցների մեջ խառնուկների ուսումնասիրման և մասնագրերում դրանց ներկայացվող պահանջների սահմանման կանոնները)։
8. Դեղապատրաստուկի լուսակայունության հետազոտությունը
122. Որպես կանոն, դեղապատրաստուկի լուսակայունության հետազոտությունները հարկավոր է անցկացնել հաջորդականորեն՝ սկսելով չփաթեթավորված դեղապատրաստուկի հետազոտությունից և անցնելով (անհրաժեշտության դեպքում) առաջնային փաթեթվածքով, իսկ հետո երկրորդային (սպառողական) փաթեթվածքով դեղապատրաստուկի հետազոտություններին։ Հետազոտությունները պետք է անցկացվեն այնքան ժամանակ, քանի դեռ չեն ստացվել լույսի ներգործությունից դեղապատրաստուկի բավարար չափով պաշտպանված լինելը հաստատող արդյունքներ։ Դեղապատրաստուկը պետք է ենթարկվի լույսի ազդեցության սույն պահանջների 113-րդ կետում նշված պայմաններում։
123. Մշակման փուլում, որպես կանոն, հետազոտում են դեղապատրաստուկի մեկ սերիա։ Հետո, եթե դեղապատրաստուկը միանշանակորեն լուսակայուն կամ լուսաանկայուն է, ապա լուսակայունության պարամետրերն անհրաժեշտ է հաստատել սույն պահանջների IV բաժնին համապատասխան ընտրված 1 սերիայի վրա։ Եթե հաստատող հետազոտության արդյունքները կասկածելի են, ապա անհրաժեշտ է հետազոտել առնվազն 2 լրացուցիչ սերիա։
124. Որոշ դեղապատրաստուկների հետազոտությունները, որոնց համար հաստատվել է լույսի նկատմամբ դրանց առաջնային փաթեթվածքի (օրինակ՝ ալյումինե պարկուճի կամ բանկայի) լիակատար անթափանցելիությունը, որպես կանոն, անցկացվում են միայն առանց փաթեթվածքի դեղապատրաստուկի վրա։
125. Որոշ դեպքերում անհրաժեշտ է ուսումնասիրել դեղապատրաստուկների (օրինակ՝ ինֆուզիոն հեղուկների, արտաքին ընդունման կրեմների և այլն) լուսակայունությունը դրանց կիրառման պահին։ Այդպիսի հետազոտությունների ծավալը կախված է կիրառման խորհուրդներից և որոշվում է հայտատուի կողմից ինքնուրույնաբար։
Հետազոտությունների օգտագործվող մեթոդիկաները պետք է վալիդացված լինեն Հանձնաժողովի կողմից հաստատվող՝ վերլուծական մեթոդիկաների վալիդացման մասին ուղեցույցին համապատասխան։
9. Փորձանմուշներ ներկայացնելը
126. Անհրաժեշտ է հաշվի առնել հետազոտվող փորձանմուշների ֆիզիկական հատկությունները և գործադրել ջանքեր (օրինակ՝ կոնտեյներների սառեցում և (կամ) կնքում) դրանց ֆիզիկական վիճակի վրա փոփոխությունների (օրինակ՝ ցնդելու, գոլորշիանալու և հալվելու) ազդեցությունը նվազագույնի հասցնելու համար։ Անհրաժեշտ է հաշվի առնել և վերացնել փորձանմուշների հնարավոր փոխազդեցությունը որպես կոնտեյներ կամ փորձանմուշների ընդհանուր պաշտպանության համար օգտագործվող ցանկացած նյութի հետ, եթե նման փոխազդեցություն չի պահանջվում հետազոտության անցկացման համար։
127 եղապատրաստուկի փորձանմուշների հետազոտությունը դրանց առաջնային փաթեթվածքից դուրս անհրաժեշտ է իրականացնել դեղագործական բաղադրամասի հետազոտության եղանակին համանման եղանակով։ Փորձանմուշներն անհրաժեշտ է տեղավորել այնպես, որ ապահովվի լույսի աղբյուրի ներգործության առավելագույն մակերես (օրինակ՝ հաբերը, դեղապատիճները և այլն անհրաժեշտ է դասավորել մեկ շերտով)։
Եթե ուղղակի լուսակայումն անհնար է (օրինակ՝ դեղապատրաստուկի օքսիդացման արդյունքում), փորձանմուշն անհրաժեշտ է տեղավորել համապատասխան պաշտպանիչ իներտ թափանցիկ կոնտեյների մեջ (օրինակ՝ կվարցե կոնտեյներ)։
Եթե պահանջվում է դեղապատրաստուկի հետազոտություն դրա առաջնային փաթեթվածքում կամ երկրորդային (սպառողական) փաթեթվածքում, ապա փորձանմուշներն անհրաժեշտ է տեղավորել լույսի աղբյուրի նկատմամբ հորիզոնական կամ լայնակի՝ կախված այն բանից, թե որն է ապահովում դրա առավել համասեռ լուսակայումը։ Խոշոր ծավալի կոնտեյներների (օրինակ՝ դիսպենսերների) հետազոտության ժամանակ թույլատրվում է հետազոտության պայմանների աննշան վերափոխում։
128. Լուսակայումն ավարտելուց հետո անհրաժեշտ է վերլուծել փորձանմուշները՝ դրանց ֆիզիկական հատկությունների (օրինակ՝ այնպիսի դեղաձևերի արտաքին տեսքի, թափանցիկության կամ լուծույթի գույնի, լուծման (տրոհելիության), ինչպիսիք են դեղապատիճները և ն.մ.) ցանկացած փոփոխության առկայության մասով։ Նաև հարկավոր է անցկացնել դեղագործական բաղադրամասի քանակական որոշում և դեգրադացման արգասիքների որոշում՝ Հանձնաժողովի կողմից հաստատվող՝ վերլուծական մեթոդիկաների վալիդացման մասին ուղեցույցին համապատասխան վալիդացված մեթոդիկաների օգնությամբ, այն արգասիքների համար, որոնց առաջացումը կարելի է սպասել լուսաքիմիական դեգրադացման գործընթացի արդյունքում։
129. Փոշիների հետազոտության ժամանակ անհրաժեշտ է համոզվել, որ առանձին հետազոտություններում օգտագործվում է փորձանմուշի ներկայացուցչական մասը։ Ներքին ընդունման համար նախատեսված պինդ դեղաձևերի հետազոտությունն անհրաժեշտ է իրականացնել դեղապատրաստուկի բավարար քանակության վրա (օրինակ՝ 20 հաբի կամ դեղապատիճի վրա)։ Նույն կանոնը (օրինակ՝ ամբողջ փորձանմուշի համասեռացումը կամ սոլյուբիլացումը) ճշմարիտ է այլ նյութերի համար, որոնք կարող են կորցնել իրենց համասեռությունը լուսակայումից հետո (օրինակ՝ կրեմներ, քսուքներ, կախույթներ և այլն)։ Լուսակայման ենթարկված փորձանմուշի վերլուծությունն անհրաժեշտ է իրականացնել որպես «մթության մեջ» հսկողություն օգտագործված պաշտպանված փորձանմուշների վերլուծության հետ միաժամանակ՝ դրա նախատեսված լինելու դեպքում։
11.Արդյունքների գնահատումը
130. Հետազոտվող դեղապատրաստուկի փոփոխությունների աստիճանից կախված՝ լուսային ճառագայթման ներգործությունը նվազեցնելու նպատակով կարող են պահանջվել հատուկ ցուցումներ՝ պատրաստուկի մասին կամ փաթեթվածքի վրա ներկայացված տեղեկատվության մեջ պաշտպանության միջոցների կամ փաթեթվածքի եղանակի մասին։ Համոզվելու համար, որ դեղապատրաստուկի որակի ցուցանիշները համապատասխանում են առաջարկվող մասնագրին պիտանիության ամբողջ ժամկետի ընթացքում, հաստատող հետազոտությունների արդյունքները մեկնաբանելիս լուսակայման արդյունքում առաջացած փոփոխությունների թույլատրելիությունը որոշելու նպատակով անհրաժեշտ է հաշվի առնել կայունության մյուս ձևայնացված հետազոտությունների արդյունքները (տե՛ս սույն պահանջների IV բաժինը, ինչպես նաև Հանձնաժողովի կողմից հաստատվող՝ դեղամիջոցների մեջ խառնուկների ուսումնասիրման և մասնագրերում դրանց ներկայացվող պահանջների սահմանման կանոնները)։
VI. Գոյություն ունեցող դեղագործական բաղադրամասերի կայունության հետազոտություններ
1. Կիրառության ոլորտը
131. Սույն պահանջների III բաժնում շարադրված՝ նոր դեղագործական բաղադրամասերի վերաբերյալ դրույթները կիրառելի են գոյություն ունեցող դեղագործական բաղադրամասերի նկատմամբ։ Միևնույն ժամանակ դեղագործական բաղադրամասի կայունության մասին տեղեկատվության առկայությունից և բնույթից կախված՝ կարող է կրճատվել գրանցման համար անհրաժեշտ տվյալների ծավալը։
Սույն բաժնում բերվում է գոյություն ունեցող դեղագործական բաղադրամասերի կայունության հետազոտության վերաբերյալ տվյալների ամբողջությունը: Միևնույն ժամանակ նախատեսվում է բավարար ճկունություն, որը թույլ կտա ընդգրկել տարբեր գործնական իրավիճակներ, որոնք պայմանավորված են գնահատվող նյութերի հատկությունների վերաբերյալ տարբեր գիտական հայացքներով։ Կիրառելի են նաև այլ մոտեցումներ, եթե դա գիտականորեն հիմնավորված է։
Հետազոտությունների անցկացումից առաջ արտադրողի (հայտատուի) կողմից կազմվում է դեղագործական բաղադրամասի կայունության հետազոտության ծրագիր, որը ներառում է պլանավորվող հետազոտությունների տեսակները (սթրեսային, արագացված և երկարաժամկետ), սերիաների ընտրությունը, «կոնտեյներ-խցանափակիչ» համակարգի նկարագրությունը, հետազոտվող բնութագրերը, վերլուծական մեթոդիկաները, հետազոտությունների հաճախականությունը, պահպանման պայմանները։
2. Ընդհանուր դրույթները
132. Դեղագործական բաղադրամասի կայունության մասին տեղեկատվությունը դրա կայունության գնահատման նկատմամբ համակարգված մոտեցման անբաժանելի մասն է։
Եթե դեղագործական բաղադրամասը նկարագրված չէ Միության դեղագրքի, անդամ պետությունների դեղագրքերի դեղագրքային հոդվածներում, Եվրոպական դեղագրքում, ապա անհրաժեշտ է անցկացնել կայունության հետազոտություններ։
Եթե դեղագործական բաղադրամասը նկարագրված է Միության դեղագրքի, անդամ պետությունների դեղագրքերի դեղագրքային հոդվածներում, Եվրոպական դեղագրքում, որոնցում նշված են դեգրադացման արգասիքները, և սահմանված են պարունակության համապատասխան սահմանները, սակայն սահմանված չէ մինչև կրկնակի հետազոտություններն ընկած ժամանակահատվածը, ապա հայտատուն պետք է՝
կամ դեղապատրաստուկի արտադրությունից անմիջապես առաջ նշի, որ դեղագործական բաղադրամասը համապատասխանում է դեղագրքային հոդվածին։ Այդ դեպքում կայունության հետազոտություններ չեն պահանջվում՝ պայմանով, որ համապատասխանությունը դեղագրքային հոդվածին հաստատվել է դեղագործական բաղադրամասի որոշակի արտադրողի համար.
կամ սահմանի մինչև կրկնակի հետազոտություններն ընկած ժամանակահատված կամ պիտանիության ժամկետ՝ կայունության երկարաժամկետ հետազոտությունների արդյունքների հիման վրա։
3. Սթրեսային հետազոտությունները
133. Դեղագործական բաղադրամասի սթրեսային հետազոտությունները կարող են օգնել նույնականացնել դեգրադացման հնարավոր արգասիքները, ինչը թույլ է տալիս սահմանել դեգրադացման ուղիներն ու մոլեկուլին բնորոշ կայունությունը, ինչպես նաև Հանձնաժողովի կողմից հաստատվող՝ վերլուծական մեթոդիկաների վալիդացման մասին ուղեցույցին համապատասխան վալիդացնել վերլուծական մեթոդիկաների՝ կայունությունը որոշելու ունակությունը։
Դեղաբուսական հումքի, միջանկյալ արտադրանքի և դեղաբուսական պատրաստուկների սթրեսային հետազոտությունների անցկացում, որպես կանոն, չի պահանջվում։
Դեղագործական բաղադրամասերի համար կարող են կիրառվել հետևյալ մոտեցումները.
եթե դեղագործական բաղադրամասը նկարագրված է Միության դեղագրքի, անդամ պետությունների դեղագրքերի դեղագրքային հոդվածներում, Եվրոպական դեղագրքում և ամբողջովին համապատասխանում է դրանցում սահմանված ընդունելիության չափորոշիչներին, ապա չի պահանջվում ներկայացնել տվյալներ դեգրադացման արգասիքների մասին, եթե դրանք թվարկված են «Մաքրության հետազոտություն» և (կամ) «Խառնուկների բաժին» վերնագրերի ներքո.
եթե դեղագործական բաղադրամասը նկարագրված չէ Միության դեղագրքի, անդամ պետությունների դեղագրքերի դեղագրքային հոդվածներում, Եվրոպական դեղագրքում հնարավոր է 2 տարբերակ.
գիտական գրականության մեջ հրապարակված անհրաժեշտ տվյալների առկայության դեպքում թույլատրվում է դրանք ներկայացնել որպես դեգրադացման ուղիների հիմնավորում.
եթե գիտական գրականության մեջ (այդ թվում՝ Առողջապահության համաշխարհային կազմակերպության կողմից կազմվող՝ դեղագրքերի ցանկում ներառված դեղագրքերը) անհրաժեշտ տվյալները չեն նկարագրվել, ապա անհրաժեշտ է իրականացնել սթրեսային հետազոտություններ։ Այդպիսի հետազոտությունների արդյունքները կներառվեն անդամ պետությունների լիազորված մարմիններին տրամադրվող՝ դեղապատրաստուկի գրանցման դոսյեի կազմում։
134. Սթրեսային հետազոտությունները, որպես կանոն, անցկացվում են դեղագործական բաղադրամասի մեկ սերիայի վրա։ Այդպիսի հետազոտությունները պետք է ներառեն դեղագործական բաղադրամասի վրա ջերմաստիճանի՝ արագացված հետազոտությունների ջերմաստիճանի համեմատ հաջորդականորեն 10°С-ով բարձրանալու դեպքում (օրինակ՝ 50°С, 60°С և այլն), և խոնավության ազդեցության (օրինակ՝ 75 % և ավելի հարաբերական խոնավության) հետազոտությունը՝ նպատակահարմար լինելու դեպքում, ինչպես նաև օքսիդացման և ֆոտոլիզի ազդեցության հետազոտությունը։ Հետազոտության մեջ նաև անհրաժեշտ է գնահատել լուծույթում կամ կախույթում գտնվող դեղագործական բաղադրամասի հակվածությունը հիդրոլիզին՝ pH արժեքների լայն ընդգրկույթում։ Սթրեսային հետազոտությունների անբաժանելի մաս պետք է լինեն լուսակայունության հետազոտությունները։ Լուսակայունության հետազոտությունների ստանդարտ պայմանները բերված են սույն պահանջների V բաժնում։
135. Դեգրադացման ուղիները որոշելու, ինչպես նաև համապատասխան վերլուծական մեթոդիկաների մշակման և վալիդացման համար պահանջվում է դեգրադացման արգասիքների հետազոտություն սթրեսային պայմաններում։ Սակայն եթե երկարաժամկետ և արագացված հետազոտությունների պայմաններում դեգրադացման այս կամ այն արգասիքներ չեն առաջանում, ապա դրանք ինքնուրույնաբար հետազոտել չի պահանջվում։
4. Սերիաների ընտրությունը
136. Սերիաների ընտրության ժամանակ հնարավոր է 2 տարբերակ.
1-ին տարբերակ. կայունության մասին տվյալները՝ դեղապատրաստուկի գրանցման դոսյեի 3.2.S.2 մասում նկարագրված նույնանման պայմաններում և նույնանման տեխնոլոգիաներով արտադրված առնվազն 2 արդյունաբերական սերիաների արագացված և երկարաժամկետ հետազոտությունների արդյունքներով։ Տրամադրման պահին անհրաժեշտ է ներկայացնել առնվազն 6-ամսյա երկարաժամկետ և արագացված հետազոտությունների արդյունքները.
2-րդ տարբերակ. կայունության մասին տվյալները՝ դեղապատրաստուկի գրանցման դոսյեի 3.2.S.2 մասում նկարագրված նույնանման պայմաններում և նույնանման տեխնոլոգիաներով արտադրված առնվազն 3 փորձաարդյունաբերական սերիաների արագացված և երկարաժամկետ հետազոտությունների արդյունքներով։ Տրամադրման պահին անհրաժեշտ է ներկայացնել առնվազն 6-ամսյա երկարաժամկետ և արագացված հետազոտությունների արդյունքները։
5. «Կոնտեյներ-խցանափակիչ» համակարգը
137. Կայունության հետազոտությունները պետք է անցկացվեն նույնպիսի կամ պահման և իրացման ժամանակ օգտագործվելիք «կոնտեյներ-խցանափակիչ» համակարգը նմանակող համակարգի օգտագործմամբ փաթեթավորված դեղագործական բաղադրամասի վրա։
6. Մասնագիրը
138. Կայունության հետազոտությունները պետք է ներառեն դեղագործական բաղադրամասի այնպիսի հատկությունների հետազոտությունը, որոնք պահման ժամանակ ենթակա են փոփոխության, և ամենայն հավանականությամբ, կազդեն որակի, անվտանգության և (կամ) արդյունավետության վրա։ Հետազոտությունը պետք է ընդգրկի (եթե կիրառելի է) ֆիզիկական, քիմիական, կենսաբանական, և միկրոկենսաբանական ցուցանիշներ։ Անհրաժեշտ է օգտագործել Հանձնաժողովի կողմից հաստատվող՝ վերլուծական մեթոդիկաների վալիդացման մասին ուղեցույցին համապատասխան վալիդացված՝ կայունության մասին վկայող վերլուծական մեթոդիկաները։ Կրկնելու ենթակա հետազոտությունների անհրաժեշտությունն ու ծավալը կախված են վալիդացված հետազոտությունների արդյունքներից։
139. Ընդունելիության չափորոշիչները նկարագրված որոշակի հետազոտությունների թվային սահմանները, տիրույթներն ու այլ չափորոշիչներն են, որոնք պետք է ներառեն խառնուկների և դեգրադացման արգասիքների պարունակության ընդհանուր և անհատական վերին սահմանները։ Խառնուկների և դեգրադացման արգասիքների ընդհանուր և անհատական վերին սահմանների ընտրության ժամանակ անհրաժեշտ է առաջնորդվել անվտանգության և (կամ) արդյունավետության նկատառումներով։ Միության դեղագրքի, անդամ պետությունների դեղագրքերի դեղագրքային հոդվածներում, Եվրոպական դեղագրքում նկարագրված դեղագործական բաղադրամասերի առնչությամբ հետազոտություններն անհրաժեշտ է անցկացնել այն հոդվածներին համապատասխան կամ այն հետազոտությունները հաշվի առնելով, որոնք խաչաձև վալիդացված են դեղագրքայինների հետ, ինչպես նաև ներկայացնել հիմնավորում այն մասին, որ բոլոր պոտենցիալ խառնուկները (արտադրական խառնուկները և դեգրադացման արգասիքները), որոնք առաջանում են արտադրության փաստացի եղանակի օգտագործման հետ կապված, վերահսկվում են սահմանված պահանջներին համապատասխան։
Բուսական հումքի, միջանկյալ արտադրանքի և դեղաբուսական պատրաստուկների մասնագրերը նկարագրված են Հանձնաժողովի կողմից հաստատվող՝ դեղաբուսական պատրաստուկների որակի մասին ուղեցույցում։
7. Հետազոտությունների հաճախականությունը
140. Հետազոտությունների հաճախականության վերաբերյալ ցուցումները բերված են սույն պահանջների 21-23-րդ կետերում։
Բավարար հիմնավորում ներկայացնելու դեպքում կարելի է նվազեցնել այն բուսական հումքի, միջանկյալ արտադրանքի և դեղաբուսական պատրաստուկների հետազոտությունների հաճախականությունը, որոնց մասով հայտատուն ունի սերիաների արխիվային տվյալներ։
8. Պահպանման պայմանները
141. Դեղագործական բաղադրամասի գնահատումը հարկավոր է անցկացնել պահպանման այնպիսի պայմաններում (համապատասխան թույլատրելի շեղումներով), որոնք թույլ են տալիս հետազոտել դրա ջերմակայունությունը և (անհրաժեշտության դեպքում) խոնավության նկատմամբ զգայունությունը։ Պահպանման պայմանները և հետազոտությունների տևողությունը պետք է ընդգրկեն պահպանումը, փոխադրումը և հետագա օգտագործումը։
142. Գրանցման մասին դիմումը ներկայացնելու պահին սույն պահանջների 136-րդ կետում նշված տարբերակների համար երկարաժամկետ հետազոտությունների տևողությունը պետք է կազմի առնվազն 6 ամիս։ Անդամ պետության լիազորված մարմնի հարցմամբ անհրաժեշտ է ներկայացնել գրանցման ընթացակարգի ընթացքում ստացված լրացուցիչ տվյալները։ Պահպանման հայտագրված պայմանների սահմաններից կարճաժամկետ շեղումների (որոնք հնարավոր են փոխադրման ժամանակ) ազդեցության գնահատման համար թույլատրվում է արագացված պահպանման և, եթե կիրառելի է, միջանկյալ պայմաններում պահպանման արդյունքներով ստացված տվյալների օգտագործումը։
143. Սույն ենթաբաժնում նկարագրված են դեղագործական բաղադրամասերի պահպանման երկարաժամկետ, արագացված և համապատասխան դեպքերում միջանկյալ պայմանները։ Դեղագործական բաղադրամասի նկատմամբ կիրառվում են ընդհանուր կանոններ, եթե սույն բաժնի հետագա ենթաբաժիններում նկարագրված պահանջները դրան չեն վերաբերում։ Հիմնավորման դեպքում թույլատրվում է պահպանման այլընտրանքային պայմանների օգտագործումը։
Անհրաժեշտության դեպքում կարող են կիրառվել նաև հետազոտությունների անցկացման այլ պայմաններ, եթե արտադրողը ներկայացրել է համապատասխան հիմնավորումներ։
Աղյուսակ 10
«Ընդհանուր կանոններ» հետազոտությունների պայմանները
|
Հետազոտություն |
Հետազոտության պայմաններ (ջերմաստիճան և հարաբերական խոնավություն) |
Գրանցման մասին դիմումը ներկայացնելու պահին կայունության հետազոտության նվազագույն տևողությունը (ամիս) |
|
Երկարաժամկետ* |
25 ± 2 °С և 60 ± 5 %, կամ 30 ± 2 °С և 65 ± 5 %**, կամ 30 ± 2 °С և 75 ± 5 %** |
6 (սույն պահանջների 136-րդ կետում նշված տարբերակների համար) |
|
Միջանկյալ *** |
30 ± 2 °С և 65 ± 5 % |
6 |
|
Արագացված*** |
40 ± 2 °С և 75 ± 5 % |
6 |
__________________________
* Հայտատուն իրավունք ունի ընտրելու երկարաժամկետ հետազոտությունների անցկացման պայմանների 2 տարբերակներից մեկը՝ 25 ± 2°С ջերմաստիճանում՝ 60 ± 5 % հարաբերական խոնավության դեպքում կամ 30 ± 2°С ջերմաստիճանում՝ 65 ± 5 % հարաբերական խոնավության դեպքում։ Երկրորդ դեպքում պահպանման միջանկյալ պայմաններում հետազոտություն չի պահանջվում։
** Կատարվում է սույն պահանջների 1-ին հավելվածում սահմանված III և IV կլիմայական գոտիների երկրներում դեղամիջոցների շրջանառության ժամանակ։
*** Հիմնավորման դեպքում բուսական հումքի, միջանկյալ արտադրանքի և դեղաբուսական պատրաստուկների արագացված և միջանկյալ պահպանման պայմաններում հետազոտություն չի պահանջվում, եթե պատրաստուկի մասին տեղեկատվությունը պարունակում է հստակ ցուցումներ 25 °С-ից ցածր ջերմաստիճանում պահպանման անհրաժեշտության մասին։
144. Եթե երկարաժամկետ հետազոտություններն անցկացվել են 25 ± 2°С-ի ջերմաստիճանի պայմաններում՝ 60 ± 5 % հարաբերական խոնավության դեպքում, և 6-ամսյա հետազոտության ընթացքում արագացված պահպանման պայմաններում հայտնաբերվում է զգալի փոփոխություն, ապա անհրաժեշտ է անցկացնել լրացուցիչ հետազոտություն պահպանման միջանկյալ պայմաններում և համեմատել ստացված արդյունքներն զգալի փոփոխությունների չափորոշիչների հետ։ Պահպանման միջանկյալ պայմաններում հետազոտությամբ պետք է նախատեսվի բոլոր երկարաժամկետ հետազոտությունների անցկացում (եթե այլ բան հիմնավորված չէ)։ Գրանցման դոսյեն ներկայացման պահին պետք է պարունակի տվյալներ, որոնք ստացվել են առնվազն 6 ամիսների ընթացքում՝ հետազոտությունների 12 ամիս ընդհանուր տևողության դեպքում։
145. Սառնարանում պահպանման ենթակա դեղագործական բաղադրամասերը։ Սառնարանում պահպանման ենթակա դեղագործական բաղադրամասերի հետազոտությունների պայմանները երկարաժամկետ և արագացված հետազոտությունների ժամանակ բերված են 11-րդ աղյուսակում։
Աղյուսակ 11
Սառնարանում պահպանման ենթակա դեղագործական բաղադրամասերի հետազոտությունների պայմանները
|
Հետազոտություն |
Հետազոտության պայմաններ (ջերմաստիճան և հարաբերական խոնավություն) |
Գրանցման մասին դիմումը ներկայացնելու պահին կայունության հետազոտության նվազագույն տևողությունը (ամիս) |
|
Երկարաժամկետ |
5 ± 3 °С |
6 (սույն պահանջների 136-րդ կետում նշված տարբերակների համար) |
|
Արագացված* |
25 ± 2 °С և 60 ± 5 %, կամ 30 ± 2 °С և 65 ± 5 %**, կամ 30 ± 2 °С և 75 ± 5 %** |
6 |
______________________
* Արագացված հետազոտությունների համար պայմանների ընտրությունը հիմնված է ռիսկերի գնահատման վրա։ Անբարենպաստ պայմանների դեպքում հետազոտությունները կարող են լինել այլընտրանք՝ 25 ± 2°С ջերմաստիճանի և 60 ± 5 % հարաբերական խոնավության պայմաններում կամ 30 ± 2°С ջերմաստիճանի և 65 ± 5 % հարաբերական խոնավության պայմաններում հետազոտությանը։
** Կատարվում է սույն պահանջների 1-ին հավելվածում սահմանված՝ III և IV կլիմայական գոտիների երկրներում դեղամիջոցների շրջանառության դեպքում։
Եթե պահպանման արագացված պայմաններում առաջին 3 ամիսների ընթացքում հայտնաբերվում է զգալի փոփոխություն, ապա անհրաժեշտ է վերլուծել պահպանման հայտագրված պայմանների սահմաններից կարճատև շեղումների (օրինակ՝ փոխադրման կամ բեռնաթափման ժամանակ) ազդեցությունը։ Նշված վերլուծությունը, եթե կիրառելի է, թույլատրվում է հիմնավորել 3 ամսից պակաս ժամանակահատվածի ընթացքում դեղագործական բաղադրամասի մեկ սերիայի վրա հետագա հետազոտության տվյալներով, սակայն հետազոտությունների՝ սովորականից ավելի բարձր հաճախականությամբ։ Եթե զգալի փոփոխությունը տեղի է ունենում առաջին 3 ամիսների ընթացքում, ապա 6-ամսյա հետազոտության կտրվածքով դեղագործական բաղադրամասի հետազոտության շարունակություն չի պահանջվում։
146. Սառնարանում դեղագործական բաղադրամասի պահպանման ժամանակ ստացված տվյալների գնահատում հարկավոր է անցկացնել սույն պահանջների 39-46-րդ կետերին և IX բաժնին համապատասխան՝ բացառությամբ ստորև վերապահված առանձին դեպքերի։
Եթե 3-րդ ամսից մինչև 6-րդ ամիսն ընկած ժամանակահատվածում արագացված պահպանման պայմաններում հայտնաբերվում է զգալի փոփոխություն, ապա մինչև կրկնակի հետազոտությունն ընկած առաջարկվող ժամանակահատվածը պետք է հիմնված լինի երկարաժամկետ պահպանման արդյունքներով իրական ժամանակում ստացված տվյալների վրա։
147. Սառցախցիկում պահպանման ենթակա դեղագործական բաղադրամասերը։
Սառցախցիկում պահպանման ենթակա դեղագործական բաղադրամասերի կայունության երկարաժամկետ հետազոտությունների պայմանները բերված են 12-րդ աղյուսակում։
Աղյուսակ 12
Սառցախցիկում պահպանման ենթակա դեղագործական բաղադրամասերի հետազոտությունների պայմանները
|
Հետազոտություն |
Հետազոտության պայմանները (ջերմաստիճան) |
Գրանցման մասին դիմումը ներկայացնելու պահին կայունության հետազոտության նվազագույն տևողությունը (ամիս) |
|
Երկարաժամկետ |
-20 ±5 °С |
6 (սույն պահանջների 136-րդ կետում նշված տարբերակների համար) |
Սառցախցիկում պահման ենթակա դեղագործական բաղադրամասերի՝ մինչև կրկնակի հետազոտություններն ընկած ժամանակահատվածը սահմանվում է երկարաժամկետ պայմաններում պահպանման արդյունքներով իրական ժամանակում ստացված տվյալների հիման վրա։ Սառցախցիկում պահպանման ենթակա դեղագործական բաղադրամասերի արագացված պահպանման պայմաններում տվյալների բացակայության դեպքում պահպանման առաջարկվող պայմանների սահմաններից կարճատև շեղումների (օրինակ՝ փոխադրման կամ բեռնաթափման ժամանակ) ազդեցության հետազոտության համար հարկավոր է հետազոտել մեկ սերիա անհրաժեշտ ժամանակահատվածի ընթացքում, բարձր ջերմաստիճանում (օրինակ՝ 5 ± 3 °С կամ 25 + 2 °С)։
148. -20°С-ից ցածր ջերմաստիճանում պահպանման ենթակա դեղագործական բաղադրամասերը։
Այն դեղագործական բաղադրամասի կայունության հետազոտությունների ծրագիրը, որն անհրաժեշտ է պահել -20°С-ից ցածր ջերմաստիճանում, կազմվում է անհատական կարգով։
9. Կայունության հետազոտությունները շարունակելու պարտավորությունը
149. Պայմանները, որոնց դեպքում պահանջվում է կայունության հետազոտությունները շարունակելու համար պարտավորություն, և անհրաժեշտ տվյալների ծավալը բերված են սույն պահանջների 37-րդ և 38-րդ կետերում։
10. Տվյալների գնահատումը
150. Տվյալների գնահատումն անցկացվում է սույն պահանջների 39-46-րդ կետերին և IX բաժնին համապատասխան։
11. Մականշվածքին առնչվող ցուցումները
151. Պահպանման պայմանների առնչությամբ մականշվածքին առնչվող ցուցումները բերված են սույն պահանջների 47-րդ և 48-րդ կետերում։
12. Կայունության հետազոտությունների շարունակումը գրանցումից հետո
152. Դեղապատրաստուկի գրանցումից հետո կայունության հետազոտությունների շարունակումն իրականացվում է սույն պահանջների 49-53-րդ կետերին համապատասխան։
VII. Գոյություն ունեցող դեղագործական բաղադրամասերից արտադրված դեղապատրաստուկների կայունության հետազոտությունները
1. Ընդհանուր դրույթները
153. Դեղապատրաստուկի կայունության հետազոտությունների ծրագրի մշակումը պետք է հիմնված լինի դեղագործական բաղադրամասի և դեղաձևի հատկությունների և կայունության մասին գիտելիքի վրա։
Դեղապատրաստուկի կայունության հետազոտությունների ծրագիրը պետք է ներառի պլանավորվող հետազոտությունների տեսակները (արագացված և երկարաժամկետ), սերիաների ընտրությունը, «կոնտեյներ-խցանափակիչ» համակարգի նկարագրությունը, հետազոտվող բնութագրերը, վերլուծական մեթոդիկաները, հետազոտությունների հաճախականությունը, պահպանման պայմանները։
2. Լուսակայունության հետազոտությունները
154. Լուսակայունության հետազոտությունները, եթե դրանք պահանջվում են, հարկավոր է անցկացնել դեղապատրաստուկի առնվազն 1 առաջնային սերիայի վրա։ Լուսակայունության հետազոտությունների ստանդարտ պայմանները նկարագրված են սույն պահանջների V բաժնում։
3. Սերիաների ընտրությունը
155. Գրանցման մասին դիմումի ներկայացման պահին անհրաժեշտ է ներկայացնել այն սերիաների կայունության հետազոտությունների տվյալները, որոնք ունեն նույն կազմը և նույն դեղաձևը, ինչ շուկայում իրացման համար նախատեսված դեղապատրաստուկը, նույնպիսի «կոնտեյներ-խցանափակիչ» համակարգով, որով այդ դեղապատրաստուկը մուտք է գործելու շուկա։
Թույլատրելի են 2 տարբերակներ.
1-ին տարբերակ. կայունության ցուցանիշների առումով ստանդարտ դեղաձևերի համար (օրինակ՝ արագ կապազերծմամբ պինդ դեղաձևեր, լուծույթներ), որոնց դեղագործական բաղադրամասերը կայուն են, թույլատրվում է ներկայացնել կայունության մասին տեղեկատվություն առնվազն 2 առաջնային փորձաարդյունաբերական սերիաների համար.
2-րդ տարբերակ. դեղագործական բաղադրամասի կայունության կամ անկայունության ցուցանիշների առումով կրիտիկական դեղաձևերի համար անհրաժեշտ է ներկայացնել տեղեկատվություն 3 առաջնային սերիաների կայունության մասին։ 3 սերիաներից 2-ի ծավալը պետք է լինի փորձաարդյունաբերական սերիայի ծավալից ոչ պակաս, 3-րդ սերիայի ծավալը կարող է լինել փորձաարդյունաբերական սերիայի ծավալից պակաս։
Առաջնային սերիաների պատրաստման արտադրական գործընթացը պետք է նմանակի արդյունաբերական սերիաների պատրաստման համար օգտագործվող արտադրական գործընթացը և ապահովի նույնպիսի որակի, նույնպիսի մասնագրին համապատասխանող դեղապատրաստուկի արտադրությունը, ինչպիսիք վաճառքի համար արտադրվող դեղապատրաստուկներն են։ Դեղապատրաստուկի սերիաները հնարավորության դեպքում անհրաժեշտ է արտադրել՝ օգտագործելով դեղագործական բաղադրամասի տարբեր սերիաներ։
Կայունության հետազոտությունը պետք է ներկայացվի յուրաքանչյուր դեղաձևի անհատական դեղաչափի, դեղապատրաստուկի փաթեթվածքի տեսքի և տարողության համար՝ բացառությամբ այն դեպքերի, երբ կիրառվում է եզրային տարբերակների ընտրություն (բրեքեթինգ) կամ մատրիցային պլանավորում։
Թույլատրվում է ներկայացնել այլ օժանդակ տվյալներ։
4. «Կոնտեյներ-խցանափակիչ» համակարգը
156. «Կոնտեյներ-խցանափակիչ» համակարգին ներկայացվող պահանջները բերված են սույն պահանջների 58-րդ կետում։
5. Մասնագիրը
157. Մասնագրին ներկայացվող պահանջները բերված են սույն պահանջների 59-61-րդ կետերում։
6. Հետազոտությունների հաճախականությունը
158. Հետազոտությունների հաճախականությանը ներկայացվող պահանջները բերված են սույն պահանջների 62-65-րդ կետերում։
7. Պահպանման պայմանները
159. Դեղապատրաստուկն անհրաժեշտ է հետազոտել դրա ջերմակայունությունը և (անհրաժեշտության դեպքում) խոնավության ազդեցության նկատմամբ զգայունությունը որոշելու կամ լուծիչի կորստի հավանականությունը ստուգելու հնարավորություն տվող պայմաններում (պահպանման պայմաններում թույլատրելի շեղումներով)։ Հետազոտությունների պայմաններն ու տևողությունը պետք է ընտրվեն այնպես, որ համապատասխանեն պահպանման, փոխադրման և հետագա կիրառման պայմաններին և տևողությանը՝ հաշվի առնելով այն տեղանքի կլիմայական պայմանները, որտեղ վաճառքի համար նախատեսված է դեղապատրաստուկը։
160. Սթրեսային հետազոտությունների անբաժանելի մասը հանդիսացող լուսակայունության հետազոտությունը պետք է անցկացնել դեղապատրաստուկի առնվազն 1 առաջնային սերիայի վրա՝ սույն պահանջների V բաժնին համապատասխան։
161. Վերականգնված կամ նոսրացված դեղապատրաստուկի կիրառման, պահպանման պայմանների և կիրառման ժամկետի մասին տեղեկատվություն կազմելու համար անհրաժեշտ է ուսումնասիրել դրա կայունությունը վերականգնումից կամ նոսրացումից հետո։
162. Տվյալ հետազոտություններն անհրաժեշտ է անցկացնել վերականգնված կամ նոսրացված դեղապատրաստուկի առաջնային սերիաների վրա, սկզբնական և վերջնական ժամանակային կետերում ձևայնացված հետազոտությունների շրջանակներում կիրառման առաջարկվող ժամանակահատվածի ընթացքում, իսկ եթե մինչև գրանցման սկիզբը պիտանիության ամբողջական ժամկետի մասին երկարաժամկետ հետազոտությունների տվյալները բացակայում են՝ 6-րդ ամսում կամ այն վերջին ժամանակային կետում, որի համար հասանելի կլինեն տվյալները։ Նման հետազոտությունների կրկնությունն այն սերիաներով, որոնց նկատմամբ պարտավորություններ են վերցվել, որպես կանոն, չի պահանջվում։
163. Գրանցման մասին դիմումի ներկայացման պահին երկարաժամկետ հետազոտությունների տևողությունը պետք է կազմի առնվազն 6 ամիս՝ սույն պահանջների 155-րդ կետում նշված 1-ին տարբերակի համար կամ 12 ամիս՝ սույն պահանջների 155-րդ կետում նշված 2-րդ տարբերակի համար։ Հետազոտությունները հարկավոր է շարունակել առաջարկված պիտանիության ժամկետն ընդգրկելու համար բավարար ժամանակի ընթացքում։ Գրանցման ժամանակահատվածի ընթացքում հավաքված լրացուցիչ տվյալները պետք է ներկայացվեն անդամ պետության լիազորված մարմին։ Պահպանման հայտագրված պայմանների սահմաններից կարճատև շեղումների (որոնք հնարավոր են փոխադրման ժամանակ) ազդեցության գնահատման համար թույլատրվում է օգտագործել արագացված պահպանման և, եթե կիրառելի է, միջանկյալ պայմաններում պահպանման արդյունքներով ստացված տվյալներ։
Ստորև նկարագրված են դեղապատրաստուկի պահպանման երկարաժամկետ, արագացված և միջանկյալ պայմանները։ Դեղապատրաստուկի նկատմամբ կիրառվում են 13-րդ աղյուսակում նշված հետազոտությունների պայմանները, եթե սույն բաժնի հետագա ենթաբաժիններում նկարագրված պահանջները դրան չեն վերաբերում։ Հիմնավորման դեպքում թույլատրվում է օգտագործել պահպանման այլընտրանքային պայմաններ։
Աղյուսակ 13
«Ընդհանուր կանոններ» հետազոտությունների պայմանները
|
Հետազոտություն |
Հետազոտության պայմաններ (ջերմաստիճան և հարաբերական խոնավություն) |
Գրանցման մասին դիմումը ներկայացնելու պահին կայունության հետազոտության նվազագույն տևողությունը (ամիս) |
|
Երկարաժամկետ* |
25 ± 2 °С և 60 ± 5 %, կամ 30 ± 2 °С և 65 ± 5 %**, կամ 30 ± 2 °С և 75 ± 5 %** |
6 (սույն պահանջների 136-րդ կետում նշված 1-ին տարբերակ), 12 (սույն պահանջների 136-րդ կետում նշված 2-րդ տարբերակ) |
|
Միջանկյալ* |
30 ± 2 °С և 65 ± 5 % |
6 |
|
Արագացված |
40 ± 2 °С և 75 ± 5 % |
6 |
_____________________
* Երկարաժամկետ և միջանկյալ հետազոտությունների անցկացման պայմանները որոշվում են այն կլիմայական գոտիով, որի համար նախատեսված է դեղապատրաստուկը, և ընտրվում են հայտատուի կողմից։ Անբարենպաստ պայմաններում հետազոտությունները կարող են լինել այլընտրանքային 25 ± 2°С ջերմաստիճանի և 60 ± 5 % հարաբերական խոնավության կամ 30 ± 2 °С ջերմաստիճանի և 65 ± 5 % հարաբերական խոնավության պայմաններում հետազոտությունների համար:
** Եթե երկարաժամկետ հետազոտություններն անցկացվում են 30 ± 2°С ջերմաստիճանի և 65 ± 5 % հարաբերական խոնավության պայմաններում կամ 30 ± 2°С ջերմաստիճանի և 75 ± 5 % հարաբերական խոնավության պայմաններում, ապա միջանկյալ հետազոտություններ չեն անցկացվում:
164. 13-րդ աղյուսակում բերված «Ընդհանուր կանոններ» հետազոտությունների պայմանները կիրառվում են այն դեպքում, եթե չեն կիրառվում 14-17-րդ աղյուսակներում նկարագրված պայմանները։ Կարող են կիրառվել նաև պահման այլ պայմաններ, եթե արտադրողի կողմից ներկայացվել են համապատասխան հիմնավորումներ։
165. Եթե երկարաժամկետ հետազոտություններն անցկացվում են 25 + 2°С ջերմաստիճանի, 60 ± 5 % հարաբերական խոնավության պայմաններում, և արագացված պահպանման պայմաններում 6-ամսյա հետազոտության ընթացքում հայտնաբերվում է զգալի փոփոխություն, անհրաժեշտ է անցկացնել լրացուցիչ հետազոտություն պահպանման միջանկյալ պայմաններում և ստացված արդյունքները համեմատել զգալի փոփոխությունների չափորոշիչների հետ։ Տրամադրման պահին գրանցման դոսյեն պետք է պարունակի տվյալներ պահպանման միջանկյալ պայմաններում 12-ամսյա հետազոտությունից առնվազն 6-ամսյա պահման ժամկետի մասին։
166. Հերմետիկ կոնտեյներներում փաթեթավորված դեղապատրաստուկների հետազոտությունները։
Հերմետիկ կոնտեյներներում փաթեթավորված դեղապատրաստուկների հետազոտություններին ներկայացվող պահանջները բերված են սույն պահանջների 75-րդ կետում։
167. Կիսաթափանց կոնտեյներներում փաթեթավորված դեղապատրաստուկների հետազոտությունը։
Կիսաթափանց կոնտեյներների մեջ փաթեթավորված՝ ջրային հիմքով դեղապատրաստուկների համար ֆիզիկական, քիմիական, կենսաբանական և միկրոկենսաբանական կայունության գնահատման հետ մեկտեղ պետք է գնահատվի զանգվածի կորստի հնարավորությունը։ Այդ գնահատումը պետք է անցկացվի ցածր հարաբերական խոնավության պայմաններում, ինչպես նկարագրված է 14-րդ աղյուսակում։ Անհրաժեշտ է հաստատել, որ կիսաթափանց կոնտեյներներում պահվող՝ ջրային հիմքով դեղապատրաստուկներն ունակ են դիմանալու ցածր հարաբերական խոնավության պայմաններին։
Ոչ ջրային այն դեղապատրաստուկների համար, որոնցում օգտագործվում են լուծիչներ, թույլատրվում է մշակել և քննարկման ներկայացնել այլ համադրելի մոտեցումներ։
168. 14-րդ աղյուսակում նկարագրված պայմաններում երկարաժամկետ և արագացված հետազոտությունների անցկացումից հետո մասնագրին համապատասխանող դեղապատրաստուկները ցույց են տալիս կիսաթափանց փաթեթվածքի ամբողջականությունը։
Աղյուսակ 14
Կիսաթափանց կոնտեյներներում փաթեթավորված դեղապատրաստուկների հետազոտությունների պայմանները
|
Հետազոտություն |
Հետազոտության պայմանները (ջերմաստիճանը և հարաբերական խոնավությունը) |
Գրանցման մասին դիմումը ներկայացնելու պահին կայունության հետազոտության նվազագույն տևողությունը (ամիս) |
|
Երկարաժամկետ* |
25 ± 2°С և 40 ± 5 %, կամ 30 ± 2°С և 35 ± 5 % |
6 (սույն պահանջների 155-րդ կետում նշված 1-ին տարբերակ), 12 (սույն պահանջների 155-րդ կետում նշված 2-րդ տարբերակ) |
|
Միջանկյալ |
30±2°С, 35±5% |
6 |
|
Արագացված |
40 ± 2°С, 25 %-ից ոչ ավելի |
6 |
_______________________
* Երկարաժամկետ հետազոտությունների անցկացման պայմանները որոշվում են այն կլիմայական գոտիով, որի համար նախատեսված է դեղապատրաստուկը, և ընտրվում են հայտատուի կողմից։ 30 ± 2 °С ջերմաստիճանի և 35 ± 5 % հարաբերական խոնավության պայմաններում անցկացված հետազոտությունները կարող են այլընտրանքային լինել 25 ± 2°С ջերմաստիճանի և 40 ± 5 % հարաբերական խոնավության պայմաններում անցկացված հետազոտությունների համար։
169. Եթե արագացված հետազոտությունների պայմաններում պահպանման 6 ամիսների ընթացքում դիտվում է ջրի կորստի հետ կապ չունեցող զգալի փոփոխություն, ապա հարկավոր է անցկացնել լրացուցիչ միջանկյալ հետազոտություններ (սույն պահանջների 163-րդ կետում նկարագրված պայմաններում) 30 ± 2°С ջերմաստիճանի ազդեցությունը գնահատելու նպատակով։
170. Եթե արագացված հետազոտությունների ժամանակ պահպանման 6 ամիսների ընթացքում դիտվում է դեղապատրաստուկի մեջ միայն «ջրի կորուստ» ցուցանիշի զգալի փոփոխություն, ապա միջանկյալ հետազոտություններ անցկացնելու անհրաժեշտություն չկա։ Այդ դեպքում պետք է ներկայացվեն տվյալներ, որոնք ցույց են տալիս, որ տվյալ դեղապատրաստուկի մեջ 25 ± 2°С ջերմաստիճանի և 40 ± 5 % հարաբերական խոնավության կամ 30 ± 2°С ջերմաստիճանի և 35 ± 5 % հարաբերական խոնավության պայմաններում պիտանիության ենթադրվող ժամկետի ընթացքում առկա չէ «ջրի կորուստ» ցուցանիշի զգալի փոփոխություն։
171. Եթե արագացված հետազոտությունների ժամանակ դիտվում է «ջրի կորուստ» ցուցանիշի և այլ ցուցանիշի զգալի փոփոխություն, իսկ երկարաժամկետ հետազոտություններն անցկացվում են 25 ± 2°С ջերմաստիճանի և 40 ± 5 % հարաբերական խոնավության պայմաններում, ապա անհրաժեշտ է անցկացնել լրացուցիչ միջանկյալ հետազոտություններ 30°С ջերմաստիճանում և 35 ± 5 % հարաբերական խոնավության պայմաններում ջերմաստիճանային ազդեցության գնահատման համար։
172. Սկզբնական զանգվածից զանգվածի 5 տոկոսի կորուստը համարվում է զգալի փոփոխություն կիսաթափանց կոնտեյներում փաթեթավորված և 3 ամիս 40°С ջերմաստիճանում և 25 %-ից ոչ ավելի հարաբերական խոնավության պայմաններում պահվող դեղապատրաստուկի համար։ Այնուամենայնիվ ոչ մեծ կոնտեյներների (1 մլ կամ 1 մլ-ից պակաս) կամ այն կոնտեյներների համար, որոնք պարունակում են մեկանգամյա ընդունման համար նախատեսված դեղաչափերով դեղապատրաստուկ, կարող են թույլատրելի լինել 5 և ավելի տոկոսով զանգվածի կորուստները 40°С ջերմաստիճանում և 25 %-ից ոչ ավելի հարաբերական խոնավության պայմաններում 3 ամիս պահպանման դեպքում։
173. Ինչպես առաջարկվում է 14-րդ աղյուսակում, ցածր հարաբերական խոնավության դեպքում կայունության հետազոտությունների այլընտրանքային մոտեցումներ են ավելի բարձր հարաբերական խոնավության ժամանակ անցկացվող կայունության հետազոտությունը և հաշվարկների միջոցով ցածր խոնավության դեպքում զանգվածի կորստի որոշումը։ Դրան կարելի է հասնել «կոնտեյներ-խցանափակիչ» համակարգի թափանցելիության գործակցի կամ խոնավության և նույնանման ջերմաստիճանի 2 պայմանների ժամանակ զանգվածի կորստի հաշվարկային գործակցի փորձարարական որոշման միջոցով (ինչպես նկարագրված է ստորև բերված օրինակում)։
174. «Կոնտեյներ-խցանափակիչ» համակարգի համար թափանցելիության գործակիցը կարող է որոշվել փորձի միջոցով՝ հետազոտվող դեղապատրաստուկի համար օգտագործելով վատագույն դեպքի սցենարը (օրինակ՝ տարբեր դեղաչափերով դեղապատրաստուկներից հետազոտության համար ընտրվում է դեղագործական բաղադրամասի ամենացածր կոնցենտրացիայով դեղապատրաստուկը)։
Զանգվածի կորուստը որոշելու օրինակ։
«Կոնտեյներ-խցանափակիչ» տրված համակարգով, կոնտեյների չափով և լցավորմամբ դեղապատրաստուկին համապատասխանում է ցածր հարաբերական խոնավության ժամանակ զանգվածի կորստի հաշվարկումը՝ այլընտրանքային հարաբերական խոնավության և նույնպիսի ջերմաստիճանի ժամանակ չափված զանգվածի կորստի մեծությունը 15-րդ աղյուսակում նշված զանգվածի կորստի գործակցով բազմապատկելու միջոցով։ Պետք է ցույց տրվի այլընտրանքային հարաբերական խոնավության ժամանակ պահպանման ժամանակահատվածի ընթացքում զանգվածի կորստի արագության գծային կախվածությունը։
Օրինակ՝ 40°С տրված ջերմաստիճանի դեպքում 25 %-ից ոչ ավելի հարաբերական խոնավության պարագայում պահպանման պայմաններում զանգվածի կորստի հաշվարկված մեծությունը 75 % հարաբերական խոնավության պայմաններում չափված և 3-ով բազմապատկված ջրի կորուստն է (զանգվածի կորստի համապատասխան գործակիցը)։
Աղյուսակ 15
Զանգվածի կորստի գործակցի որոշում
|
Այլընտրանքային հարաբերական խոնավություն (%) |
Բազային ցածր հարաբերական խոնավություն (%) |
Տրված ջերմաստիճանում զանգվածի կորստի գործակիցը |
|
60% |
25% |
1,9 |
|
60% |
40% |
1,5 |
|
65% |
35% |
1,9 |
|
75 % |
25% |
3,0 |
Թույլատրվում է 15-րդ աղյուսակում չնշված հարաբերական խոնավության պայմաններում զանգվածի կորստի գործակիցների օգտագործումը։ Զանգվածի կորստի գործակցի հաշվարկման մեթոդիկան պետք է վալիդացվի Հանձնաժողովի կողմից հաստատվող՝ վերլուծական մեթոդիկաների վալիդացման մասին ուղեցույցին համապատասխան։
175. Սառնարանում պահպանման ենթակա դեղապատրաստուկների հետազոտությունը։
Սառնարանում պահպանման ենթակա դեղապատրաստուկների համար ընտրվում են 16-րդ աղյուսակին համապատասխան հետազոտությունների անցկացման պայմաններ։
Աղյուսակ 16
Սառնարանում պահպանման ենթակա դեղապատրաստուկների հետազոտությունների պայմանները
|
Հետազոտություն |
Հետազոտության պայմաններ (ջերմաստիճան և հարաբերական խոնավություն) |
Գրանցման մասին դիմումը ներկայացնելու պահին կայունության հետազոտության նվազագույն տևողությունը (ամիս) |
|
Երկարաժամկետ |
5 ± 3°С |
6 (սույն պահանջների 155-րդ կետում նշված 1-ին տարբերակ), 12 (սույն պահանջների 155-րդ կետում նշված 2-րդ տարբերակ) |
|
Արագացված* |
25 ± 2°С և 60 ± 5 %, կամ 30 ± 2°С և 65 ± 5 %**, կամ 30 ± 2°С և 75 ± 5 %** |
6 |
_________________________
* Արագացված հետազոտությունների համար պայմանների ընտրությունը հիմնված է ռիսկերի գնահատման վրա։ Անբարենպաստ պայմաններում հետազոտությունները կարող են այլընտրանքային լինել 25 ± 2°С ջերմաստիճանի և 60 ± 5 % հարաբերական խոնավության կամ 30 ± 2 °С ջերմաստիճանի և 65 ± 5 % հարաբերական խոնավության պայմաններում անցկացված հետազոտության համար։
** Կատարվում է սույն պահանջների 1-ին հավելվածում որոշված III և IV կլիմայական գոտիների երկրներում դեղամիջոցների շրջանառության ժամանակ։
Եթե դեղապատրաստուկը փաթեթավորված է կիսաթափանց կոնտեյներում, ապա զանգվածի կորստի աստիճանը գնահատելու նպատակով անհրաժեշտ է ներկայացնել համապատասխան տվյալներ։
Սառնարանում դեղապատրաստուկի պահպանման դեպքում ստացված տվյալները պետք է գնահատվեն սույն պահանջների 85-92-րդ կետերին և IX բաժնին համապատասխան՝ բացառությամբ ստորև նկարագրված դեպքերի։
176. Եթե արագացված հետազոտությունների ժամանակ 3-ից մինչև 6-րդ ամիսն ընկած պահպանման ժամանակահատվածում տեղի է ունենում զգալի փոփոխություն, ապա ենթադրվող պիտանիության ժամկետը պետք է հիմնվի երկարաժամկետ հետազոտությունների պայմաններում ստացված տվյալների վրա։
Եթե զգալի փոփոխությունը դիտվում է արագացված հետազոտությունների առաջին 3 ամիսների ընթացքում, ապա անհրաժեշտ է դիտարկել մականշվածքում նշված պահպանման պայմաններից կարճատև շեղումների (օրինակ՝ փոխադրման ժամանակ) ներգործությունը։ Անհրաժեշտության դեպքում տվյալ հարցի քննարկումը պետք է հաստատվի դեղապատրաստուկի մեկ սերիայի՝ 3 ամսից պակաս տևողությամբ հետագա հետազոտություններով, սակայն հետազոտությունների ավելի հաճախ անցկացմամբ։ Չի պահանջվում դեղապատրաստուկի կայունության հետազոտությունը շարունակել 6 ամսվա ընթացքում, եթե զգալի փոփոխությունը տեղի է ունեցել արագացված հետազոտությունների առաջին 3 ամիսների ընթացքում՝ ռիսկերի վերլուծությանը համապատասխան ընտրված պայմանների դեպքում։
177. Սառցախցիկում պահպանման ենթակա դեղապատրաստուկների հետազոտությունը։
Սառցախցիկում պահպանման ենթակա դեղապատրաստուկների հետազոտությունների անցկացման պայմանները բերված են 17-րդ աղյուսակում։
Աղյուսակ 17
Սառցախցիկում պահպանման ենթակա դեղապատրաստուկների հետազոտությունների պայմանները
|
Հետազոտություն |
Հետազոտության պայմանները (ջերմաստիճան) (°С) |
Գրանցման մասին դիմումը ներկայացնելու պահին կայունության հետազոտության նվազագույն տևողությունը (ամիս) |
|
Երկարաժամկետ |
- 20 ± 5°С |
6 (սույն պահանջների 155-րդ կետում նշված 1-ին տարբերակ), 12 (սույն պահանջների 155-րդ կետում նշված 2-րդ տարբերակ) |
Սառցախցիկում պահպանման ենթակա դեղապատրաստուկների պիտանիության ժամկետը սահմանվում է երկարաժամկետ պայմաններում պահպանման արդյունքներով՝ իրական ժամանակում ստացված տվյալների հիման վրա։ Սառցախցիկում պահպանման ենթակա դեղապատրաստուկների կայունության արագացված հետազոտության արդյունքների բացակայության դեպքում, պահպանման առաջարկվող պայմանների սահմաններից կարճատև շեղումների ազդեցությունը հետազոտելու համար հարկավոր է ուսումնասիրել մեկ սերիա՝ բարձր ջերմաստիճանի պայմաններում (օրինակ՝ 5 ± 3°С կամ 25 ± 2°С), անհրաժեշտ ժամանակահատվածի ընթացքում։
178. -20°С-ից ցածր ջերմաստիճանում պահպանման ենթակա դեղապատրաստուկների հետազոտությունը։
-20°С-ից ցածր ջերմաստիճանում պահպանման ենթակա դեղապատրաստուկների հետազոտությունն անհրաժեշտ է դիտարկել անհատական կարգով։
8. Կայունության հետազոտությունները շարունակելու պարտավորությունը
179. Կայունության հետազոտությունների շարունակականությանը ներկայացվող պահանջները բերված են սույն պահանջների 83-րդ և 84-րդ կետերում։
9. Տվյալների գնահատումը
180. Տվյալների գնահատմանը ներկայացվող պահանջները բերված են սույն պահանջների 85-91-րդ կետերում և IX բաժնում։
10. Դեղապատրաստուկի մասին տեղեկատվության ձևակերպումները
181 Մականշվածքի մասին ցուցումները բերված են սույն պահանջների 93-րդ կետում։
11. Դեղապատրաստուկների կայունությունը դրանց կիրառման ժամանակ
182. Դեղապատրաստուկների կիրառման ժամանակ դրանց կայունությանը ներկայացվող պահանջները բերված են սույն պահանջների 94-99-րդ կետերում։
12. Կայունության հետազոտությունների շարունակումը գրանցումից հետո
183. Դեղապատրաստուկների գրանցումից հետո դրանց կայունության հետազոտությունների շարունակմանը ներկայացվող պահանջները բերված են սույն պահանջների 102-107-րդ կետերում։
VIII. Կայունության հետազոտությունների մաթեմատիկական պլանավորումը։Նոր դեղագործական բաղադրամասերի և դեղապատրաստուկների կայունության հետազոտության ժամանակ եզրային տարբերակների ընտրությունը (բրեքեթինգ) և մատրիցային պլանավորումը
1. Ընդհանուր տեղեկությունները
184. Սույն բաժնում պարունակվում են ցուցումներ եզրային տարբերակների ընտրության (բրեքեթինգ) և մատրիցային պլանավորման կիրառմամբ կայունության հետազոտությունների անցկացման վերաբերյալ, որոնք անցկացվում են սույն պահանջների III և IV բաժիններում շարադրված դրույթներին համապատասխան։
Սույն բաժինը պարունակում է եզրային տարբերակների ընտրության (բրեքեթինգ) և մատրիցային պլանավորման օգտագործմամբ կայունության հետազոտությունների պլաններ կազմելուն առնչվող ցուցումներ։
Սույն բաժնում բերված են բացատրական օրինակներ, որոնք միակ կամ առավել ճշգրիտ տարբերակները չեն։
2. Ընդհանուր դրույթները
185. Ամբողջական հետազոտությունների պլանով նախատեսվում են հսկողության յուրաքանչյուր կետում նախատեսված գործոններից յուրաքանչյուրի վերաբերյալ փորձանմուշների հետազոտություններ: Կրճատ հետազոտությունների պլանով նախատեսվում են նախատեսված գործոններից յուրաքանչյուրի վերաբերյալ փորձանմուշների հետազոտություններ հսկողության ոչ բոլոր կետերում: Կրճատ հետազոտությունների պլանը կարող է հարմար այլընտրանք լինել ամբողջական հետազոտությունների պլանին այն դեպքում, երբ օգտագործվում է բազմագործոն պլանավորում: Կրճատ հետազոտությունների ցանկացած պլան պետք է թույլ տա համարժեք կերպով կանխատեսել մինչև կրկնակի հետազոտությունները կամ մինչև դեղապատրաստուկի պիտանիության ժամկետի լրանալն ընկած ժամանակահատվածը: Նախքան կրճատ հետազոտությունների պլանը հիմնավորելն անհրաժեշտ է գնահատել և հաստատել որոշակի ենթադրություններ: Անհրաժեշտ է հաշվի առնել տվյալների անբավարար լինելու հետևանքով մինչև կրկնակի հետազոտությունները կամ պիտանիության ժամկետն ընկած ավելի կարճ ժամանակահատված ստանալու հնարավոր ռիսկը (ամբողջական հետազոտությունների արդյունքների համեմատ):
186. Կրճատ հետազոտություններ անցկացնելու ընթացքում բավարար հիմնավորման դեպքում հնարավոր է անցնել ամբողջական հետազոտությունների կամ ավելի կրճատ հետազոտությունների` վերջիններիս անցկացման սկզբունքներին հետևելու պայմանով: Ընդ որում, անցում կատարելու հետևանքով ընտրանքի չափերի մեծացումը հաշվի առնելու համար անհրաժեշտության դեպքում վիճակագրական վերլուծության մեջ հարկ է ճշտումեր կատարել: Նման անցում կատարելիս ամբողջական կամ կրճատ հետազոտությունն անցկացվում է կայունության հետազոտության մնացած բոլոր ժամանակային կետերում:
3. Կրճատ հետազոտությունների պլանների կիրառելիությունը
187. Կրճատ պլանները թույլատրվում է օգտագործել դեղապատրաստուկների տեսակների մեծամասնության կայունության ձևայնացված հետազոտության դեպքում, մինչդեռ դեղապատրաստուկի և դեղապատրաստուկի մատուցման համակարգի բաղադրիչների միջև հնարավոր մեծաթիվ փոխազդեցություններով դեղապատրաստուկի մատուցման որոշ բարդ համակարգերի հետազոտության դեպքում պահանջվում է լրացուցիչ հիմնավորում: Դեղագործական բաղադրամասի առնչությամբ մատրիցային պլանավորումը սահմանափակ է կիրառվում, իսկ եզրային տարբերակների ընտրության (բրեքեթինգի) մեթոդը չի կիրառվում:
Եզրային տարբերակների ընտրության (բրեքեթինգի) և մատրիցային պլանավորման կիրառման հնարավորությունը կախված է ներքևում նկարագրված պայմաններից: Անհրաժեշտ է հիմնավորել կրճատ պլանների օգտագործումը: Սույն պահանջներում նկարագրված որոշակի դեպքերում պահանջվում է ներկայացնել լրացուցիչ հիմնավորում: Յուրաքանչյուր առանձին վերցված դեպքում ներկայացվող հիմնավորումների եղանակն ու ծավալը կախված են առկա հաստատող տվյալներից: Մատրիցային պլանավորման օգտագործման դեպքում անհրաժեշտ է հաշվի առնել հաստատող տվյալների մեջ նկարագրված` տվյալների փոփոխականությունը և դեղապատրաստուկի կայունությունը:
188. Եզրային տարբերակների ընտրության (բրեքեթինգի) և մատրիցային պլանավորման հիմքում ընկած են տարբեր սկզբունքներ: Պահանջվում են մանրակրկիտ վերլուծություն և գիտական հիմնավորում այն դեպքում, երբ մեկ պլանի շրջանակներում պլանավորվում է երկու մեթոդն էլ օգտագործել:
4. Եզրային տարբերակների ընտրության (բրեքեթինգի) մեթոդի օգտագործմամբ հետազոտությունները
189. Եզրային տարբերակների ընտրությամբ (բրեքեթինգով) նախատեսվում է կայունության հետազոտության այնպիսի պլան, որի դեպքում բոլոր ժամանակային կետերում ամբողջական պլանով հետազոտվում են միայն գործոնների (օրինակ` դեղաչափ, կոնտեյների տարողունակություն և (կամ) անվանական ծավալ) եզրային (սահմանային) տարբերակներով փորձանմուշները: Այդ պլանով ենթադրվում է, որ բոլոր միջանկյալ տարբերակների կայունությունը համապատասխանում է հետազոտված եզրային տարբերակների կայունությանը:
Դեղաչափերի տիրույթի հետազոտության դեպքում եզրային տարբերակների ընտրությունը (բրեքեթինգը) թույլատրելի է, եթե դեղապատրաստուկի դեղաչափերը բաղադրությամբ նույնական կամ նման են իրար (օրինակ` միևնույն հիմնական հատիկանյութից պատրաստված` տարբեր զանգվածով հաբեր կամ տարբեր տարողունակությամբ պատիճային թաղանթները միևնույն բազային բաղադրության տարբեր զանգվածներով լցնելու միջոցով արտադրված դեղապատիճներ): Եզրային տարբերակների ընտրությունը (բրեքեթինգը) թույլատրելի է տարբեր տարողունակությամբ կոնտեյներների կամ «կոնտեյներ-խցանափակիչ» միանման համակարգում տարբեր անվանական ծավալների դեպքում:
Եզրային տարբերակների ընտրությունը (բրեքեթինգը) չի թույլատրվում այն դեպքում, երբ հնարավոր չէ հաստատել, որ դեղաչափերը, կոնտեյներների տարողունակությունը և (կամ) հետազոտության համար ընտրված անվանական ծավալները եզրային տարբերակներ են:
5. Հետազոտվող գործոնները
190. Հետազոտվող գործոնները պատրաստուկի կայունության վրա դրանց ազդեցության պատճառով հետազոտության պլանում գնահատման ենթակա փոփոխականներ են (օրինակ` դեղաչափ, կոնտեյների տարողունակություն և (կամ) անվանական ծավալ):
6. Դեղաչափը
191. Եզրային տարբերակների ընտրությունը (բրեքեթինգը) թույլատրվում է բաղադրությամբ նույնական կամ մոտ մի քանի դեղաչափերի համար:
Որպես օրինակ կարելի է նշել`
իրենց` միևնույն բաղադրությունն ունեցող, պարունակության զանգվածով տարբերվող` տարբեր դեղաչափերով դեղապատիճները,
ելակետային հատիկանյութի զանգվածով տարբերվող` տարբեր դեղաչափերով հաբերը,
բաղադրությամբ աննշան տարբերվող (օրինակ` օգտագործվող ներկանյութերի կամ բուրավետիչների հաշվին)` ներքին ընդունման համար նախատեսված տարբեր դեղաչափերով լուծույթները:
Հիմնավորման դեպքում եզրային տարբերակների ընտրությունը (բրեքեթինգը) թույլատրվում է դեղագործական բաղադրամասի և օժանդակ նյութերի պարունակության փոփոխությամբ տարբերվող մի քանի դեղաչափերի հետազոտության համար: Հիմնավորում կարելի է համարել կլինիկական հետազոտություններում օգտագործված սերիաների կամ մշակման փուլում ստացված սերիաների տարբեր դեղաչափերի կայունության համադրելի պրոֆիլը:
Եթե օգտագործվել են տարբեր դեղաչափերով տարբեր օժանդակ նյութեր, եզրային տարբերակների ընտրության (բրեքեթինգի) մեթոդի օգտագործումը, որպես կանոն, թույլատրելի չէ:
7. «Կոնտեյներ-խցանափակիչ» համակարգի տարողունակությունը և (կամ) անվանական ծավալները
192. Եզրային տարբերակների ընտրությունը (բրեքեթինգը) թույլատրելի է «կոնտեյներ-խցանափակիչ» միանման համակարգի օգտագործման դեպքում, եթե այլ հավասար պայմանների առկայության պարագայում կան կոնտեյների տարողունակության կամ անվանական ծավալի տարբերություններ: Դրա հետ մեկտեղ, եթե պլանավորվում է հետազոտության անցկացում ինչպես կոնտեյների տարողունակության, այնպես էլ անվանական ծավալի տարբերությունների դեպքում, չի կարելի որպես եզրային տարբերակներ ընդունել բոլոր կոնֆիգուրացիաների փաթեթվածքով կոնտեյների ամենամեծ և ամենափոքր տարողությունները: Անհրաժեշտ է մանրակրկիտ կերպով ընտրել եզրային տարբերակները և համեմատել «կոնտեյներ-խցանափակիչ» համակարգի տարբեր պարամետրեր, որոնք կարող են ազդել դեղապատրաստուկի կայունության վրա: Այդ պարամետրերի թվին են դասվում`
կոնտեյների պատի հաստությունը,
խցանափակիչի կոնֆիգուրացիան,
կոնտեյների մակերեսի հարաբերակցությունը դրա ծավալի նկատմամբ,
ազատ տարածության հարաբերակցությունը ծավալի նկատմամբ,
ջրի գոլորշիների կամ թթվածնի համար թափանցելիության աստիճանը՝ միավոր դեղաձևի հաշվարկով,
անվանական ծավալը:
Բավարար հիմնավորման դեպքում եզրային տարբերակների ընտրությունը (բրեքեթինգը) թույլատրվում է տարբեր եղանակներով խցանափակված միևնույն կոնտեյների համար: Հիմնավորում կարելի է համարել եզրային տարբերակների ընտրության (բրեքեթինգի) օգտագործմամբ հետազոտության մեջ ներառված «կոնտեյներ-խցանափակիչ» համակարգերի թափանցելիության հարաբերական աստիճանի վերլուծությունը:
8. Պլան կազմելու հետ կապված հարցերը և հնարավոր ռիսկերը
193. Եթե հետազոտություններն սկսելուց հետո գործոնի եզրային տարբերակներից մեկով դեղապատրաստուկն այլևս չի պլանավորվում շրջանառության մեջ դնել շուկայում, ապա հետազոտությունը թույլատրվում է շարունակել, որպեսզի հիմնավորվի գործոնի միջանկյալ տարբերակներով դեղապատրաստուկի կայունությունը: Ընդ որում, հետգրանցումային փուլում անհրաժեշտ է ստանձնել գործոնի եզրային տարբերակներով դեղապատրաստուկի կայունության հետազոտությունները շարունակելու պարտավորություն:
194. Եզրային տարբերակների ընտրության (բրեքեթինգի) օգտագործմամբ հետազոտությունն սկսելուց առաջ անհրաժեշտ է գնահատել դրա ազդեցությունը մինչև կրկնակի հետազոտություններն ընկած ժամանակահատվածի ու պիտանիության ժամկետի վրա: Եթե գործոնի եզրային տարբերակներով դեղապատրաստուկի կայունությունը տարբերվում է, ապա գործոնի միջանկյալ տարբերակներով դեղապատրաստուկները համարվում են ոչ ավելի կայուն, քան գործոնի եզրային տարբերակով ամենաանկայուն դեղապատրաստուկը (այսինքն` գործոնի միջանկյալ տարբերակներով դեղապատրաստուկի պիտանիության ժամկետը չպետք է գերազանցի գործոնի եզրային տարբերակով ամենաանկայուն դեղապատրաստուկի պիտանիության ժամկետը):
9. Պլանի օրինակը
195. 18-րդ աղյուսակում բերված է եզրային տարբերակների ընտրության (բրեքեթինգի) կիրառմամբ հետազոտության պլանի օրինակը: Այն հիմնվում է 3 դեղաչափերով և կոնտեյներների տարողունակության 3 տարբերակներով ներկայացված դեղապատրաստուկի վրա: Դիտարկվող օրինակում անհրաժեշտ է հաստատել, որ բարձր խտությամբ պոլիէթիլենից 15 և 500 մլ ծավալներով կոնտեյներների տարողունակության տարբերակներն իսկապես եզրային տարբերակներ են: Գործոնների ընտրված յուրաքանչյուր համակցության սերիաներն անհրաժեշտ է հետազոտել բոլոր ժամանակային կետերում (ինչպես և ամբողջական պլանի դեպքում):
Աղյուսակ 18
Եզրային տարբերակների ընտրության (բրեքեթինգի) կիրառմամբ հետազոտության պլանի օրինակ
|
Դեղաչափը (դեղագործական բաղադրամասի պարունակությունը) (մգ) |
50 |
75 |
100 | |||||||
|
Սերիան |
1 |
2 |
3 |
1 |
2 |
3 |
1 |
2 |
3 | |
|
Կոնտեյների չափը (մլ) |
15 մլ |
Т |
Т |
Т |
- |
- |
- |
Т |
Т |
Т |
|
100 մլ |
- |
- |
- |
- |
- |
- |
- |
- |
- | |
|
500 մլ |
Т |
Т |
Т |
- |
- |
- |
Т |
Т |
Т | |
Ծանոթագրություն. T-ն հետազոտվող փորձանմուշն է:
10. Մատրիցային պլանավորման (մատրիցային մեթոդի) կիրառմամբ հետազոտությունները
196. Մատրիցային պլանավորումը (մատրիցային մեթոդը) կայունության հետազոտության պլանի մշակում է, որի դեպքում ժամանակի որոշակի պահի գործոնների բոլոր համակցությունների փորձանմուշների ընդհանուր թվից հետազոտությունների է ենթարկվում միայն մի ենթախումբ: Ժամանակի հերթական պահի հետազոտվում է գործոնների բոլոր համակցությունների փորձանմուշների մեկ այլ ենթախումբ: Մատրիցային պլանավորումը ենթադրում է, որ հետազոտվող փորձանմուշների յուրաքանչյուր ենթախմբի կայունությունն արտացոլում է ժամանակի տվյալ պահին բոլոր փորձանմուշների կայունությունը: Միևնույն դեղապատրաստուկի փորձանմուշների տարբերությունների շարքին են դասվում, օրինակ, տարբեր սերիաների, տարբեր դեղաչափերի, «կոնտեյներ-խցանափակիչ» միևնույն համակարգի տարբեր տարողությունների և մի շարք դեպքերում՝ «կոնտեյներ-խցանափակիչ» տարբեր համակարգերի շրջանակը:
Եթե երկրորդային (սպառողական) փաթեթվածքի համակարգը նպաստում է դեղապատրաստուկի կայունությանը, ապա մատրիցային պլանավորումը կարող է կիրառվել այդ համակարգի նկատմամբ:
Պահպանման յուրաքանչյուր պայման անհրաժեշտ է ուսումնասիրել առանձին մատրիցային պլանավորմամբ: Մատրիցային պլանավորումը չպետք է կիրառվի հետազոտվող տարբեր ցուցանիշների միջև:
Դրա հետ մեկտեղ բավարար հիմնավորման դեպքում հետազոտվող տարբեր ցուցանիշների նկատմամբ թույլատրվում է այլընտրանքային մեթոդների օգտագործում:
11. Հետազոտվող գործոնները
197. Մատրիցային պլանավորման կիրառումը թույլատրվում է բաղադրությամբ նույնական կամ մոտ մի քանի դեղաչափերի համար:
Որպես օրինակ կարելի է նշել`
իրենց` միևնույն բաղադրությունն ունեցող, պարունակության զանգվածով տարբերվող` տարբեր դեղաչափերով դեղապատիճները,
ելակետային հատիկանյութի զանգվածով տարբերվող` տարբեր դեղաչափերով հաբերը,
բաղադրությամբ աննշան տարբերվող (օրինակ` օգտագործվող ներկանյութերի կամ բուրավետիչների հաշվին)` ներքին ընդունման համար նախատեսված տարբեր դեղաչափերով լուծույթները:
Այլ հետազոտվող գործոնների օրինակներ, որոնց համար թույլատրվում է մատրիցային պլանավորում, միևնույն եղանակով միևնույն սարքավորման վրա արտադրված սերիաներն են և «կոնտեյներ-խցանափակիչ» միևնույն համակարգի դեպքում կոնտեյներների տարողունակության տարբերակները և (կամ) անվանական ծավալները:
Հիմնավորման դեպքում մատրիցային պլանավորում թույլատրվում է մեկը մյուսի նկատմամբ դեղագործական բաղադրամասի և օժանդակ նյութերի պարունակության փոփոխությամբ տարբերվող մի քանի դեղաչափերի հետազոտության համար` տարբեր օժանդակ նյութերի կամ «կոնտեյներ-խցանափակիչ» համակարգերի դեպքում: Հիմնավորումը, որպես կանոն, հաստատող տվյալներն են: Օրինակ` տարբեր խցանափակիչների կամ «կոնտեյներ-խցանափակիչ» համակարգերի համար մատրիցային պլանավորում թույլատրվում է խոնավության (գոլորշու) փոխանցման հարաբերական արագության կամ լույսից նույնատիպ պաշտպանության մասին տվյալների առկայության դեպքում: Որպես այլընտրանք թույլատրվում է ներկայացնել տվյալներ, որոնցով կհաստատվի, որ թթվածինը, խոնավությունը և լույսը դեղապատրաստուկի վրա ազդեցություն չեն թողնում:
12. Պլան կազմելը
198. Մատրիցային պլանավորումը պետք է առավելագույնս հավասարակշռված լինի այնպես, որ գործոնների յուրաքանչյուր համակցություն մինչև գրանցման դոսյեն ներկայացնելը հետազոտության անհրաժեշտ ժամկետի ընթացքում և վերջին ժամանակային կետում հետազոտվի հավասարապես: Դրա հետ մեկտեղ ամբողջական հետազոտություններ անցկացնելու մասին առաջարկությունը հաշվի առնելով` պլանում, որում ժամանակային կետերը ներառված են մատրիցայի մեջ, ամբողջական հավասարակշռության հասնելը դժվար կլինի:
Մատրիցայի մեջ ներառված ժամանակային կետերով պլանում գործոնների ընտրված բոլոր համակցություններն անհրաժեշտ է հետազոտել առաջին և վերջին ժամանակային կետերում, իսկ միջանկյալ ժամանակային կետերում հետազոտության ենթակա կլինեն միայն որոշակի համակցություններ: Եթե մինչև գրանցումը պիտանիության առաջարկվող ժամկետի համար երկարաժամկետ հետազոտությունների ամբողջական տվյալները բացակայում են, ապա սերիաների, դեղաչափերի բոլոր ընտրված համակցությունները, կոնտեյներների տարողունակության և անվանական ծավալների տարբերակներն անհրաժեշտ է վերլուծել հետազոտությունների 12 ամիսը լրանալուց հետո կամ վերջին ժամանակային կետում` նախքան գրանցման դոսյեն ներկայացնելը: Ընտրված յուրաքանչյուր համակցության համար պետք է լրացուցիչ հասանելի լինեն հետազոտության առաջին 12 ամիսների ընթացքում առնվազն 3 ժամանակային կետերի (ներառյալ սկզբնական ժամանակային կետը) մասին տվյալներ: Մատրիցային պլանավորման դեպքում արագացված և միջանկյալ հետազոտությունների ժամանակ անհրաժեշտ է համոզվել, որ գործոնների ընտրված բոլոր համակցությունների վերլուծությունը կատարվել է առնվազն 3 ժամանակային կետերում` առաջինն ու վերջինը ներառյալ:
Եթե դեղաչափերից մեկում կամ կոնտեյների տարողունակության մեկ տարբերակում և (կամ) անվանական ծավալներից մեկում, որոնց համար կիրառվում է մատրիցային պլանավորումը, դեղապատրաստուկն այլևս չի նախատեսվում շուկայում շրջանառության մեջ դնել, դրա կայունության հետազոտությունը թույլատրվում է շարունակել, որպեսզի հիմնավորվի դեղապատրաստուկի կայունությունն այլ դեղաչափերում, կոնտեյների տարողունակության այլ տարբերակներով և (կամ) պլանի անվանական ծավալներով:
13. Պլանների օրինակները
199. 19-րդ և 20-րդ աղյուսակներում ներկայացված են 2 դեղաչափերի (Տ1 և Տ2) համար ժամանակային կետերի մատրիցային պլանավորման օրինակներ: «Կիսով չափ կրճատում» և «մեկ երրորդով կրճատում» հասկացություններով նշվում է ամբողջական պլանի նկատմամբ կրճատման աստիճանը: Օրինակ` կիսով չափ կրճատման դեպքում ամբողջական պլանից հանվում է յուրաքանչյուր 2-րդ ժամանակային կետը, մեկ երրորդով կրճատման դեպքում` յուրաքանչյուր երրորդը: Սույն պահանջների 198-րդ կետում նշված որոշ ժամանակային կետերում գործոնների բոլոր համակցությունների ամբողջական հետազոտության արդյունքում 19-րդ և 20-րդ աղյուսակներում ներկայացված օրինակներում կրճատումների մեծությունը կեսից և մեկ երրորդից պակաս է: Նշված օրինակները նախատեսում են ամբողջական հետազոտություն առաջին և վերջին կետերում և 12 ամսվան համապատասխանող կետում: Այս առնչությամբ հանրագումարային կրճատումը համապատասխանաբար կեսից (15/48, ոչ թե 24/48) և մեկ երրորդից (10/48, ոչ թե 16/48) պակաս է:
Աղյուսակ 19
Դեղաչափի 2 արժեքներով դեղապատրաստուկի համար հսկողության կետերի մատրիցային պլանավորման օրինակ (կիսով չափ կրճատում)
|
Հսկողության կետը (ամիսներ) |
0 |
3 |
6 |
9 |
12 |
18 |
24 |
36 | ||
|
Դեղաչափը |
Տ1 |
սերիա 1 |
Т |
Т |
- |
Т |
Т |
- |
Т |
Т |
|
սերիա 2 |
Т |
Т |
- |
Т |
Т |
Т |
- |
Т | ||
|
սերիա 3 |
Т |
- |
Т |
- |
Т |
Т |
- |
Т | ||
|
Տ2 |
սերիա 1 |
Т |
- |
Т |
- |
Т |
- |
Т |
Т | |
|
սերիա 2 |
Т |
Т |
- |
т |
Т |
Т |
- |
Т | ||
|
սերիա 3 |
Т |
- |
Т |
- |
Т |
- |
Т |
Т | ||
Ծանոթագրություն. T-ն հետազոտվող փորձանմուշն է:
Աղյուսակ 20
|
Հսկողության կետը (ամիսներ) |
0 |
3 |
6 |
9 |
12 |
18 |
24 |
36 | ||
|
Դեղաչափը |
Տ1 |
սերիա 1 |
Т |
Т |
- |
Т |
Т |
- |
Т |
Т |
|
սերիա 2 |
Т |
Т |
Т |
- |
Т |
Т |
- |
Т | ||
|
սերիա 3 |
Т |
- |
Т |
Т |
Т |
Т |
Т |
Т | ||
|
Տ2 |
սերիա 1 |
Т |
- |
Т |
Т |
Т |
Т |
Т |
Т | |
|
սերիա 2 |
Т |
Т |
- |
Т |
Т |
- |
Т |
Т | ||
|
սերիա 3 |
Т |
Т |
Т |
- |
Т |
Т |
- |
Т | ||
Դեղաչափի 2 արժեքներով դեղապատրաստուկի համար հսկողության կետերի մատրիցային պլանավորման օրինակ (մեկ երրորդով կրճատում)
Ծանոթագրություն. T-ն հետազոտվող փորձանմուշն է:
21-րդ և 22-րդ աղյուսակներում բերված են 3 դեղաչափերով և կոնտեյների տարողունակության 3 տարբերակներով դեղապատրաստուկի համար մատրիցային պլանավորման կիրառմամբ պլանների լրացուցիչ օրինակներ:
21-րդ աղյուսակում ներկայացված է մատրիցային պլանավորման պլանը` կախված ժամանակային կետերից, իսկ 22-րդ աղյուսակում` կախված ժամանակային կետերից և գործոններից:
21-րդ աղյուսակում հետազոտության ենթակա են սերիայի, դեղաչափի և կոնտեյների տարողունակության բոլոր համակցությունները, 22-րդ աղյուսակում որոշ համակցություններ չեն հետազոտվում:
Աղյուսակ 21
|
Դեղաչափը |
Տ1 |
Տ2 |
S3 | ||||||
|
Կոնտեյների տարողունակությունը |
А |
В |
С |
А |
В |
С |
А |
В |
С |
|
Սերիա 1 |
Т1 |
Т2 |
Т3 |
Т2 |
Т3 |
Т1 |
Т3 |
Т1 |
Т2 |
|
Սերիա 2 |
Т2 |
Т3 |
Т1 |
Т3 |
Т1 |
Т2 |
Т1 |
Т2 |
Т3 |
|
Սերիա 3 |
Т3 |
Т1 |
Т2 |
Т1 |
Т2 |
Т3 |
Т2 |
Т3 |
Т1 |
3 դեղաչափերով դեղապատրաստուկի համար հսկողության կետերի մատրիցային պլանավորման օրինակ (ըստ ժամանակային կետերի)
Ծանոթագրություններ.
S1-ը, Տ2-ը, S3-ը տարբեր դեղաչափեր են,
А-ն, В-ն, С-ն կոնտեյների տարբեր տարողունակություններ են,
T-ն հետազոտվող փորձանմուշն է,
T1-ը, Т2-ը, ТЗ-ը հսկողության կետերն են, որտեղ`
|
Հսկողության կետերը (ամիսներ) |
0 |
3 |
6 |
9 |
12 |
18 |
24 |
36 |
|
Т1 |
Т |
- |
Т |
Т |
Т |
Т |
Т |
Т |
|
Т2 |
Т |
Т |
- |
Т |
Т |
- |
Т |
Т |
|
Т3 |
Т |
Т |
Т |
- |
Т |
Т |
- |
Т |
Աղյուսակ 22
|
Դեղաչափը |
S1 |
S2 |
S3 | ||||||
|
Կոնտեյների տարողունակությունը |
А |
В |
С |
А |
В |
С |
А |
В |
С |
|
Սերիա 1 |
Т1 |
Т2 |
- |
Т2 |
- |
Т1 |
- |
Т1 |
Т2 |
|
Սերիա 2 |
- |
ТЗ |
Т1 |
ТЗ |
Т1 |
- |
Т1 |
- |
ТЗ |
|
Սերիա 3 |
ТЗ |
- |
Т2 |
- |
Т2 |
ТЗ |
Т2 |
ТЗ |
|
3 դեղաչափերով դեղապատրաստուկի համար հսկողության կետերի մատրիցային պլանավորման օրինակ (ըստ ժամանակային կետերի և տարողունակության գործոնի)
Ծանոթագրություն.
S1-ը, Տ2-ը, S3-ը տարբեր դեղաչափեր են,
А-ն, В-ն, С-ն կոնտեյների տարբեր տարողունակություններ են,
T-ն հետազոտվող փորձանմուշն է,
T1-ը, Т2-ը, ТЗ-ը հսկողության կետերն են, որտեղ`
|
Հսկողության կետը (ամիսներ) |
0 |
3 |
6 |
9 |
12 |
18 |
24 |
36 |
|
Т1 |
Т |
- |
Т |
Т |
Т |
Т |
Т |
Т |
|
Т2 |
Т |
Т |
- |
Т |
Т |
- |
Т |
Т |
|
ТЗ |
Т |
Т |
Т |
- |
Т |
Т |
- |
Т |
14. Մատրիցային պլանավորման կիրառելիությունը և հետազոտությունների կրճատման աստիճանը
200. Մատրիցային պլանավորման դեպքում անհրաժեշտ է հաշվի առնել նաև`
տվյալների փոփոխականությունը,
դեղապատրաստուկի ակնկալվող կայունությունը,
հիմնավորող տվյալների առկայությունը,
պատրաստուկի 1 գործոնի շրջանակներում կամ գործոնների միջև կայունության տարբերությունները,
հետազոտության մեջ գործոնների համակցությունների թիվը:
Մատրիցային պլանավորումը կիրառելի է այն դեպքում, երբ կայունությունը լրացուցիչ հաստատող տվյալները վկայում են դեղապատրաստուկի կանխատեսվող կայունության մասին:
Կայունությունը լրացուցիչ հաստատող տվյալների թվին են դասվում`
փորձարարական ճանապարհով սինթեզի միջոցով ստացված դեղագործական բաղադրամասի սերիաների, շրջանառության մեջ դնելու համար չնախատեսված նյութերի, հետազոտվող դեղապատրաստուկների փոքրամասշտաբ սերիաների, բաղադրությամբ նման դեղապատրաստուկների և կոնտեյներներում խցանափակված` շուկայում շրջանառության մեջ դրվող դեղապատրաստուկներից տարբերվող դեղապատրաստուկների կայունության մասին տվյալները,
կոնտեյներների հետազոտությունների արդյունքների մասին տվյալները,
այլ գիտական հիմնավորումներ:
Մատրիցային պլանավորումը հնարավոր է այն դեպքում, երբ կայունությունը լրացուցիչ հաստատող տվյալները վկայում են աննշան փոփոխականության մասին (փոփոխակման գործակիցը 5 %-ից ցածր է): Մինչդեռ եթե այդ տվյալները միջին փոփոխականություն են ցույց տալիս (փոփոխակման գործակիցը 5 %-ից 10 % է), մատրիցային պլանավորումը պետք է վիճակագրորեն հիմնավորված լինի: Եթե այդ տվյալները վկայում են զգալի փոփոխականության մասին (փոփոխակման գործակիցը 10 %-ից բարձր է), մատրիցային պլանավորումը կիրառելի չէ:
Վիճակագրական հիմնավորումը կարող է հիմնվել առաջարկվող մատրիցային պլանավորման` ըստ դեգրադացման աստիճանի գործոնների միջև տարբերությունները հայտնաբերելու ունակության գնահատման կամ պիտանիության ժամկետը որոշելու ճշգրտության գնահատման վրա:
Եթե մատրիցային պլանավորումը համարվում է թույլատրելի, ամբողջական պլանի առնչությամբ կրճատման աստիճանը կախված է գնահատման ենթակա գործոնների համակցությունների թվից: Ինչքան շատ են գործոններն ու մեկ գործոնի տարբերակները, այնքան շատ կրճատման կարելի է հասնել: Դրա հետ մեկտեղ բոլոր կրճատ պլանները պետք է ունակ լինեն հավաստի կերպով կանխատեսելու դեղապատրաստուկի պիտանիության ժամկետը:
15. Հնարավոր ռիսկը
201. Ստացվող տվյալների փոքրաթիվ լինելու հետևանքով ժամանակային կետեր չհանդիսացող գործոնների մատրիցային պլանավորումը պիտանիության ժամկետի պակաս ճշգրիտ գնահատական է տալիս, իսկ պիտանիության ժամկետն ինքնին, պարզվում է՝ ավելի կարճ է, քան համապատասխան ամբողջական պլանի դեպքում: Այդպիսի մատրիցային պլանավորումը կարող է բավականաչափ ճշգրիտ չլինել գլխավոր էֆեկտները կամ փոխազդեցության էֆեկտները հայտնաբերելու համար, ինչը հանգեցնում է պիտանիության ժամկետի գնահատման ժամանակ տարբեր գործոնների մասին տվյալների ոչ ճիշտ միավորման: Եթե գործոնների հետազոտվող համակցությունների թվի կրճատումը պահանջվածից ավելին է, իսկ պիտանիության ժամկետը որոշելու համար գործոնների հետազոտվող համակցությունների տվյալները միավորման ենթակա չեն, ապա գործոնների չհետազոտված համակցությունների պիտանիության ժամկետները գնահատելը կարող է անհնար լինել:
Միայն ժամանակային կետերի մատրիցային պլանավորման կիրառումը հաճախ ամբողջական պլանի հետ համադրելի ունակություն ունի հայտնաբերել գործոնների փոփոխման աստիճանների տարբերությունները և որոշել պիտանիության ժամկետը: Այս հատկությունը ձեռք է բերվում հետազոտվող արտադրանքի դեգրադացման գործընթացի ենթադրյալ գծայնության հաշվին, ինչպես նաև գրանցման դոսյեն ներկայացնելուց առաջ առաջին և վերջին ժամանակային կետերում գործոնների բոլոր համակցությունների ամբողջական հետազոտության արդյունքում:
16. Տվյալների գնահատումը
202. Կրճատ պլանով հետազոտությունների արդյունքում ստացված` կայունության մասին տվյալները հարկ է մշակել այնպես, ինչպես և սույն պահանջների IX բաժնին համապատասխան ամբողջական հետազոտությունների արդյունքում ստացված` կայունության մասին տվյալները:
IX. Կայունության մասին տվյալների գնահատումը
1. Ընդհանուր տեղեկություններ
203. Սույն բաժնում ցուցումներ են տրվում սույն պահանջների III–VIII բաժիններին համապատասխան ստացված` կայունության մասին տվյալների օգտագործման վերաբերյալ` գրանցման դոսյեում ներկայացվող` մինչև կայուն դեղագործական բաղադրամասի կրկնակի հետազոտություններն ընկած ժամանակահատվածի կամ պակաս կայուն դեղագործական բաղադրամասի կամ դեղապատրաստուկի պիտանիության ժամկետի սահմանման համար:
Սույն բաժնում նկարագրված է, թե երբ և ինչպես կարելի է արտարկում կիրառել` առաջարկելու համար մինչև կայուն դեղագործական բաղադրամասի կրկնակի հետազոտություններն ընկած այնպիսի ժամանակահատված կամ պակաս կայուն դեղագործական բաղադրամասի կամ դեղապատրաստուկի պիտանիության այնպիսի ժամկետ, որը գերազանցում է կայունության երկարաժամկետ հետազոտությունների առկա տվյալներն ընդգրկող ժամանակահատվածը:
Սույն պահանջների 39-46-րդ և 85-92-րդ կետերում շարադրված` կայունության մասին տվյալների գնահատմանն ու վիճակագրական վերլուծությանը ներկայացվող պահանջները բնույթով հակիրճ են և սահմանափակ՝ ըստ կիրառման ոլորտի: Այս կետերում, օրինակ, նշված է, որ մինչև կրկնակի հետազոտություններն ընկած ժամանակահատվածի կամ պիտանիության ժամկետի սահմանման համար կայունության մասին քանակական տվյալների վերլուծության հնարավոր մոտեցում է ռեգրեսիոն վերլուծությունը, և հարկավոր է վիճակագրական վերլուծություն կատարել 0,25-ին հավասար նշանակալիության մակարդակի օգտագործմամբ տարբեր սերիաների համար տվյալների միավորման հնարավորությունը որոշելու համար (եթե այլ բան հիմնավորված չէ): Մինչդեռ այս կետերը բավականաչափ մանրամասն տեղեկատվություն չեն պարունակում և չեն ընդգրկում այն իրավիճակները, երբ ամբողջական կամ կրճատ պլանով հետազոտությունն անցկացվում է բազմաթիվ գործոնների ընդգրկմամբ:
Սույն բաժնի դրույթները լրացնում են սույն պահանջների III, IV, VI և VII բաժիններում բերված ցուցումները և կիրառելի են կայունության մասին այն տվյալների գնահատման նկատմամբ, որոնք նոր դեղագործական բաղադրամասերի և համապատասխան դեղապատրաստուկների համար պետք է ներկայացված լինեն գրանցման դոսյեում: Սույն բաժնում պարունակվում են շրջակա միջավայրի սովորական պայմաններում պահելու համար նախատեսված՝ մինչև կայուն դեղագործական բաղադրամասերի կրկնակի հետազոտություններն ընկած ժամանակահատվածների և դեղապատրաստուկների պիտանիության ժամկետների սահմանման ցուցումներ: Պահպանման պայմանները նշելիս պատրաստուկի մասին տեղեկատվության մեջ չի կարելի օգտագործել այնպիսի եզրույթներ, ինչպիսիք են «շրջակա միջավայրի պայմաններ»-ը կամ «սենյակային ջերմաստիճան»-ը:
Սույն բաժնի դրույթները կիրառելի են կայունության այն հետազոտությունների նկատմամբ, որոնք անցկացվում են մեկ կամ մի քանի գործոններով պլանով, ինչպես նաև ամբողջական կամ կրճատ պլանով անցկացվող հետազոտությունների նկատմամբ:
Ընդունելիության չափորոշիչների ընտրության և հիմնավորման մասին տեղեկատվություն ստանալու համար հարկ է անդրադառնալ անդամ պետությունների համապատասխան նորմատիվ տեխնիկական փաստաթղթերին, իսկ ամբողջական կամ կրճատ պլանով հետազոտություններ անցկացնելու մասին տվյալներ ստանալու համար` սույն պահանջների VIII բաժնին:
2. Ընդհանուր դրույթները
204. Կայունության հետազոտությունների պլանավորումն ու անցկացումը պետք է համապատասխանեն սույն պահանջների III, IV, VI և VII բաժիններին: Այս հետազոտությունների նպատակն է դեղագործական բաղադրամասի կամ դեղապատրաստուկի առնվազն 3 սերիաների հետազոտությունների հիման վրա սահմանել բոլոր այն սերիաների համար կիրառելի` մինչև կրկնակի հետազոտություններն ընկած ժամանակահատվածը կամ պիտանիության ժամկետը, որոնք արդյունքում արտադրվելու և փաթեթավորվելու են միատեսակ պայմաններում, ինչպես նաև պատրաստուկի մասին տեղեկատվության կազմում ձևավորել նույնպիսի պայմաններում արտադրված և փաթեթավորված բոլոր հետագա սերիաների պահպանման ցուցումներ: Առանձին սերիաների փոփոխականության աստիճանն ապահովում է վստահությունն այն բանին, որ հետագայում արտադրված արդյունաբերական սերիաները կհամապատասխանեն մինչև կրկնակի հետազոտություններն ընկած տրված ժամանակահատվածի կամ պիտանիության ժամկետի ընթացքում ընդունելիության չափորոշիչներին:
205. Թեև ակնկալվում են որոշ արտադրական և վերլուծական փոփոխակումներ, դեղապատրաստուկը պետք է այնպես արտադրվի, որ դեղապատրաստուկի սերիայի բացթողման ժամանակ ապահովվի հայտագրված դեղագործական բաղադրամասի 100-տոկոսանոց պարունակությունը: Եթե դեղապատրաստուկի սերիայի բացթողման ժամանակ գրանցման դոսյեում ներառվող տվյալներն ստանալու համար օգտագործված սերիաներում դեղագործական բաղադրամասի պարունակությունը գերազանցում է հայտագրվածի 100 տոկոսը (հաշվի առնելով արտադրական և վերլուծական փոփոխակումները), ապա գրանցման դոսյեում սկզբնապես հայտագրված պիտանիության ժամկետը թույլատրվում է երկարաձգել: Եթե դեղապատրաստուկի սերիայի բացթողման ժամանակ դրանում դեղագործական բաղադրամասի պարունակությունը հայտագրվածի 100 տոկոսից պակաս է, ապա մինչև առաջարկվող պիտանիության ժամկետի ավարտը պարունակությունը կարող է ընդունելիության ամենացածր չափորոշչից նվազեցվել:
206. Կայունություն մասին տվյալներ ներկայացնելիս և վերլուծելիս անհրաժեշտ է համակարգային մոտեցում որդեգրել: Կայունության մասին տվյալները պետք է համապատասխան դեպքերում ներառեն ֆիզիկական, քիմիական, կենսաբանական և մանրէաբանական հետազոտությունների արդյունքները, այդ թվում` դեղաձևի որակի որոշակի ցուցանիշների վերաբերյալ (օրինակ` ներքին ընդունման համար նախատեսված պինդ դեղաձևերի լուծման արագություն): Անհրաժեշտ է գնահատել նյութի հավասարակշռության ճշտությունը և ուսումնասիրել այն գործոնները, որոնք կարող են հանգեցնել նյութի հավասարակշռության ակնհայտ նվազեցման` ներառյալ, օրինակ, դեգրադացման մեխանիզմները, կայունությունը որոշելու ունակությունը և վերլուծական մեթոդիկաներին բնորոշ փոփոխականությունը:
207. Միագործոն և բազմագործոն հետազոտությունների, ինչպես նաև ամբողջական և կրճատ պլանով հետազոտությունների կայունության մասին տվյալների գնահատման բազային հասկացությունները միատեսակ են: Որակի այն կրիտիկական ցուցանիշների հայտնաբերման համար, որոնք ամենայն հավանականությամբ կազդեն դեղագործական բաղադրամասի և դեղապատրաստուկի որակի և ֆունկցիոնալ բնութագրերի վրա, անհրաժեշտ է գնահատել կայունության ձևայնացված հետազոտությունների արդյունքները և համապատասխան դեպքերում լրացուցիչ տվյալները: Որակի յուրաքանչյուր ցուցանիշ անհրաժեշտ է գնահատել առանձին, իսկ այնուհետև մինչև կրկնակի հետազոտություններն ընկած ժամանակահատվածի և պիտանիության ժամկետի որոշման համար կատարել արդյունքների ընդհանրացված գնահատում: Մինչև կրկնակի հետազոտություններն ընկած ժամանակահատվածը և պիտանիության ժամկետը չպետք է գերազանցեն որակի առանձին ցուցանիշի՝ մինչև կրկնակի հետազոտություններն ընկած ժամանակահատվածը և պիտանիության ժամկետը:
208. Թիվ 6 հավելվածի համաձայն բլոկ-սխեմայում սահմանված է կայունության մասին տվյալների գնահատման փուլային մոտեցումը, ինչպես նաև նշված է` երբ և ինչքանով կարելի է արտարկում կիրառել` մինչև կրկնակի հետազոտություններն ընկած առաջարկվող ժամանակահատվածը կամ պիտանիության ժամկետը սահմանելու համար: Սույն պահանջների 214-224-րդ կետերում շարադրված են`
ամբողջական և կրճատ պլաններով բազմագործոն հետազոտության արդյունքներով ստացված` հետազոտվող համապատասխան քանակական ցուցանիշներով երկարաժամկետ հետազոտությունների տվյալների վերլուծության եղանակը.
մինչև կրկնակի հետազոտություններն ընկած ժամանակահատվածը կամ պիտանիության ժամկետը գնահատելու համար ռեգրեսիոն վերլուծության օգտագործման եղանակի մասին տեղեկատվությունը.
տարբեր սերիաների կամ այլ գործոնների համար ստացված տվյալները միավորելու հնարավորությունը որոշելու համար վիճակագրական հաշվարկների օրինակներ:
Թույլատրվում է օգտագործել գիտական գրականության մեջ շարադրված վիճակագրական մոտեցումներ և վերլուծության մեթոդներ:
209. Երկարաժամկետ պահպանման դեպքում դեղագործական բաղադրամասի և դեղապատրաստուկի որակի որոշակի քանակական քիմիական ցուցանիշներ (օրինակ` քանակական որոշումը, դեգրադացման արգասիքները, կոնսերվանտի պարունակությունը) զրոյական կարգի կինետիկա ունեն: Այս առնչությամբ որակի այդ ցուցանիշների մասին տվյալները ենթակա են սույն պահանջների թիվ 6 հավելվածով նախատեսված վիճակագրական վերլուծությանը` ներառյալ գծային ռեգրեսիան և միավորելիության թեստը: Թեև որակի մյուս քանակական ցուցանիշների (օրինակ` pH, լուծում) կինետիկան, որպես կանոն, հայտնի չէ, թույլատրվում է օգտագործել նույն վիճակագրական մեթոդները, եթե դրանք կիրառելի են:
210. Սույն բաժնում վիճակագրական մոտեցումների վերաբերյալ ցուցումների առկայությունը չի նշանակում, որ վիճակագրական վերլուծության օգտագործումը գերադասելի է, եթե կարելի է հիմնավորել, որ այն անհրաժեշտ չէ: Մինչդեռ որոշ դեպքերում վիճակագրական վերլուծությունը կարող է օգտակար լինել արտարկման օգնությամբ ստացված` մինչև կրկնակի հետազոտություններն ընկած ժամանակահատվածների կամ պիտանիության ժամկետների հաստատման համար: Այն կարող է պահանջվել նաև մինչև կրկնակի հետազոտություններն ընկած առաջարկվող ժամանակահատվածների կամ պիտանիության ժամկետների հաստատման համար և այլ դեպքերում:
3. Տվյալները ներկայացնելը
211. Որակի ցուցանիշների մասին տվյալներն անհրաժեշտ է ներկայացնել վերլուծության և փորձաքննության համար պիտանի ձևաչափով (օրինակ` աղյուսակների, գծապատկերների, տեքստային նկարագրության տեսքով), ստացված տվյալների գնահատումն անհրաժեշտ է ներառել գրանցման դոսյեում: Բոլոր ժամանակային կետերում որակի քանակական ցուցանիշների արժեքներն անհրաժեշտ է ներկայացնել չափումների համաձայն (օրինակ` պարունակությունը հայտարարագրվածի տոկոսներով): Եթե կատարվել է վիճակագրական վերլուծություն, անհրաժեշտ է նկարագրել օգտագործված ընթացակարգերը և մոդելի հիմքում ընկած ենթադրությունները և հիմնավորել դրանք: Անհրաժեշտ է ներկայացնել վիճակագրական վերլուծության արդյունքների ռեզյումեն աղյուսակների տեսքով և (կամ) ներկայացնել երկարաժամկետ հետազոտությունների տվյալները գրաֆիկական տեսքով:
4. Արտարկումը
212. Մինչև կրկնակի հետազոտություններն ընկած ժամանակահատվածը կամ պիտանիության ժամկետը երկարաժամկետ հետազոտությունների տվյալներում նշվածից ավելացնելու նպատակներով թույլատրվում է գրանցման դոսյեում իրականացնել արտարկում, հատկապես եթե արագացված պահպանման դեպքում զգալի փոփոխություններ չեն նկատվել: Կայունության մասին տվյալների արտարկման թույլատրելիությունը կախված է փոփոխությունների մեխանիզմների մասին գիտելիքների ծավալից, ընտրված մաթեմատիկական մոդելի հետ տվյալների համաձայնեցվածության աստիճանից և լրացուցիչ նշանակալի տվյալների առկայությունից: Արտարկումն անհրաժեշտ է իրականացնել այնպես, որ մինչև կրկնակի հետազոտություններն ընկած՝ ավելացված ժամանակահատվածը կամ պիտանիության ժամկետը վավերական լինի հետագա այն սերիաների համար, որոնց հետազոտության արդյունքները մոտ են դեղապատրաստուկի կամ դեղագործական բաղադրամասի սերիայի բացթողման մասնագրի ընդունելիության չափորոշիչներին:
213. Կայունության մասին տվյալների արտարկումը ենթադրում է, որ փոփոխությունների միևնույն բնույթը չի փոխվի նաև երկարաժամկետ հետազոտությունների տվյալներում ընդգրկված ժամանակահատվածն անցնելուց հետո: Արտարկում իրականացնելիս կրիտիկական է փոփոխությունների բնույթի անփոփոխության ճշտությունը: Երկարաժամկետ հետազոտությունների տվյալների հիման վրա ռեգրեսիայի ուղիղ կամ կոր գծելիս այդ տվյալները փոփոխությունների ենթադրյալ բնույթի ճշտության հսկողությունն են: Ստացված ուղղի կամ կորի հետ տվյալների համաձայնության աստիճանի ստուգման համար թույլատրվում է օգտագործել վիճակագրական մեթոդներ: Երկարաժամկետ հետազոտությունների տվյալներով հիմնավորված ժամանակահատվածից դուրս այդպիսի ինքնավերահսկողությունն անհնար է: Այս առնչությամբ արտարկման հիման վրա ստացված` մինչև կրկնակի հետազոտություններն ընկած ժամանակահատվածը կամ պիտանիության ժամկետն անհրաժեշտ է բոլոր դեպքերում հաստատել երկարաժամկետ հետազոտությունների լրացուցիչ տվյալներով` դրանց ստացմանը զուգընթաց: Պետք չէ այն սերիաների արձանագրության մեջ, որոնց մասով պարտավորություններ են վերցվել, ներառել ժամանակային կետը, որը համապատասխանում է արտարկման հիման վրա ստացված` մինչև կրկնակի հետազոտություններն ընկած ժամանակահատվածի կամ պիտանիության ժամկետի ավարտին, եթե դա հատուկ հիմնավորված չէ:
5. Սենյակային ջերմաստիճանում պահպանման ենթակա կայուն դեղագործական բաղադրամասերի՝ մինչև կրկնակի հետազոտություններն ընկած ժամանակահատվածը կամ դեղապատրաստուկների պիտանիության ժամկետը որոշելու դեպքում տվյալների գնահատումը
214. Կայունության ձևայնացված հետազոտությունների ընթացքում ստացված տվյալների համակարգված գնահատումը պետք է կատարել սույն ենթաբաժնում բերված ցուցումներին համապատասխան: Անհրաժեշտ է հետևողականորեն գնահատել որակի յուրաքանչյուր ցուցանիշի կայունության մասին տվյալները: Սենյակային ջերմաստիճանում պահպանման ենթակա դեղագործական բաղադրամասերի և դեղապատրաստուկների գնահատումն սկսվում է արագացված և, եթե կիրառելի է, միջանկյալ հետազոտությունների պայմաններում որոշակի զգալի փոփոխության որոնումից և շարունակվում է երկարաժամկետ հետազոտությունների տվյալների միտումների և փոփոխականության վերլուծության միջոցով: Ներքևում շարադրված պայմանները թույլ են տալիս արտարկում իրականացնել մինչև կրկնակի հետազոտություններն ընկած ժամանակահատվածը և պիտանիության ժամկետը երկարաժամկետ հետազոտությունների տվյալներում նշվածից ավելացնելու նպատակներով:
Սույն պահանջների թիվ 6 հավելվածում բերված է մինչև դեղագործական բաղադրամասերի և դեղապատրաստուկների կրկնակի հետազոտություններն ընկած ժամանակահատվածի վերաբերյալ տվյալների գնահատման ժամանակ որոշումներ կայացնելու և պիտանիության ժամկետը որոշելու սխեման (բացառությամբ սառեցման ենթակա դեղապատրաստուկների):
6. Արագացված հետազոտությունների պայմաններում զգալի փոփոխության բացակայության դեպքում տվյալների գնահատումը
215. Իրավիճակը, որի դեպքում երկարաժամկետ և արագացված հետազոտությունների արդյունքները պետք է ժամանակի ընթացքում փոխվեն, վիճակագրորեն աննշան է, կամ արդյունքները փոխվում են վիճակագրորեն աննշան փոփոխականությամբ կամ առանց փոփոխականության:
Եթե երկարաժամկետ և արագացված հետազոտությունների տվյալները վկայում են ժամանակի ընթացքում որակի ցուցանիշի զգալի փոփոխությունների բացակայության մասին, կամ ընդունելիության չափորոշչի համեմատ փոփոխությունները մեծ չեն, ինչպես նաև եթե բացակայում է փոփոխականությունը կամ այն վիճակագրորեն աննշան է, որակի տվյալ ցուցանիշով դեղագործական բաղադրամասը կամ դեղապատրաստուկը մինչև կրկնակի հետազոտություններն ընկած ժամանակահատվածի կամ պիտանիության ժամկետի ընթացքում տեղավորվում են մասնագրի ընդունելիության չափորոշիչների շրջանակներում: Նման դեպքերում վիճակագրական վերլուծություն, որպես կանոն, չի պահանջվում, սակայն անհրաժեշտ է ներկայացնել դրա բացակայության հիմնավորում: Այդ հիմնավորումների շարքին են դասվում սույն պահանջների III և IV բաժիններում նկարագրված` փոփոխությունների ընթացքի բնույթի վերլուծությունը կամ դրանց բացակայության պատճառները, արագացված հետազոտությունների արդյունքների նշանակալիությունը, նյութի հավասարակշռությունը և (կամ) լրացուցիչ տվյալները: Մինչև կրկնակի հետազոտություններն ընկած ժամանակահատվածը կամ պիտանիության ժամկետն արագացված տվյալներում նշվածից ավելացնելու նպատակներով թույլատրվում է արտարկման իրականացում: Մինչև կրկնակի հետազոտություններն ընկած առաջարկվող ժամանակահատվածը կամ պիտանիության ժամկետը թույլատրվում է ավելացնել 2 անգամից ոչ ավելի, սակայն երկարաժամկետ հետազոտությունների տվյալներում ընդգրկված ժամանակահատվածի համեմատ ոչ ավելի, քան 12 ամսով:
216. Երկարաժամկետ և արագացված տվյալները ժամանակի ընթացքում փոփոխություններ և (կամ) փոփոխականություն են դրսևորում:
Եթե երկարաժամկետ կամ արագացված հետազոտությունների տվյալները վկայում են ժամանակի ընթացքում որակի ցուցանիշի զգալի փոփոխությունների և (կամ) ներգործոնային կամ միջգործոնային փոփոխականության մասին, մինչև կրկնակի հետազոտություններն ընկած ժամանակահատվածը և պիտանիության ժամկետը կարելի է որոշել վիճակագրական վերլուծության միջոցով: Եթե հայտնաբերվում են կայունության տարբերություններ սերիաների, այլ գործոնների (օրինակ` դեղաչափի, կոնտեյների տարողունակության և (կամ) անվանական ծավալի) կամ գործոնների (օրինակ` դեղաչափի, կոնտեյների տարողունակության և (կամ) անվանական ծավալի) համակցությունների միջև, որոնք խոչընդոտում են տվյալների միավորմանը, ապա մինչև կրկնակի հետազոտություններն ընկած առաջարկվող ժամանակահատվածը կամ պիտանիության ժամկետը չպետք է գերազանցի որևէ սերիայի, այլ գործոնի կամ գործոնների համակցության համար սահմանված ամենակարճ ժամանակահատվածը (ժամկետը): Եթե տարբերություններն ակնհայտորեն բացատրվում են որոշակի գործոնով (օրինակ` դեղաչափով), թույլատրվում է որոշակի գործոնի տարբեր տարբերակների (օրինակ` տարբեր դեղաչափերի) համար սահմանել պիտանիության տարբեր ժամկետներ:
217. Անհրաժեշտ է ներկայացնել տարբերությունների պատճառը պարզաբանող վերլուծության արդյունքները և դեղապատրաստուկի համար այդ տարբերությունների ընդհանուր նշանակալիությունը: Թույլատրվում է երկարաժամկետ հետազոտությունների տվյալներում ընդգրկված ժամանակահատվածը գերազանցող արտարկում, մինչդեռ արտարկման աստիճանը կախված կլինի նրանից, թե արդյոք որակի ցուցանիշի մասին երկարաժամկետ հետազոտությունների տվյալները ենթակա են վիճակագրական վերլուծության:
Եթե երկարաժամկետ հետազոտությունների տվյալները վիճակագրական վերլուծության ենթակա չեն, սակայն ներկայացվել են նշանակալի լրացուցիչ տվյալներ, ապա մինչև կրկնակի հետազոտություններն ընկած առաջարկվող ժամանակահատվածը կամ պիտանիության ժամկետը թույլատրվում է ավելացնել 1,5 անգամից ոչ ավելի, սակայն երկարաժամկետ հետազոտությունների տվյալներում ընդգրկված ժամկետի համեմատ ոչ ավելի, քան 6 ամսով: Նշանակալի լրացուցիչ տվյալների շարքին են դասվում մշակման այն սերիաների երկարաժամկետ հետազոտությունների բավարար տվյալները, որոնք բաղադրությամբ մոտ են, արտադրվել են ավելի փոքր մասշտաբով կամ փաթեթավորվել են կայունության հետազոտության համար առաջնային սերիաներում օգտագործված` «կոնտեյներ-խցանափակիչ» համակարգին նման «կոնտեյներ-խցանափակիչ» համակարգի միջոցով:
Եթե երկարաժամկետ հետազոտությունների տվյալները ենթակա են վիճակագրական վերլուծության, սակայն այդպիսի վերլուծություն չի կատարվել, ապա արտարկման աստիճանը համապատասխանում է այն դեպքին, երբ տվյալները վիճակագրական վերլուծության ենթակա չեն: Ընդ որում, եթե կատարվել է վիճակագրական վերլուծություն, ապա մինչև կրկնակի հետազոտություններն ընկած ժամանակահատվածը կամ պիտանիության ժամկետը թույլատրվում է ավելացնել 2 անգամից ոչ ավելի, սակայն երկարաժամկետ հետազոտությունների տվյալներում ընդգրկված ժամանակահատվածի համեմատ ոչ ավելի, քան 12 ամսով, եթե դա հաստատվել է վերլուծության արդյունքներով և նշանակալի լրացուցիչ տվյալներով:
7. Արագացված հետազոտությունների պայմաններում զգալի փոփոխություն դիտվելու դեպքում տվյալների գնահատումը
218. Եթե արագացված հետազոտությունների պայմաններում զգալի փոփոխություն է դիտվում, մինչև կրկնակի հետազոտություններն ընկած ժամանակահատվածը կամ պիտանիության ժամկետը կախված կլինի կայունության միջանկյալ և երկարաժամկետ հետազոտությունների արդյունքներից:
Այլ զգալի փոփոխությունների բացակայության դեպքում արագացված հետազոտություններ անցկացնելիս պահպանման պայմանների հետևյալ ֆիզիկական փոփոխությունները զգալի չեն համարվում և միջանկյալ պայմաններում հետազոտություններ չեն պահանջում`
սուպոզիտորիայի փափկեցումը, որի հալումը նախատեսված է 37°С ջերմաստիճանի պայմաններում, եթե հալման կետը միանշանակ հաստատված է.
ժելատինային թաղանթով պատված 12 միավոր ժելատինային դեղապատիճների կամ հաբերի լուծման ընդունելիության չափորոշիչներին անհամապատասխանությունը, եթե լուծման անհնարինությունը միանշանակ պայմանավորված է սոսնձմամբ:
Եթե արագացված պահպանման դեպքում տեղի է ունենում փափուկ դեղաձևերի բաժանում ֆազերի, անհրաժեշտ է անցկացնել միջանկյալ հետազոտություններ: Այլ զգալի փոփոխությունների բացակայությունը որոշելիս անհրաժեշտ է դիտարկել փոխազդեցության էֆեկտների հնարավորությունը:
219. Եթե միջանկյալ պայմաններում պահպանման արդյունքներով զգալի փոփոխություններ չեն հայտնաբերվում, թույլատրվում է իրականացնել երկարաժամկետ հետազոտությունների տվյալները գերազանցող արտարկում: Ընդ որում, արտարկման աստիճանը կախված կլինի նրանից, թե արդյոք տվյալները ենթակա են վիճակագրական վերլուծության:
Եթե որակի ցուցանիշի երկարաժամկետ հետազոտությունների տվյալները վիճակագրական վերլուծության ենթակա չեն, ապա մինչև կրկնակի հետազոտություններն ընկած առաջարկվող ժամանակահատվածը կամ պիտանիության ժամկետը թույլատրվում է ավելացնել երկարաժամկետ հետազոտությունների տվյալներում ընդգրկված ժամանակահատվածի համեմատ ոչ ավելի, քան 3 ամսով, եթե այն հիմնավորված է նշանակալի լրացուցիչ տվյալներով:
Եթե որակի ցուցանիշի երկարաժամկետ հետազոտությունների տվյալները ենթակա են վիճակագրական վերլուծության, սակայն այդպիսի վերլուծություն չի կատարվել, ապա արտարկման աստիճանը համապատասխանում է այն դեպքին, երբ տվյալները վիճակագրական վերլուծության ենթակա չեն: Եթե վիճակագրական վերլուծություն կատարվել է, ապա մինչև կրկնակի հետազոտություններն ընկած ժամանակահատվածը կամ պիտանիության ժամկետը թույլատրվում է ավելացնել 2 անգամից ոչ ավելի, սակայն երկարաժամկետ հետազոտությունների տվյալներում ընդգրկված ժամանակահատվածի համեմատ ոչ ավելի, քան 6 ամսով, եթե այն հաստատված է վերլուծության արդյունքներով և նշանակալի լրացուցիչ տվյալներով:
220. Եթե միջանկյալ պայմաններում պահպանման արդյունքներով հայտնաբերվել են զգալի փոփոխություններ, ապա մինչև կրկնակի հետազոտություններն ընկած առաջարկվող ժամանակահատվածը կամ պիտանիության ժամկետը չպետք է գերազանցի երկարաժամկետ հետազոտությունների տվյալները: Բացի այդ, անհրաժեշտ է դիտարկել երկարաժամկետ հետազոտությունների տվյալներում ընդգրկված ժամանակահատվածի համեմատ մինչև կրկնակի հետազոտություններն ընկած ժամանակահատվածը կամ պիտանիության ժամկետը կրճատելու հնարավորությունը:
8. Սենյակայինից ցածր ջերմաստիճանում պահպանման ենթակա դեղագործական բաղադրամասերի կամ դեղապատրաստուկների համար մինչև կրկնակի հետազոտություններն ընկած ժամանակահատվածի կամ պիտանիության ժամկետի մասին տվյալների գնահատումը
221. Սառնարանում պահպանման ենթակա դեղագործական բաղադրամասի կամ դեղապատրաստուկների մասին տվյալները հարկ է գնահատել սենյակային ջերմաստիճանում պահպանման ենթակա դեղագործական բաղադրամասերի կամ դեղապատրաստուկների համար սույն պահանջների 215–220-րդ կետերի դրույթներին համապատասխան` բացառությամբ այն դեպքերի, երբ առկա են ներքևում բերված հատուկ ցուցումները: Հարկ է օգտագործել սույն պահանջների թիվ 6 հավելվածով նախատեսված բլոկ-սխեման:
222. Եթե արագացված հետազոտությունների արդյունքներով ժամանակի ընթացքում զգալի փոփոխություններ չեն հայտնաբերվում, ապա մինչև կրկնակի հետազոտություններն ընկած ժամանակահատվածը կամ պիտանիության ժամկետը երկարաժամկետ հետազոտությունների տվյալներում ընդգրկված ժամանակահատվածից դուրս արտարկվում է սույն պահանջների 216-218-րդ կետերի դրույթներին համապատասխան` բացառությամբ այն հանգամանքի, որ արտարկման աստիճանը պետք է ավելի սահմանափակ լինի (այսինքն՝ ավելի կարճ ժամկետով):
Եթե երկարաժամկետ և արագացված հետազոտությունների տվյալները վկայում են աննշան փոփոխության և ոչ մեծ փոփոխականության մասին, ապա առանց օժանդակ վիճակագրական վերլուծության մինչև կրկնակի հետազոտություններն ընկած առաջարկվող ժամանակահատվածը կամ պիտանիության ժամկետը, որպես կանոն, թույլատրվում է ավելացնել 1,5 անգամից ոչ ավելի, սակայն երկարաժամկետ հետազոտությունների տվյալներում ընդգրկված ժամանակահատվածից դուրս ոչ ավելի, քան 6 ամսով:
Եթե երկարաժամկետ և արագացված հետազոտությունների տվյալները վկայում են ժամանակի ընթացքում զգալի փոփոխության և (կամ) փոփոխականության մասին, ապա մինչև կրկնակի հետազոտություններն ընկած առաջարկվող ժամանակահատվածը կամ պիտանիության ժամկետը թույլատրվում է ավելացնել ոչ ավելի, քան 3 ամսով այն դեպքում, երբ երկարաժամկետ հետազոտությունների տվյալները ենթակա են վիճակագրական վերլուծության, սակայն այն չի կատարվել, կամ երկարաժամկետ հետազոտությունների տվյալները վիճակագրական վերլուծության ենթակա չեն, սակայն ներկայացվել են նշանակալի լրացուցիչ տվյալներ:
Եթե երկարաժամկետ կամ արագացված հետազոտությունների տվյալները վկայում են ժամանակի ընթացքում զգալի փոփոխության և (կամ) փոփոխականության մասին, ապա մինչև կրկնակի հետազոտություններն ընկած առաջարկվող ժամանակահատվածը կամ պիտանիության ժամկետը թույլատրվում է ավելացնել 1,5 անգամից ոչ ավելի, սակայն երկարաժամկետ հետազոտությունների տվյալներում ընդգրկված ժամանակահատվածից դուրս ոչ ավելի, քան 6 ամսով այն դեպքում, երբ երկարաժամկետ հետազոտությունների տվյալները ենթակա են վիճակագրական վերլուծության, և այն կատարվել է, և այն դեպքում, երբ արտարկումը հիմնավորված է վերլուծության արդյունքներով և նշանակալի լրացուցիչ տվյալներով:
223. Եթե զգալի փոփոխություններն արագացված պահպանման պայմաններում ի հայտ են գալիս 3-րդ և 6-րդ ամիսների միջև ընկած ժամանակամիջոցում, ապա մինչև կրկնակի հետազոտություններն ընկած առաջարկվող ժամանակահատվածը կամ պիտանիության ժամկետը որոշվում է երկարաժամկետ հետազոտությունների տվյալներով: Ընդ որում, արտարկում իրականացնել չի թույլատրվում: Բացի այդ, կարող է պահանջվել մինչև կրկնակի հետազոտություններն ընկած ժամանակահատվածի կամ պիտանիության ժամկետի կրճատում երկարաժամկետ հետազոտությունների տվյալներում ընդգրկված ժամանակահատվածի համեմատ: Եթե երկարաժամկետ հետազոտությունների տվյալները փոփոխակվում են, ապա թույլատրվում է մինչև կրկնակի հետազոտություններն ընկած առաջարկվող ժամանակահատվածը կամ պիտանիության ժամկետը հաստատել վիճակագրական վերլուծության օգնությամբ:
Եթե արագացված պահպանման պայմաններում զգալի փոփոխությունն ի հայտ է գալիս առաջին 3 ամիսների ընթացքում, մինչև կրկնակի հետազոտություններն ընկած առաջարկվող ժամանակահատվածը կամ պիտանիության ժամկետը որոշվում է երկարաժամկետ հետազոտությունների տվյալներով: Ընդ որում, արտարկում իրականացնել չի թույլատրվում:
Կարող է պահանջվել մինչև կրկնակի հետազոտություններն ընկած ժամանակահատվածի կամ պիտանիության ժամկետի կրճատում երկարաժամկետ հետազոտությունների տվյալներում ընդգրկված ժամանակահատվածի համեմատ: Եթե երկարաժամկետ հետազոտությունների տվյալները փոփոխակվում են, ապա թույլատրվում է մինչև կրկնակի հետազոտություններն ընկած առաջարկվող ժամանակահատվածը կամ պիտանիության ժամկետը հաստատել վիճակագրական վերլուծության օգնությամբ: Բացի այդ, անհրաժեշտ է ներկայացնել պահպանման հայտագրված պայմաններից կարճաժամկետ շեղումների (օրինակ` փոխադրման կամ բեռնաթափման դեպքում) ազդեցության վերլուծություն: Նշված վերլուծությունը, եթե կիրառելի է, կարելի է ամրապնդել 3 ամսվանից պակաս արագացված պահպանման պայմաններում դեղագործական բաղադրամասի կամ դեղապատրաստուկի 1 սերիայի հետագա հետազոտության տվյալներով:
224. Սառցախցիկում պահպանման ենթակա դեղագործական բաղադրամասերի՝ մինչև կրկնակի հետազոտություններն ընկած ժամանակահատվածը կամ դեղապատրաստուկների պիտանիության ժամկետը պետք է որոշվի երկարաժամկետ հետազոտությունների տվյալներով: Սառցախցիկում պահման ենթակա դեղագործական բաղադրամասերի կամ դեղապատրաստուկների արագացված հետազոտությունների տվյալների բացակայության դեպքում պահպանման առաջարկվող պայմաններից կարճաժամկետ շեղումների (օրինակ` փոխադրման կամ բեռնաթափման դեպքում) ազդեցության գնահատման նպատակներով հարկ է բարձր ջերմաստիճանի պայմաններում (օրինակ` 5 ± 3°С-ի կամ 25 + 2°С-ի պայմաններում) համապատասխան ժամանակահատվածի ընթացքում ուսումնասիրել 1 սերիա:
225. -20°С-ից ցածր ջերմաստիճանի պայմաններում պահպանման ենթակա դեղագործական բաղադրամասերի՝ մինչև կրկնակի հետազոտություններն ընկած ժամանակահատվածը կամ դեղապատրաստուկների պիտանիության ժամկետը պետք է որոշվի երկարաժամկետ հետազոտությունների տվյալներով և դիտարկվի առանձին յուրաքանչյուր կոնկրետ դեպքում:
9. Ընդհանուր մոտեցումներ՝ տվյալների վիճակագրական մշակմանը
226. Գրանցման դոսյե ներկայացնելու պահի դրությամբ առաջնային սերիաների կայունության երկարաժամկետ հետազոտությունների տվյալների վերլուծության համար հարկ է օգտագործել վիճակագրական մեթոդներ: Այդ վերլուծության նպատակը հուսալիության բարձր աստիճանով՝ մինչև կրկնակի հետազոտություններն ընկած այն ժամանակահատվածը կամ պիտանիության ժամկետը որոշելն է, որի ընթացքում որակի քանակական ցուցանիշները կհամապատասխանեն նման պայմաններում արտադրված, փաթեթավորված և պահպանվող բոլոր հետագա սերիաների համար ընդունելիության չափորոշիչներին:
227. Եթե ժամանակի ընթացքում հայտնաբերված փոփոխությունների և (կամ) փոփոխականության հետևանքով երկարաժամկետ հետազոտությունների տվյալների գնահատման համար կատարվել է վիճակագրական վերլուծություն, ապա այն սերիաների տվյալների վերլուծության համար, որոնց մասով պարտավորություններ են վերցվել, ավելի վաղ հավանություն ստացած` մինչև կրկնակի հետազոտություններն ընկած ժամանակահատվածը կամ պիտանիության ժամկետը հաստատելու կամ ավելացնելու նպատակներով անհրաժեշտ է օգտագործել վերլուծության միևնույն մեթոդը:
228. Որակի քանակական ցուցանիշի կայունության մասին տվյալների գնահատման և մինչև կրկնակի հետազոտություններն ընկած ժամանակահատվածի և պիտանիության ժամկետի որոշման համար նպատակահարմար է օգտագործել ռեգրեսիոն վերլուծություն: Որակի ցուցանիշի և ժամանակի միջև կախվածության բնույթով սահմանվում է գծային ռեգրեսիոն վերլուծություն կատարելու նպատակներով տվյալների փոխակերպման անհրաժեշտությունը: Կախվածությունը կարող է արտահայտված լինել թվաբանական կամ լոգարիթմական սանդղակի վրա գծային կամ ոչ գծային ֆունկցիայով:
229. Մինչև կրկնակի հետազոտություններն ընկած ժամանակահատվածի կամ պիտանիության ժամկետի որոշման ընդունելի մոտեցում է որակի քանակական ցուցանիշի վերլուծությունը (օրինակ` քանակական որոշումը, դեգրադացման արգասիքները) այն առավել վաղ ժամանակային կետը պարզելու միջոցով, որում քանակական ցուցանիշի միջին արժեքի 95-տոկոսանոց վստահելի սահմանը հատվում է ընդունելիության առաջարկվող չափորոշչի հետ:
230. Ժամանակի ընթացքում նվազող` որակի ցուցանիշի ընդունելիության չափորոշիչը համեմատում են միակողմանի 95-տոկոսանոց վստահելի ստորին սահմանի հետ: Ժամանակի ընթացքում ավելացող` որակի ցուցանիշի ընդունելիության չափորոշիչը համեմատում են միակողմանի 95-տոկոսանոց վստահելի վերին սահմանի հետ: Եթե որակի ցուցանիշը կարող է փոխվել տարբեր ուղղություններով, կամ դրա փոփոխման բնույթի մասին տեղեկությունները բացակայում են, անհրաժեշտ է հաշվարկել երկկողմանի 95-տոկոսանոց վստահելի սահմաններ և դրանք համեմատել ընդունելիության վերին և ստորին չափորոշիչների հետ:
231. Կրկնակի հետազոտությունների առաջարկվող ժամանակահատվածի կամ պիտանիության ժամկետի մասին հուսալի վիճակագրական եզրակացություն ստանալու նպատակներով տվյալների վերլուծության համար վիճակագրական մեթոդն օգտագործելիս անհրաժեշտ է հաշվի առնել կայունության հետազոտության պլանը: Նշված մոտեցումը թույլ է տալիս սահմանել սերիայի կամ մի քանի սերիաների՝ մինչև կրկնակի հետազոտություններն ընկած ժամանակահատվածը կամ պիտանիության ժամկետը, եթե անհրաժեշտ վիճակագրական թեստերն անցկացնելուց հետո տվյալները միավորվել են: Ամբողջական կամ կրճատ պլանով անցկացվող` մեկ կամ բազմաթիվ չափորոշիչներով հետազոտությունների համար կայունության մասին տվյալների վերլուծության վիճակագրական մոտեցումների օրինակները բերված են սույն բաժնի 10-րդ ենթաբաժնում:
10. Կայունության մասին տվյալների վերլուծության վիճակագրական մոտեցումների օրինակները
232. Գծային ռեգրեսիան, միավորելիության թեստերը և վիճակագրական մոդելավորումը վիճակագրական մեթոդների և ընթացակարգերի օրինակներ են, որոնք թույլատրվում է օգտագործել կայունության մասին այն տվյալների վերլուծության ժամանակ, որոնք ենթակա են որակի քանակական այն ցուցանիշի վիճակագրական վերլուծությանը, որի համար առաջարկվել է ընդունելիության չափորոշիչ:
11. Մեկ սերիայի տվյալների վերլուծությունը
233. Ենթադրվում է, որ որակի որոշակի քանակական ցուցանիշի և ժամանակի միջև կախվածությունը գծային բնույթ է կրում: Նկար 1-ում ներկայացված է հայտագրվածի 105 և 95 տոկոսների մակարդակով սահմանված ընդունելիության վերին և ստորին չափորոշիչներով, երկարաժամկետ հետազոտությունների 12-ամսյա տվյալներով և 24 ամսվան հավասար պիտանիության առաջարկվող ժամկետով դեղապատրաստուկի «Քանակական որոշում» ցուցանիշի համար ռեգրեսիայի գիծը: Նշված օրինակում օգտագործվում են միջին արժեքի համար երկկողմանի 95-տոկոսանոց վստահելի սահմաններ, քանի որ նախապես հայտնի չէ` ժամանակի ընթացքում կավելանա, թե կնվազի (օրինակ` կիսաթափանց կոնտեյներում ջրային հիմքով դեղապատրաստուկի) քանակական որոշումը։ Վստահելի ստորին սահմանն ընդունելիության ստորին չափորոշիչը հատում է 30 ամիս ժամկետում այն դեպքում, երբ վստահելի վերին սահմանն ընդունելիության վերին չափորոշիչն ընդհանրապես չի հատում: Այսպիսով, 24 ամսվան հավասար պիտանիության առաջարկվող ժամկետը հաստատվում է «Քանակական որոշում» ցուցանիշի վիճակագրական վերլուծությամբ` սույն բաժնի 215-231-րդ կետերի դրույթները պահպանելու պայմանով:
234. Որակի այն ցուցանիշի տվյալները վերլուծելիս, որի համար սահմանվել է ընդունելիության վերին կամ ստորին չափորոշիչ, առաջարկվում է օգտագործել միջինի համար համապատասխան միակողմանի 95-տոկոսանոց սահման: Նկար 2-ում ներկայացված է երկարաժամկետ հետազոտությունների 12-ամսյա տվյալներով և 24 ամսվան հավասար պիտանիության առաջարկվող ժամկետով դեղապատրաստուկի դեգրադացման արգասիքի համար ռեգրեսիայի գիծը, ընդ որում, ընդունելիության չափորոշիչը չի գերազանցում 1,4 տոկոսը: Միջինի համար միակողմանի 95-տոկոսանոց վստահելի վերին սահմանը հատում է ընդունելիության չափորոշիչը 31 ամսվան հավասար ժամկետում: Այսպիսով, 24 ամսվան հավասար պիտանիության առաջարկվող ժամկետը հաստատվում է «Դեգրադացման արգասիք» ցուցանիշի վիճակագրական վերլուծությամբ` սույն բաժնի 215-231-րդ կետերի դրույթները պահպանելու պայմանով:
235. Սույն ենթաբաժնի 234-րդ կետում նշված մոտեցումը կիրառելիս ակնկալվում է, որ որակի քանակական ցուցանիշի (օրինակ` քանակական որոշում, դեգրադացման արգասիքներ) միջին արժեքը 95-տոկոսանոց վստահելի մակարդակի դեպքում մինչև կրկնակի հետազոտություններն ընկած ժամանակահատվածի կամ պիտանիության ժամկետի ավարտը կհամապատասխանի ընդունելիության չափորոշիչներին:
Նշված մոտեցումը թույլատրվում է օգտագործել ներքևում նկարագրված պատշաճ վիճակագրական թեստերի օգտագործմամբ տվյալների միավորումից հետո 1 սերիայի, առանձին սերիաների կամ մի քանի սերիաների՝ մինչև կրկնակի հետազոտություններն ընկած ժամանակահատվածը կամ պիտանիության ժամկետը որոշելու համար:
Նկ. 1. Ընդունելիության չափորոշչի վերին և ստորին սահմանների օգտագործմամբ քանակական որոշման տվյալների հիման վրա պիտանիության ժամկետի որոշում (25°С ջերմաստիճանի և 60 % հարաբերական խոնավության պայմաններում կայունության երկարաժամկետ հետազոտություններ)
Նկ. 2. Ընդունելիության չափորոշչի վերին սահմանի օգտագործմամբ դեգրադացման արգասիքի պարունակության մասին տվյալների հիման վրա պիտանիության ժամկետի որոշում (25°С ջերմաստիճանի և 60 % հարաբերական խոնավության պայմաններում կայունության երկարաժամկետ հետազոտություններ)
12. Ամբողջական պլանով 1 գործոնի հետազոտությունների տվյալների վերլուծությունը
236. 1 դեղաչափով, կոնտեյների 1 տարողունակությամբ և (կամ) անվանական ծավալով ներկայացված դեղագործական բաղադրամասերի՝ մինչև կրկնակի հետազոտություններն ընկած ժամանակահատվածը կամ դեղապատրաստուկների պիտանիության ժամկետը, որպես կանոն, որոշվում է առնվազն 3 սերիաների կայունության հետազոտության արդյունքներով: Ամբողջական պլանով 1 սերիայի հետ այդպիսի միագործոն հետազոտությունների տվյալների վերլուծության ժամանակ թույլատրվում է օգտագործել 2 վիճակագրական մոտեցում:
Առաջին վիճակագրական մոտեցումն ուղղված է սահմանելու, թե արդյոք բոլոր սերիաների տվյալները հաստատում են մինչև կրկնակի հետազոտություններն ընկած առաջարկվող ժամանակահատվածը կամ պիտանիության ժամկետը:
Երկրորդ վիճակագրական մոտեցումը (միավորելիության թեստ) օգտագործվում է որոշելու համար, թե ինչքանով է թույլատրելի մինչև կրկնակի հետազոտություններն ընկած ժամանակահատվածի կամ պիտանիության ժամկետի միասնական մեծություն ստանալու նպատակով տարբեր սերիաների տվյալները միավորելը:
237. Բոլոր հետազոտվող սերիաների՝ մինչև կրկնակի հետազոտություններն ընկած առաջարկվող ժամանակահատվածը կամ պիտանիության ժամկետը հաստատելու գնահատումը:
Մոտեցման նպատակը որոշելն է, թե ինչքանով է հետազոտությունների արդյունքներով ստացված` մինչև բոլոր սերիաների կրկնակի հետազոտություններն ընկած ժամանակահատվածը կամ պիտանիության ժամկետն ավելի տևական, քան առաջարկվողը: Սույն ենթաբաժնի 233-244-րդ կետերով նախատեսված ընթացակարգի օգտագործմամբ, հատման առանձին կետերի, առանձին թեքությունների և բոլոր սերիաների համար հաշվարկված միջին քառակուսային միավորված սխալի հիման վրա անհրաժեշտ է գնահատել յուրաքանչյուր սերիայի՝ մինչև կրկնակի հետազոտություններն ընկած ժամանակահատվածը կամ պիտանիության ժամկետը: Եթե յուրաքանչյուր սերիայի՝ մինչև կրկնակի հետազոտություններն ընկած հաշվարկային ժամանակահատվածը կամ պիտանիության ժամկետն ավելի տևական է, քան առաջարկվողը, ապա մինչև կրկնակի հետազոտություններն ընկած առաջարկվող ժամանակահատվածը կամ պիտանիության ժամկետն ընդունելի է համարվում՝ սույն բաժնի 214-231-րդ կետերով նախատեսված` արտարկման վերաբերյալ ցուցումները պահպանելու պայմանով: Միավորելիության թեստ անցկացնելու և առավել պարզեցված մոդելը որոշելու կարիք չկա՝ բացառությամբ այն դեպքի, երբ մինչև կրկնակի հետազոտություններն ընկած մեկ կամ ավելի հաշվարկային ժամանակահատվածները կամ պիտանիության ժամկետներն առաջարկվողից կարճ են, մինչև կրկնակի հետազոտություններն ընկած առավել երկար ժամանակահատվածը կամ պիտանիության ժամկետը հիմնավորելու նպատակով սերիաների միավորման հնարավորությունը որոշելու համար անցկացվում է միավորելիության թեստ:
Նշված մոտեցումը թույլատրելի է նաև սույն ենթաբաժնի 238-րդ և 239-րդ կետերով նախատեսված միավորման գործընթացի շրջանակներում: Եթե առանձին սերիաների ռեգրեսիայի գծերն ունեն ընդհանուր թեքություն, և ընդհանուր թեքության ու հատման առանձին կետերի վրա հիմնված` մինչև կրկնակի հետազոտություններն ընկած հաշվարկված ժամանակահատվածները կամ պիտանիության ժամկետները հեռու են մինչև կրկնակի հետազոտություններն ընկած առաջարկվող ժամանակահատվածից կամ պիտանիության ժամկետից, ապա հատման կետերի միավորելիության թեստը շարունակելու կարիք, որպես կանոն, չկա:
238. Տարբեր սերիաների տվյալների միավորելիության գնահատումը:
Կովարիացիոն [համափոփոխական] վերլուծություն։
Մինչև կրկնակի հետազոտություններն ընկած ժամանակահատվածի կամ պիտանիության ժամկետի որոշման նպատակներով մի քանի սերիաների տվյալները միավորելուց առաջ անհրաժեշտ է անցկացնել նախնական վիճակագրական թեստ՝ որոշելու համար, թե արդյոք տարբեր սերիաների ռեգրեսիայի գծերն ունեն ընդհանուր թեքություն և հատման ընդհանուր զրոյական կետ: Տարբեր սերիաների ռեգրեսիայի գծերի թեքությունների և հատման կետերի միջև տարբերությունները հայտնաբերելու համար թույլատրվում է կովարիացիոն վերլուծության (ANCOVA) անցկացում, որում ժամանակն ընդունվում է որպես կովարիանտ: Նշված թեստերից յուրաքանչյուրն անհրաժեշտ է անցկացնել 0,25-ին հավասար նշանակալիության մակարդակի դեպքում, որպեսզի փոխհատուցվի կայունության տիպիկ ձևայնացված հետազոտության համար բնորոշ` ընտրանքի հարաբերականորեն ոչ մեծ չափի հետևանքով հետազոտության ակնկալվող ցածր հզորությունը:
Եթե թեստի արդյունքներով թեքությունների հավասարության մասին հիպոթեզը հերքվում է (այսինքն՝ տարբեր սերիաների թեքությունների միջև կան զգալի տարբերություններ), ապա տարբեր սերիաների տվյալները միավորել չի թույլատրվում: Կայունության հետազոտության արդյունքներով առանձին սերիաների՝ մինչև կրկնակի հետազոտություններն ընկած ժամանակահատվածը կամ պիտանիության ժամկետը կարելի է որոշել սույն բաժնի 233–235-րդ կետերով նախատեսված մոտեցման օգնությամբ՝ հատման առանձին կետերի, առանձին թեքությունների և բոլոր սերիաների համար հաշվարկված՝ միջինի միջին քառակուսային միավորված սխալի օգտագործմամբ: Որպես բոլոր սերիաների՝ մինչև կրկնակի հետազոտություններն ընկած ժամանակահատված կամ պիտանիության ժամկետ ընդունվում է ամենափոքր գնահատմամբ (թեքության ամենափոքր մակարդակով) սերիայի արժեքը:
Եթե թեստի արդյունքներով հատման կետերի հավասարության մասին հիպոթեզը հերքվում է, սակայն չի հերքվում թեքությունների հավասարության մասին հիպոթեզը (այսինքն՝ տարբեր սերիաների հատման կետերի միջև զգալի տարբերություններ կան, սակայն թեքությունների միջև զգալի տարբերություններ չկան), ապա ընդհանուր թեքությունը հաշվարկելու նպատակով թույլատրվում է միավորել տվյալները: Կայունության հետազոտության արդյունքներով առանձին սերիաների՝ մինչև կրկնակի հետազոտություններն ընկած ժամանակահատվածը կամ պիտանիության ժամկետն անհրաժեշտ է որոշել սույն ենթաբաժնի 233-235-րդ կետերով նախատեսված մոտեցման օգնությամբ` ընդհանուր թեքության և հատման առանձին կետերի օգտագործմամբ: Որպես բոլոր սերիաների՝ մինչև կրկնակի հետազոտություններն ընկած ժամանակահատված կամ պիտանիության ժամկետ ընդունվում է ամենափոքր գնահատմամբ սերիայի արժեքը:
Եթե թեստի արդյունքներով 0,25 նշանակալիության մակարդակի դեպքում թեքությունների և հատման կետերի հավասարության մասին հիպոթեզը չի հերքվում (այսինքն՝ տարբեր սերիաների թեքությունների և հատման կետերի միջև զգալի տարբերություններ չկան), ապա թույլատրվում է միավորել բոլոր սերիաների տվյալները: Բոլոր սերիաների համար մինչև կրկնակի հետազոտություններն ընկած միասնական ժամանակահատվածը կամ պիտանիության ժամկետը որոշվում է միավորված տվյալների հիման վրա` սույն ենթաբաժնի 233-235-րդ կետերով նախատեսված մոտեցման օգնությամբ: Միավորված տվյալների հիման վրա ստացված՝ մինչև կրկնակի հետազոտություններն ընկած հաշվարկային ժամանակահատվածը կամ պիտանիության ժամկետը, որպես կանոն, ավելի երկար է առանձին սերիաների այդպիսի ժամանակահատվածից կամ պիտանիության ժամկետից, քանի որ տվյալների ծավալն ավելացնելու հետևանքով դրանք միավորելիս միջինի վստահելի սահմանը նեղանում է:
Միավորելիության թեստը ճիշտ կարգով անցկացնելու դեպքում սկզբում թեստավորվում է թեքությունների, այնուհետև՝ հատման կետերի միավորելիությունը: Մինչև կրկնակի հետազոտություններն ընկած ժամանակահատվածը կամ պիտանիության ժամկետը որոշելու համար թույլատրվում է օգտագործել առավել պարզեցված մոդելը (այսինքն՝ առանձին թեքություններ, առանձին հատման կետերով ընդհանուր թեքություն կամ ընդհանուր թեքություն և հատման ընդհանուր կետ):
239. Մինչև կրկնակի հետազոտություններն ընկած ժամանակահատվածը կամ պիտանիության ժամկետը որոշելու համար թույլատրվում է նաև օգտագործել այլ վիճակագրական մեթոդներ: Օրինակ, եթե նախապես կարելի է որոշել թեքությունների միջև ընդունելի տարբերությունները կամ սերիաների՝ մինչև կրկնակի հետազոտություններն ընկած միջին ժամանակահատվածը կամ պիտանիության ժամկետը, ապա թեքությունների համարժեքության և մինչև կրկնակի հետազոտություններն ընկած միջին ժամանակահատվածի կամ պիտանիության ժամկետի գնահատման համար թույլատրվում է օգտագործել համապատասխան մեթոդներ՝ տվյալների միավորելիությունն ստուգելու նպատակով: Մինչդեռ այդ մեթոդներն անհրաժեշտ է նախապես նկարագրել, գնահատել և հիմնավորել, ինչպես նաև որոշակի դեպքերում համաձայնեցնել անդամ պետության լիազորված մարմնի հետ: Այլընտրանքային մեթոդի վիճակագրական հատկությունների ընդունելիությունը հաստատելու համար նպատակահարմար է մոդելավորում կատարել (եթե կիրառելի է):
13. Ամբողջական պլանով բազմագործոն հետազոտությունների տվյալների վերլուծությունը
240. Ամբողջական պլանով բազմագործոն հետազոտության մեջ դեղապատրաստուկի կայունությունը կարող է որոշ չափով տարբերվել՝ կախված գործոնների համակցությունից: Այդպիսի տվյալների վերլուծության դեպքում հնարավոր է 2 մոտեցում:
Առաջին մոտեցումն ուղղված է սահմանելու, թե արդյոք գործոնների բոլոր համակցությունների տվյալները հաստատում են մինչև կրկնակի հետազոտություններն ընկած առաջարկվող ժամանակահատվածը կամ պիտանիության ժամկետը:
Երկրորդ մոտեցումը (միավորելիության թեստ) օգտագործվում է որոշելու համար գործոնների տարբեր համակցությունների տվյալները միավորելու թույլատրելիությունը՝ մինչև կրկնակի հետազոտություններն ընկած ժամանակահատվածի կամ պիտանիության ժամկետի միասնական մեծություն ստանալու նպատակով:
241. Պիտանիության առաջարկվող ժամկետը գործոնների բոլոր համակցությունների հետազոտություններով հաստատելու գնահատումը:
Մոտեցման նպատակը որոշելն է, թե ինչքանով է հետազոտությունների արդյունքներով հաշվարկված` գործոնների բոլոր համակցությունների պիտանիության ժամկետն ավելի տևական, քան առաջարկվողը: Անհրաժեշտ է կառուցել վիճակագրական մոդել, որը կներառի սույն բաժնի 238-րդ կետով նախատեսված բոլոր անհրաժեշտ գործոնները և գործոնների համակցությունները (կովարիացիոն վերլուծություն) և յուրաքանչյուր գործոնի ու գործոնների յուրաքանչյուր համակցության յուրաքանչյուր տարբերակի համար սահմանել պիտանիության ժամկետներ:
Եթե օրիգինալ մոդելով հաշվարկված բոլոր պիտանիության ժամկետներն ավելի տևական են, քան առաջարկվողը, ապա մոդելի հետագա կառուցում չի պահանջվում, իսկ պիտանիության առաջարկվող ժամկետը համարվում է ընդունելի՝ սույն բաժնի 215-231-րդ կետերով նախատեսված ցուցումները պահպանելու պայմանով: Եթե պիտանիության մեկ կամ ավելի հաշվարկային ժամկետներ կարճ են առաջարկվողից, կառուցում են սույն բաժնի 245-րդ կետով նախատեսված մոդելը (կովարիացիոն վերլուծություն): Մինչդեռ պիտանիության առաջարկվող ժամկետը տվյալներով հաստատելուց առաջ վերջնական մոդելի կառուցում չի պահանջվում: Պիտանիության ժամկետները կարելի է հաշվարկել մոդելի կառուցման գործընթացի ցանկացած փուլում, և մոդելի պարզեցման հետագա ջանքեր չեն պահանջվում, եթե բոլոր փուլերում պիտանիության ժամկետներն առաջարկվողից երկար են:
Սույն ենթաբաժնի 245-րդ կետով նախատեսված մոտեցման (կովարիացիոն վերլուծություն) համեմատ այդպիսի մոտեցումը թույլ է տալիս պարզեցնել կայունության բարդ բազմագործոն հետազոտության արդյունքների վերլուծությունը:
242. Տարբեր սերիաների տվյալների միավորելիության ստուգումը:
Գործոնների տարբեր համակցությունների տվյալների միավորում մինչև այդ միավորման հնարավորության վիճակագրական հաստատումը չի թույլատրվում:
243. Միայն «սերիա» գործոնով (այսինքն՝ դրանց՝ մեկ սերիայի պատկանելու հիման վրա) տվյալների միավորելիության ստուգումը:
Եթե գործոնների յուրաքանչյուր համակցություն դիտարկվում է առանձին, ապա կայունության մասին տվյալների միավորելիությունն ստուգել թույլատրվում է միայն ըստ սերիաների, իսկ պիտանիության ժամկետը՝ ըստ «սերիա» գործոն չհանդիսացող գործոնների համակցության հարկ է որոշել առանձին՝ սույն բաժնի 237-240-րդ կետերով նախատեսված ընթացակարգի համաձայն: Օրինակ՝ 2 դեղաչափերով և կոնտեյների տարողունակության 4 տարբերակներով ներկայացված դեղապատրաստուկի համար անհրաժեշտ է վերլուծել «դեղաչափ-կոնտեյների տարողունակություն» համակցությունների տվյալների 8 ամբողջություն և համապատասխանաբար առանձին գնահատել պիտանիության 8 ժամկետներ: Եթե դրված է խնդիր՝ որոշել գործոնների բոլոր համակցությունների համար միասնական պիտանիության ժամկետը, ապա որպես այդպիսի ժամկետ ընտրվում է ամենակարճը: Մինչդեռ այդպիսի մոտեցում կիրառելիս չեն օգտագործվում գործոնների բոլոր համակցությունների տվյալների առավելությունները, այդ իսկ պատճառով պիտանիության ժամկետը պակաս տևական է, քան սույն ենթաբաժնի 244-րդ կետով նախատեսված մոտեցման օգտագործման դեպքում:
244. Բոլոր գործոններով և դրանց համակցություններով տվյալների միավորելիության ստուգումը:
Եթե կայունության մասին տվյալները թեստավորվում են բոլոր գործոններով և գործոնների համակցություններով միավորելիության համար, և արդյունքները հաստատում են տվյալների միավորման թույլատրելիությունը, ապա իրատեսական է ստանալ միասնական պիտանիության ժամկետ, որն ավելի տևական կլինի, քան գործոնների առանձին համակցությունների հիման վրա այն սահմանելիս ստացված ժամկետը: Պիտանիության այդպիսի ժամկետն ավելի տևական է, քանի որ սերիաների, դեղաչափերի, կոնտեյների տարողունակության տարբերակների և (կամ) անվանական ծավալների միավորման դեպքում տվյալների ծավալն ավելացնելու հետևանքով միջինի վստահելի սահմանը նեղանում է:
245. Կովարիացիոն վերլուծություն:
Տարբեր գործոնների և գործոնների համակցությունների ռեգրեսիայի գծերի թեքությունների և հատման կետերի միջև տարբերությունները հայտնաբերելու համար թույլատրվում է կատարել կովարիացիոն վերլուծություն: Այդ ընթացակարգի նպատակը հնարավորության ստուգումն է՝ գործոնների տարբեր համակցությունների մասին տվյալների միավորման միասնական պիտանիության ժամկետը սահմանելու համար:
Ամբողջական վիճակագրական մոդելը պետք է ներառի բոլոր հիմնական էֆեկտների և փոխազդեցության էֆեկտների «հատման կետ» և «թեքություն» պարամետրերը, ինչպես նաև չափումների պատահական սխալն արտացոլող պարամետրը: Եթե ներկայացվել է հիմնավորում, որ բարձր կարգերի փոխազդեցությունը ծայրաստիճան աննշան է, ապա մոդելում այդ պարամետրերը ներառելու կարիք չկա: Եթե պատրաստի դեղաձևի համար առաջին ժամանակային կետի վերլուծական արդյունքներն ստացվել են մինչև դրա փաթեթավորումը, ապա կոնտեյների տարողունակության համար թույլատրվում է ամբողջական մոդելից հանել «հատման կետ» պարամետրը, քանի որ կոնտեյների տարողունակության և (կամ) անվանական ծավալների տարբեր տարբերակների արդյունքները համընկնում են:
Անհրաժեշտ է նկարագրել միավորելիության թեստերը՝ նշելով, թե արդյոք դիտվել են վիճակագրորեն զգալի տարբերություններ գործոնների և գործոնների համակցությունների միջև: Միավորելիության ստուգում անցկացնելու ճիշտ կարգի դեպքում սկզբում թեստավորվում է «թեքություն» պարամետրի, այնուհետև՝ «հատման կետ» պարամետրի միավորելիությունը, իսկ փոխազդեցության էֆեկտները թեստավորվում են մինչև հիմնական էֆեկտները: Օրինակ՝ թույլատրվում է սկսել փոխազդեցության բարձր կարգերի «թեքություն» պարամետրի, այնուհետև՝ «հատման կետ» պարամետրի ստուգումը և այն շարունակել՝ նախ՝ ստուգելով պարզ հիմնական էֆեկտների «թեքություն» պարամետրը, իսկ հետո՝ «հատման կետ» պարամետրը: Ստացված ամենապարզեցված մոդելը (մնացած բոլոր պարամետրերի վիճակագրական նշանակալիությունը սահմանելուց հետո) թույլատրվում է օգտագործել պիտանիության ժամկետները որոշելու համար:
Բոլոր թեստերն անհրաժեշտ է անցկացնել նշանակալիության ընդունելի մակարդակների դեպքում: «Սերիա» պարամետրը ներառող պարամետրերի համար առաջարկվում է օգտագործել 0,25-ին հավասար նշանակալիության մակարդակ, մնացած պարամետրերի համար՝ 0,05-ին: Եթե միավորելիության թեստի արդյունքներով պարզվում է, որ գործոնների տարբեր համակցությունների տվյալները միավորելը թույլատրելի է, ապա միավորված տվյալների համար պիտանիության ժամկետը որոշվում է սույն բաժնի 233-235-րդ կետերով նախատեսված ընթացակարգի օգնությամբ:
Եթե միավորելիության ստուգման արդյունքներով հայտնաբերվում է, որ որոշ գործոնների կամ գործոնների համակցությունների տվյալներ միավորման ենթակա չեն, հնարավոր է 2 սցենար՝ մոդելում մնացած գործոնների և գործոնների համակցությունների յուրաքանչյուր տարբերակի համար պիտանիության ժամկետը որոշվում է առանձին, կամ որպես պիտանիության միասնական ժամկետ ընտրվում է գործոնների և գործոնների համակցությունների բոլոր տարբերակներից ամենակարճը:
246. Այլ մեթոդներ:
Թույլատրվում է օգտագործել նաև այլ վիճակագրական ընթացակարգեր: Օրինակ՝ թեքությունների համարժեքության և պիտանիության միջին ժամկետի գնահատման համար թույլատրվում է օգտագործել համապատասխան ընթացակարգեր՝ տվյալների միավորելիության թեստի նպատակով: Մինչդեռ այդ ընթացակարգն անհրաժեշտ է նախապես նկարագրել, գնահատել և հիմնավորել, ինչպես նաև որոշակի դեպքերում համաձայնեցնել անդամ պետության լիազորված մարմնի հետ: Այլընտրանքային ընթացակարգի վիճակագրական հատկությունների ընդունելիության հաստատման համար նպատակահարմար է կատարել նմանակումներ (եթե կիրառելի է):
14. Եզրային տարբերակների ընտրության (բրեքեթինգի) դեպքում տվյալների վերլուծությունը
247. Սույն բաժնի 240-246-րդ կետերում նկարագրված վիճակագրական ընթացակարգերը թույլատրվում է օգտագործել եզրային տարբերակների ընտրության (բրեքեթինգի) օգտագործմամբ հետազոտության արդյունքներով ստացված՝ կայունության մասին տվյալների վերլուծության ժամանակ: Օրինակ՝ այնպիսի 3 դեղաչափերով (S1, Տ2 և S3) և կոնտեյներների տարողունակության 3 տարբերակներով (Р1, Р2 և РЗ) ներկայացված դեղապատրաստուկի համար, որոնք հետազոտության ժամանակ ուսումնասիրվել են եզրային տարբերակների այն ընտրության (բրեքեթինգի) օգտագործմամբ, որին համապատասխան հետազոտվել են կոնտեյների տարողունակության միայն 2 եզրային տարբերակներ (Р1 և РЗ), կստացվի «դեղաչափ-կոնտեյների տարողունակություն» 3 х 2 համակցությունների տվյալների 6 ամբողջություն: Պիտանիության ժամկետը որոշելու համար թույլատրվում է սույն բաժնի 243-րդ կետին համապատասխան առանձին վերլուծել տվյալները կամ պիտանիության ժամկետը որոշելուց առաջ սույն բաժնի 244-246-րդ կետերին համապատասխան կատարել միավորելիության թեստ:
Եզրային տարբերակների ընտրությունը (բրեքեթինգը) ենթադրում է, որ դեղաչափերի եզրային տարբերակներով և կոնտեյներների տարողունակության տարբերակներով դեղապատրաստուկների կայունությունն արտացոլում է դեղաչափերի միջանկյալ տարբերակներով դեղապատրաստուկների կայունությունը: Եթե վիճակագրական վերլուծության համաձայն եզրային դեղաչափերում կամ կոնտեյներների տարողունակության տարբերակներում դեղապատրաստուկի կայունությունը տարբեր է, միջանկյալ դեղաչափերով և կոնտեյներների տարողունակության տարբերակներով դեղապատրաստուկները համարվում են պակաս կայուն, քան գործոնի եզրային տարբերակով ամենաանկայուն դեղապատրաստուկը: Օրինակ, եթե եզրային տարբերակների ընտրության (բրեքեթինգի) նշված օրինակում Р1-ը պակաս կայուն է, քան РЗ-ը, ապա Р2-ի պիտանիության ժամկետը չպետք է գերազանցի Р1-ի պիտանիության ժամկետը: Р1-ի և РЗ-ի միջև միջարկում չի թույլատրվում:
15. Մատրիցային պլանավորում նախատեսող պլանով հետազոտությունների տվյալների վերլուծությունը
248. Մատրիցային պլանավորման համաձայն՝ յուրաքանչյուր առանձին վերցված ժամանակային կետում ուսումնասիրվում է փորձանմուշների ընդհանուր քանակի մի մասը միայն: Այս առնչությամբ անհրաժեշտ է հավաստիանալ, որ ուսումնասիրվել են պիտանիության ժամկետը որոշելու վրա ազդելու ունակ բոլոր գործոնները և գործոնների համակցությունները: Հետազոտության արդյունքների լիարժեք մեկնաբանման և պիտանիության ժամկետի որոշման համար անհրաժեշտ է ղեկավարվել որոշակի հիմնավոր ենթադրություններով: Օրինակ՝ ենթադրությունն առ այն, որ հետազոտված փորձանմուշների կայունությունն արտացոլում է բոլոր փորձանմուշների կայունությունը, պետք է փաստարկված լինի: Բացի այդ, եթե պլանը հավասարակշռված չէ, ապա որոշ գործոններ կամ գործոնների փոխազդեցություններ կարող են հետազոտությունից դուրս մնալ: Միավորման ենթակա գործոնների համակցությունների տարբեր տարբերակների առնչությամբ կարող է առաջ քաշվել ենթադրություն առ այն, որ բարձր կարգի գործոնների փոխազդեցություններն աննշան են: Քանի որ վիճակագրորեն ստուգել բարձր կարգի պարամետրերի աննշան լինելու մասին ենթադրությունը, որպես կանոն, անհնար է, մատրիցային պլանավորման կիրառում հնարավոր է միայն լրացուցիչ տվյալներով հաստատված հիմնավոր ենթադրության դեպքում, որ այդ փոխազդեցություններն իսկապես աննշան են:
Մատրիցային պլանավորման կիրառմամբ հետազոտության արդյունքներով ստացված՝ կայունության մասին տվյալների վերլուծության համար թույլատրվում է օգտագործել սույն բաժնի 240-246-րդ կետերով նախատեսված վիճակագրական ընթացակարգը: Վիճակագրական վերլուծության մեջ անհրաժեշտ է նկարագրել օգտագործված ենթադրություններն ու ընթացակարգը: Մասնավորապես անհրաժեշտ է նշել այն մոդելի հիմքում ընկած ենթադրությունները, որում փոխազդեցության պարամետրերն աննշան են: Եթե փոխազդեցությունների մոդելից գործոններ հանելու համար օգտագործվել է նախնական ընթացակարգ, այն անհրաժեշտ է նկարագրել և հիմնավորել: Անհրաժեշտ է նկարագրել վերջնական մոդելը, որն օգտագործվել է պիտանիության ժամկետը որոշելու համար: Պիտանիության ժամկետն անհրաժեշտ է որոշել՝ ըստ մոդելում մնացած յուրաքանչյուր պարամետրի: Մատրիցային պլանավորման օգտագործումը կարող է տալ պիտանիության ժամկետի ավելի ցածր արժեք, քան հետազոտությունների ամբողջական պլանի օգտագործման դեպքում ստացվող պիտանիության ժամկետը:
Եթե հետազոտությունների պլանով նախատեսվում է եզրային տարբերակների ընտրություն և մատրիցային պլանավորում, թույլատրվում է կիրառել սույն բաժնի 240-246-րդ կետերով նախատեսված վիճակագրական ընթացակարգը:
X. Կայունության հետգրանցումային հետազոտությունները
1. Ընդհանուր դրույթներ
249. Սույն բաժնում բերված են կայունության մասին տվյալներին ներկայացվող պահանջները, որոնք անհրաժեշտ է ներկայացնել Գրանցման և փորձաքննության կանոններին համապատասխան դեղապատրաստուկի գրանցման դոսյեում փոփոխություններ կատարելու հիմնավորման նպատակով: Սույն բաժնում ներկայացված են IA և IB տիպերի փոփոխություններ կատարելու մասին ընդհանուր ցուցումներ, և դիտարկվում են առավել հաճախ հանդիպող III տիպի փոփոխությունների դեպքում տվյալներին ներկայացվող պահանջները: Սույն բաժնով պարզաբանվում և լրացվում են Գրանցման և փորձաքննության կանոնների թիվ 19 հավելվածում պարունակվող՝ դեղագործական բաղադրամասի և դեղապատրաստուկների կայունությանը ներկայացվող պահանջները:
250. Սույն բաժնի դրույթները կիրառելի են քիմիական սինթեզի միջոցով ստացված դեղագործական բաղադրամասի և համապատասխան դեղապատրաստուկների նկատմամբ: Ռադիոդեղագործական պատրաստուկները, կենսաբանական (իմունաբանական) պատրաստուկները և կենսատեխնոլոգիական եղանակով ստացված պատրաստուկները սույն բաժնի կիրառման ոլորտի մեջ չեն մտնում:
251. Եթե կատարվող փոփոխություններով պահանջվում է պատրաստի պատրաստուկի կամ դեղագործական բաղադրամասի կայունության մասին տվյալների ստացում, կայունության, այդ թվում՝ այն սերիաների, որոնց մասով պարտավորություններ են վերցվել, անհրաժեշտ հետազոտությունները բոլոր դեպքերում հարկ է շարունակել դեղապատրաստուկը գրանցելիս ռեֆերենտ պետության լիազորված մարմնի (փորձագիտական կազմակերպության) կողմից հաստատված պիտանիության ժամկետի (մինչև կրկնակի հետազոտություններն ընկած ժամկետի) ընթացքում: Եթե պահպանման ժամանակ հայտնաբերվում են շեղումներ կայունության ցուցանիշներից, օրինակ՝ մասնագրի անհամապատասխանություն (այդ թվում՝ պոտենցիալ), անհրաժեշտ է անհապաղ այդ մասին ծանուցել անդամ պետությունների՝ համապատասխան դեղապատրաստուկի գրանցման հավաստագիր տրամադրած լիազորված մարմիններին:
252. Փոփոխություններ կատարելու նպատակներով կայունության հետազոտությունների ծավալն ու պլանը որոշվում են դեղագործական բաղադրամասի և պատրաստի պատրաստուկների հետազոտության արդյունքներով կուտակված գիտելիքներով և փորձով՝ հաշվի առնելով հետևյալ տեղեկությունները`
ա) դեղագործական բաղադրամասի դեպքում՝ կայունության պրոֆիլը, ներառյալ՝ սթրեսային հետազոտությունների արդյունքները (եթե կիրառելի է) (բացառությամբ բուսական պատրաստուկների), լրացուցիչ տվյալներ, երկարաժամկետ և արագացված հետազոտությունների պայմաններում հետազոտությունների արդյունքների վերաբերյալ հիմնական տվյալներ.
բ) պատրաստի պատրաստուկների դեպքում` լրացուցիչ տվյալներ, երկարաժամկետ և արագացված հետազոտությունների պայմաններում՝ հետազոտությունների արդյունքների վերաբերյալ հիմնական տվյալներ:
253. Ցանկացած փոփոխությունների դեպքում հայտատուն որոշում է կատարվող փոփոխությունների ազդեցությունը դեղագործական բաղադրամասի և (կամ) պատրաստի դեղապատրաստուկների որակի ցուցանիշների և կայունության վրա:
254. Եթե պահանջվում են կայունության մասին տվյալներ, հետազոտությունների պայմանների ընտրությունն իրականացվում է սույն պահանջների III–VII բաժիններին համապատասխան: Կայունության հետազոտության համար սույն պահանջների VIII բաժնին համապատասխան կարող են կիրառվել եզրային տարբերակների ընտրություն (բրեքեթինգ) և մատրիցային պլանավորում:
255. Փոփոխված դեղագործական բաղադրամասի կամ դեղապատրաստուկի կայունության հետազոտությունների արդյունքները, ներառյալ սույն բաժնում նկարագրված՝ հարցված ժամանակահատվածը երկարաժամկետ և արագացված հետազոտությունների պայմանների օգտագործմամբ հարկ է համեմատել չփոփոխված դեղագործական բաղադրամասի կամ պատրաստի պատրաստուկի հետ անցկացված հետազոտությունների հետ: Սա ապահովում է կայունության պրոֆիլի վրա բացասական ազդեցության բացակայությունը, այսինքն՝ դեղագործական բաղադրամասի կամ դեղապատրաստուկի մասնագրերի սահմանները կպահպանվեն մինչև կրկնակի հետազոտություններն ընկած առաջարկված ժամանակահատվածի կամ պիտանիության ժամկետի ավարտը: Չփոփոխված պատրաստուկի՝ փոփոխության հետ մատուցվող համեմատական տվյալները կարող են հիմնված լինել նախորդ հետազոտությունների վրա:
Դեղաբուսական հումքի, միջանկյալ արտադրանքի և համապատասխան դեղաբուսական պատրաստուկների նկատմամբ ևս պետք է կիրառվեն Հանձնաժողովի կողմից հաստատվող՝ դեղաբուսական պատրաստուկների որակի մասին ուղեցույցները: Հայտատուի հիմնավորման և 25°С-ից ցածր պատրաստուկի պահպանման պայմանների մասին տեղեկատվության առկայության դեպքում բուսական հումքի և դեղաբուսական պատրաստուկների հետազոտություն արագացված կամ միջանկյալ հետազոտությունների պայմաններում թույլատրվում է չանցկացնել:
Եթե արտարկումը թույլատրելի է, հարկ է դիմել սույն բաժնի 3-րդ ենթաբաժնին:
256. I տիպի փոփոխությունները:
Եթե գրանցման դոսյեում կատարվող փոփոխությունները բավարարում են Գրանցման և փորձաքննության կանոնների թիվ 19 հավելվածում նշված IA տիպի փոփոխությունների չափորոշիչները և անհրաժեշտ է ներկայացնել Գրանցման և փորձաքննության կանոնների թիվ 19 հավելվածի V լրացմամբ նախատեսված` կայունության մասին տվյալներ:
Գրանցման և փորձաքննության կանոնների թիվ 19 հավելվածին համապատասխան IB տիպի փոփոխությունն այնպիսի փոփոխություն է, որի դեպքում միշտ պահանջվում է կայունության մասին տվյալների ներկայացում: Գրանցման և փորձաքննության կանոնների թիվ 19 հավելվածի V լրացման մեջ բերվում են IB տիպի փոփոխությունների տարատեսակ տարբերակների օրինակներ, որոնք դրանում ներառվել են պահանջվող փաստաթղթերի հետ մեկտեղ: Եթե փոփոխությունը կարող է ազդել կայունության վրա, գրանցման դոսյեն ներկայացնելու պահի դրությամբ անհրաժեշտ՝ կայունության մասին տվյալները նշված են Գրանցման և փորձաքննության կանոնների թիվ 19 հավելվածի V լրացման մեջ: IB տիպի այլ ինքնաբերական փոփոխությունների դեպքում, որոնք Գրանցման և փորձաքննության կանոնների թիվ 19 հավելվածի V լրացման մեջ առանձին նկարագրված չեն, կայունության մասին անհրաժեշտ տվյալների ծավալը որոշվում է յուրաքանչյուր առանձին դեպքում: Անհրաժեշտ է հաշվի առնել նշված փոփոխություններին ներկայացվող հատուկ պահանջները, որոնք որպես օրինակներ ներառվել են Գրանցման և փորձաքննության կանոնների թիվ 19 հավելվածի V լրացման մեջ:
257. II տիպի փոփոխությունները նկարագրված են Գրանցման և փորձաքննության կանոնների թիվ 19 հավելվածի V լրացման մեջ, ընդ որում, դրանում նշված դեպքերի մեծ մասում անհրաժեշտ տվյալներին ներկայացվող պահանջներն այդպիսի փոփոխություններ կատարելիս չեն պարունակվում Գրանցման և փորձաքննության կանոնների թիվ 19 հավելվածի V լրացման մեջ:
Հաջորդիվ բերված՝ II տիպի փոփոխությունները վերաբերում են Գրանցման և փորձաքննության կանոնների թիվ 19 հավելվածի V լրացման մեջ բերված II տիպի առանձին փոփոխություններին: Ներքևում նշված՝ կայունության մասին տվյալները պետք է փոփոխության առնչությամբ ներկայացվող փաստաթղթերի մաս լինեն:
258. Փոփոխության ծածկագիր Բ.I.ա.1.բ (բերված է Գրանցման և փորձաքննության կանոնների թիվ 19 հավելվածին համապատասխան): Դեղագործական բաղադրամասի արտադրության գործընթացում օգտագործվող ելակետային նյութը (ռեակտիվը, միջանկյալ արտադրանքը) արտադրողի փոփոխությունը կամ դեղագործական բաղադրամասն արտադրողի (ներառյալ, եթե կիրառելի է, որակի վերահսկողության հարթակի), դեղագործական բաղադրամասի փոփոխությունը, եթե դեղապատրաստուկի գրանցման դոսյեում բացակայում են Եվրոպական դեղագրքին համապատասխանության սերտիֆիկատը, Միության դեղագրքին կամ անդամ պետությունների դեղագրքերին համապատասխանության սերտիֆիկատը՝ դեղագործական բաղադրամասի մաստեր-ֆայլով հիմնավորված՝ դեղագործական բաղադրամասի նոր արտադրողի ներառում:
Դեղագործական բաղադրամասի մաստեր-ֆայլով հիմնավորված՝ դեղագործական բաղադրամաս արտադրողին ներառելիս կայունության մասին տվյալներն անհրաժեշտ է ընդգրկել արտադրողի դեղագործական բաղադրամասի մաստեր-ֆայլի մի մասում:
Դեղագործական բաղադրամասի կայունության մասին տվյալների առնչությամբ անհրաժեշտ է հետևել սույն պահանջների VI բաժնում պարունակվող ցուցումներին:
Եթե դեղագործական բաղադրամասի որակի ցուցանիշների փոփոխությունը կարող է հանգեցնել պատրաստի դեղապատրաստուկի կայունության նվազման, կարող են պահանջվել առնվազն 2 այնպիսի սերիաների երկարաժամկետ և արագացված հետազոտությունների պայմաններում վերջինիս կայունության մասին լրացուցիչ 6-ամսյա տվյալներ, որոնց ծավալը փորձաարդյունաբերական սերիայի ծավալից պակաս չէ:
259. Փոփոխության ծածկագիր Բ.I.ա.1.գ: Դեղագործական բաղադրամասի արտադրության գործընթացում օգտագործվող ելակետային նյութը (ռեակտիվը, միջանկյալ արտադրանքը) արտադրողի փոփոխությունը կամ դեղագործական բաղադրամասն արտադրողի (ներառյալ, եթե կիրառելի է, որակի վերահսկողության հարթակի), դեղագործական բաղադրամասի փոփոխությունը, եթե դեղապատրաստուկի գրանցման դոսյեում բացակայում են Եվրոպական դեղագրքին համապատասխանության սերտիֆիկատը, Միության դեղագրքին կամ անդամ պետությունների դեղագրքերին համապատասխանության սերտիֆիկատը՝ առաջարկվող արտադրողն օգտագործում է կտրուկ տարբերվող սինթեզի եղանակ կամ արտադրության պայմաններ, որոնք կարող են փոխել դեղագործական բաղադրամասի որակի այնպիսի կարևոր ցուցանիշներ, ինչպիսիք են խառնուկների՝ որակավորում պահանջող որակական և (կամ) քանակական պրոֆիլը կամ կենսամատչելիության վրա ազդող ֆիզիկաքիմիական հատկությունները:
Դեղագործական բաղադրամասի կայունության մասին տվյալների առնչությամբ անհրաժեշտ է հետևել սույն պահանջների V բաժնում պարունակվող ցուցումներին:
Եթե դեղագործական բաղադրամասի որակի ցուցանիշների փոփոխությունը կարող է հանգեցնել պատրաստի դեղապատրաստուկի կայունության նվազման, կարող են պահանջվել առնվազն 2 այնպիսի սերիաների երկարաժամկետ և արագացված հետազոտությունների պայմաններում վերջինիս կայունության մասին լրացուցիչ 6-ամսյա տվյալներ, որոնց ծավալը փորձաարդյունաբերական սերիայի ծավալից պակաս չէ:
260. Փոփոխության ծածկագիր Բ.I.ա.1.է: Դեղագործական բաղադրամասի արտադրության գործընթացում օգտագործվող ելակետային նյութը (ռեակտիվը, միջանկյալ արտադրանքը) արտադրողի փոփոխությունը կամ դեղագործական բաղադրամասն արտադրողի (ներառյալ, եթե կիրառելի է, որակի վերահսկողության հարթակի), դեղագործական բաղադրամասի փոփոխությունը, եթե դեղապատրաստուկի գրանցման դոսյեում բացակայում են Եվրոպական դեղագրքին համապատասխանության սերտիֆիկատը, Միության դեղագրքին կամ անդամ պետությունների դեղագրքերին համապատասխանության սերտիֆիկատը՝ դեղագործական բաղադրամասի մաստեր-ֆայլ չունեցող և դեղագործական բաղադրամասի գրանցման դոսյեի համապատասխան բաժնի էական թարմացում պահանջող դեղագործական բաղադրամասի նոր արտադրողի ներառում:
Դեղագործական բաղադրամասի կայունության մասին տվյալների առնչությամբ անհրաժեշտ է հետևել սույն պահանջների VI բաժնում պարունակվող ցուցումներին:
Եթե դեղագործական բաղադրամասի որակի ցուցանիշների փոփոխությունը կարող է հանգեցնել պատրաստի դեղապատրաստուկի կայունության նվազման, կարող են պահանջվել առնվազն 2 այնպիսի սերիաների երկարաժամկետ և արագացված հետազոտությունների պայմաններում վերջինիս կայունության մասին լրացուցիչ 6-ամսյա տվյալներ, որոնց ծավալը փորձաարդյունաբերական սերիայի ծավալից պակաս չէ:
261. Փոփոխության ծածկագիր Բ.I.ա.2.բ: Դեղագործական բաղադրամասի արտադրության գործընթացի փոփոխություն՝ դեղագործական բաղադրամասի արտադրության գործընթացի զգալի փոփոխություն, որը կարող է էական ազդեցություն թողնել դեղապատրաստուկի որակի, անվտանգության կամ արդյունավետության վրա: Դեղագործական բաղադրամասի արտադրության գործընթացի փոփոխության դեպքում թույլատրվում է օգտագործել հետևյալ մոտեցումները:
Եթե դեղագործական բաղադրամասի որակի ցուցանիշների (օրինակ` ֆիզիկական հատկությունների, խառնուկների պրոֆիլի) փոփոխությունը կարող է հանգեցնել դրա կայունության նվազման, անհրաժեշտ է ներկայացնել մինչև դեղագործական բաղադրամասի փոփոխությունը և դրանից հետո դրա երկարաժամկետ և արագացված հետազոտությունների պայմաններում կայունության մասին համեմատական տվյալներ՝
կայուն դեղագործական բաղադրամասերի համար՝ այնպիսի 1 սերիայի 3-ամսյա հետազոտություն, որի ծավալը փորձաարդյունաբերական սերիայի ծավալից պակաս չէ (կայուն դեղագործական բաղադրամասի որոշումը ներկայացված է սույն բաժնի 3-րդ ենթաբաժնում).
ոչ կայուն դեղագործական բաղադրամասերի համար՝ այնպիսի 3 սերիաների 6-ամսյա հետազոտություն, որոնց ծավալը փորձաարդյունաբերական սերիաների ծավալից պակաս չէ:
Եթե դեղագործական բաղադրամասի որակի ցուցանիշների փոփոխությունը կարող է հանգեցնել պատրաստի պատրաստուկի կայունության նվազման, կարող են պահանջվել առնվազն 2 այնպիսի սերիաների երկարաժամկետ և արագացված հետազոտությունների պայմաններում վերջինիս կայունության մասին լրացուցիչ 6-ամսյա տվյալներ, որոնց ծավալը փորձաարդյունաբերական սերիաների ծավալից պակաս չէ:
262. Փոփոխության ծածկագիր Բ.I.ա.2.դ: Դեղագործական բաղադրամասի արտադրության գործընթացի փոփոխություններ՝ փոփոխությունը վերաբերում է դեղաբուսական պատրաստուկին, այն է՝ աշխարհագրական աղբյուր, արտադրության կամ պատրաստման եղանակ: Դեղագործական բաղադրամասի արտադրության գործընթացի փոփոխության դեպքում թույլատրվում է օգտագործել հետևյալ մոտեցումները:
Եթե դեղագործական բաղադրամասի որակի ցուցանիշների (օրինակ՝ ֆիզիկական հատկությունների, խառնուկների պրոֆիլի) փոփոխությունը կարող է հանգեցնել դրա կայունության նվազման, անհրաժեշտ է ներկայացնել մինչև դեղագործական բաղադրամասի փոփոխությունը և դրանից հետո դրա երկարաժամկետ և արագացված հետազոտությունների պայմաններում կայունության մասին համեմատական տվյալներ՝
կայուն դեղագործական բաղադրամասերի համար՝ այնպիսի 1 սերիայի 3-ամսյա հետազոտություն, որի ծավալը փորձաարդյունաբերական սերիայի ծավալից պակաս չէ (կայուն դեղագործական բաղադրամասի որոշումը ներկայացված է սույն բաժնի 3-րդ ենթաբաժնում).
ոչ կայուն դեղագործական բաղադրամասերի համար՝ այնպիսի 3 սերիաների 6-ամսյա հետազոտություն, որոնց ծավալը փորձաարդյունաբերական սերիաների ծավալից պակաս չէ:
Եթե դեղագործական բաղադրամասի որակի ցուցանիշների փոփոխությունը կարող է հանգեցնել պատրաստի պատրաստուկի կայունության նվազման, կարող են պահանջվել առնվազն 2 այնպիսի սերիաների երկարաժամկետ և արագացված հետազոտությունների պայմաններում վերջինիս կայունության մասին լրացուցիչ 6-ամսյա տվյալներ, որոնց ծավալը փորձաարդյունաբերական սերիաների ծավալից պակաս չէ:
263. Փոփոխության ծածկագիր Բ.I.գ.1.բ: Դեղագործական բաղադրամասի առաջնային փաթեթվածքի փոփոխություն՝ մանրէազերծ կամ չսառեցված կենսաբանական (իմունաբանական) դեղագործական բաղադրամասերի համար որակական և (կամ) քանակական բաղադրություն:
Մանրէազերծ դեղագործական բաղադրամասի առաջնային փաթեթվածքի փոփոխության դեպքում անհրաժեշտ է ներկայացնել 2 այնպիսի սերիաների երկարաժամկետ և արագացված հետազոտությունների պայմաններում դեղագործական բաղադրամասի կայունության մասին 6-ամսյա համեմատական տվյալներ, որոնց ծավալը փորձաարդյունաբերական սերիաների ծավալից պակաս չէ: Սույն կետի դրույթները չեն տարածվում կենսաբանական (իմունաբանական) դեղագործական բաղադրամասերի վրա:
264. Փոփոխության ծածկագիր Բ.II.ա.З.բ.2: Պատրաստի պատրաստուկի բաղադրության (օժանդակ նյութերի) փոփոխություն՝ 1 կամ ավելի օժանդակ նյութերի որակական կամ քանակական փոփոխություններ, որոնք կարող են էապես ազդել դեղապատրաստուկի որակի, անվտանգության կամ արդյունավետության վրա: Պատրաստի պատրաստուկի բաղադրության փոփոխության դեպքում թույլատրվում է օգտագործել հետևյալ մոտեցումները՝
ա) կայունության ցուցանիշների առումով ստանդարտ դեղաձևերի համար (օրինակ` արագ կապազերծմամբ պինդ դեղաձևեր, լուծույթներ) դեղագործական բաղադրամասի կայունության պայմանով առաջարկվում է ներկայացնել 2 այնպիսի սերիաների երկարաժամկետ և արագացված հետազոտությունների պայմաններում կայունության մասին 6-ամսյա համեմատական տվյալներ, որոնց ծավալը փորձաարդյունաբերական սերիաների ծավալից պակաս չէ.
բ) կայունության ցուցանիշների առումով կրիտիկական դեղաձևերի համար (օրինակ` երկարաձգված կապազերծմամբ դեղաձևեր) կամ դեղագործական բաղադրամասի անկայունության դեպքում առաջարկվում է ներկայացնել առնվազն 3 առաջնային սերիաների երկարաժամկետ և արագացված հետազոտությունների պայմաններում կայունության մասին 6-ամսյա համեմատական տվյալներ: 3 սերիաներից 2-ի ծավալը փորձաարդյունաբերական սերիաների ծավալից պակաս չպետք է լինի, 3-րդի ծավալը կարող է պակաս լինել:
265. Փոփոխության ծածկագիր Բ.II.ա.4.բ: Ներքին ընդունման համար դեղաձևերի թաղանթի զանգվածի փոփոխությունը կամ դեղապատիճի թաղանթի փոփոխությունը՝ աղիքներում լուծվող, ձևափոխված կամ երկարաձգված կապազերծմամբ դեղաձևեր, որոնցում թաղանթը կապազերծման կրիտիկական գործոն է:
Ներքին ընդունման համար դեղաձևերի թաղանթի զանգվածի փոփոխության դեպքում առաջարկվում է ներկայացնել առնվազն 3 առաջնային սերիաների երկարաժամկետ և արագացված հետազոտությունների պայմաններում կայունության մասին 6-ամսյա համեմատական տվյալներ: 3 սերիաներից 2-ի ծավալը փորձաարդյունաբերական սերիաների ծավալից պակաս չպետք է լինի, 3-րդի ծավալը կարող է պակաս լինել:
266. Փոփոխության ծածկագիր Բ.II.ա.5: Միադեղաչափ, ամբողջությամբ ներմուծվող արտաընդերային (պարենտերալ) պատրաստուկի կոնցենտրացիայի փոփոխություն՝ դոզայի (այսինքն՝ դեղաչափի) միավորի հաշվով դեղագործական բաղադրամասի պարունակության անփոփոխ լինելու դեպքում:
Միադեղաչափ, ամբողջությամբ ներմուծվող արտաընդերային (պարենտերալ) պատրաստուկի կոնցենտրացիայի փոփոխության դեպքում առաջարկվում է ներկայացնել առնվազն 3 առաջնային սերիաների երկարաժամկետ և արագացված հետազոտությունների պայմաններում կայունության մասին 6-ամսյա համեմատական տվյալներ: 3 սերիաներից 2-ի ծավալը փորձաարդյունաբերական սերիաների ծավալից պակաս չպետք է լինի, 3-րդի ծավալը կարող է պակաս լինել։
267. Փոփոխության ծածկագիր Բ.II.բ.1.գ: Պատրաստի պատրաստուկի արտադրության բոլոր գործընթացների կամ դրանց մի մասի համար արտադրական հարթակի փոխարինում կամ նորի ավելացում՝ հարթակ, որտեղ իրականացվում են կենսաբանական (իմունաբանական) դեղապատրաստուկների կամ բարդ արտադրական գործընթացների օգնությամբ արտադրված դեղաձևերի համար արտադրական գործառնություններ՝ բացառությամբ սերիաների բացթողման, սերիաների հսկողության և երկրորդային (սպառողական) փաթեթավորման:
Սույն կետի դրույթները չեն տարածվում կենսաբանական (իմունաբանական) դեղագործական բաղադրամասերի և դրանց համապատասխանող պատրաստի պատրաստուկների վրա:
Պատրաստի պատրաստուկի արտադրության ամբողջ գործընթացի կամ դրա մի մասի համար արտադրական հարթակի փոփոխման (փոխարինման կամ ավելացման) դեպքում թույլատրվում է հետևյալ մոտեցումների օգտագործումը:
Եթե պատրաստի պատրաստուկի որակի ցուցանիշների (օրինակ՝ ֆիզիկական հատկությունների, խառնուկների պրոֆիլի) փոփոխությունը կարող է հանգեցնել դրա կայունության նվազման, առաջարկվում է ներկայացնել մինչև պատրաստի պատրաստուկի փոփոխությունը և դրանից հետո դրա երկարաժամկետ և արագացված հետազոտությունների պայմաններում կայունության մասին համեմատական տվյալներ՝
կայունության ցուցանիշների առումով ստանդարտ դեղաձևերի (օրինակ՝ արագ կապազերծմամբ պինդ դեղաձևերի, լուծույթների) համար դեղագործական բաղադրամասի կայունության պայմանով առաջարկվում է ներկայացնել 2 այնպիսի սերիաների երկարաժամկետ և արագացված հետազոտությունների պայմաններում կայունության մասին 6-ամսյա համեմատական տվյալներ, որոնց ծավալը փորձաարդյունաբերական սերիաների ծավալից պակաս չէ.
կայունության ցուցանիշների առումով կրիտիկական դեղաձևերի (օրինակ՝ երկարաձգված կապազերծմամբ դեղաձևերի) համար կամ դեղագործական բաղադրամասի անկայունության դեպքում առաջարկվում է ներկայացնել առնվազն 3 առաջնային սերիաների երկարաժամկետ և արագացված հետազոտությունների պայմաններում կայունության մասին 6-ամսյա համեմատական տվյալներ: 3 սերիաներից 2-ի ծավալը փորձաարդյունաբերական սերիաների ծավալից պակաս չպետք է լինի, 3-րդի ծավալը կարող է պակաս լինել:
268. Փոփոխության ծածկագիր Բ.II.բ.З.բ: Պատրաստի պատրաստուկի, ներառյալ պատրաստի պատրաստուկի արտադրության մեջ օգտագործվող միջանկյալ արտադրանքի արտադրության գործընթացի փոփոխություն՝ արտադրության գործընթացի զգալի փոփոխություններ, որոնք կարող են զգալի ազդեցություն թողնել դեղապատրաստուկի որակի, անվտանգության և արդյունավետության վրա: Պատրաստի պատրաստուկի արտադրության գործընթացի փոփոխության դեպքում թույլատրվում է հետևյալ մոտեցումների օգտագործումը:
Եթե պատրաստի պատրաստուկի որակի ցուցանիշների (օրինակ՝ ֆիզիկական հատկությունների, խառնուկների պրոֆիլի) փոփոխությունը կարող է հանգեցնել դրա կայունության նվազման, առաջարկվում է ներկայացնել մինչև պատրաստի պատրաստուկի փոփոխությունը և դրանից հետո դրա երկարաժամկետ և արագացված հետազոտությունների պայմաններում կայունության մասին համեմատական տվյալներ՝
կայունության ցուցանիշների առումով ստանդարտ դեղաձևերի (օրինակ՝ արագ կապազերծմամբ պինդ դեղաձևերի, լուծույթների) համար դեղագործական բաղադրամասի կայունության պայմանով առաջարկվում է ներկայացնել 2 այնպիսի սերիաների երկարաժամկետ և արագացված հետազոտությունների պայմաններում կայունության մասին 6-ամսյա համեմատական տվյալներ, որոնց ծավալը փորձաարդյունաբերական սերիաների ծավալից պակաս չէ.
կայունության ցուցանիշների առումով կրիտիկական դեղաձևերի (օրինակ՝ երկարաձգված կապազերծմամբ դեղաձևերի) համար կամ դեղագործական բաղադրամասի անկայունության դեպքում առաջարկվում է ներկայացնել առնվազն 3 առաջնային սերիաների երկարաժամկետ և արագացված հետազոտությունների պայմաններում կայունության մասին 6-ամսյա համեմատական տվյալներ: 3 սերիաներից 2-ի ծավալը փորձաարդյունաբերական սերիաների ծավալից պակաս չպետք է լինի, 3-րդի ծավալը կարող է պակաս լինել:
269. Փոփոխության ծածկագիր Բ.II.բ.3.դ: Պատրաստի պատրաստուկի, ներառյալ պատրաստի պատրաստուկի արտադրության մեջ օգտագործվող միջանկյալ արտադրանքի արտադրության գործընթացի փոփոխություն՝ վերջնական մանրէազերծման ոչ ստանդարտ մեթոդի ներմուծում:
Պատրաստի պատրաստուկի արտադրության գործընթացի փոփոխության դեպքում թույլատրվում է հետևյալ մոտեցումների օգտագործումը:
Եթե պատրաստի պատրաստուկի որակի ցուցանիշների (օրինակ՝ ֆիզիկական հատկությունների, խառնուկների պրոֆիլի) փոփոխությունը կարող է հանգեցնել դրա կայունության նվազման, առաջարկվում է ներկայացնել մինչև պատրաստի պատրաստուկի փոփոխությունը և դրանից հետո դրա երկարաժամկետ և արագացված հետազոտությունների պայմաններում կայունության մասին համեմատական տվյալներ`
կայունության ցուցանիշների առումով ստանդարտ դեղաձևերի (օրինակ՝ արագ կապազերծմամբ պինդ դեղաձևերի, լուծույթների) համար դեղագործական բաղադրամասի կայունության պայմանով առաջարկվում է ներկայացնել 2 այնպիսի սերիաների երկարաժամկետ և արագացված հետազոտությունների պայմաններում կայունության մասին 6-ամսյա համեմատական տվյալներ, որոնց ծավալը փորձաարդյունաբերական սերիաների ծավալից պակաս չէ.
կայունության ցուցանիշների առումով կրիտիկական դեղաձևերի (օրինակ` երկարաձգված կապազերծմամբ դեղաձևերի) համար կամ դեղագործական բաղադրամասի անկայունության դեպքում առաջարկվում է ներկայացնել առնվազն 3 առաջնային սերիաների երկարաժամկետ և արագացված հետազոտությունների պայմաններում կայունության մասին 6-ամսյա համեմատական տվյալներ: 3 սերիաներից 2-ի ծավալը փորձաարդյունաբերական սերիաների ծավալից պակաս չպետք է լինի, 3-րդի ծավալը կարող է պակաս լինել:
270. Փոփոխության ծածկագիր Բ.II.բ.З.ե: Պատրաստի պատրաստուկի, ներառյալ պատրաստի պատրաստուկի արտադրության մեջ օգտագործվող միջանկյալ արտադրանքի արտադրության գործընթացի փոփոխություն՝ դեղագործական բաղադրամասի համար օգտագործվող ավելցուկի ներմուծում կամ ավելացում:
Պատրաստի պատրաստուկի արտադրության գործընթացի փոփոխության դեպքում թույլատրվում է հետևյալ մոտեցումների օգտագործումը:
Եթե պատրաստի պատրաստուկի որակի ցուցանիշների (օրինակ՝ ֆիզիկական հատկությունների, խառնուկների պրոֆիլի) փոփոխությունը կարող է հանգեցնել դրա կայունության նվազման, առաջարկվում է ներկայացնել մինչև պատրաստի պատրաստուկի փոփոխությունը և դրանից հետո դրա երկարաժամկետ և արագացված հետազոտությունների պայմաններում կայունության մասին համեմատական տվյալներ՝
կայունության ցուցանիշների առումով ստանդարտ դեղաձևերի (օրինակ՝ արագ կապազերծմամբ պինդ դեղաձևերի, լուծույթների) համար դեղագործական բաղադրամասի կայունության պայմանով առաջարկվում է ներկայացնել 2 այնպիսի սերիաների երկարաժամկետ և արագացված հետազոտությունների պայմաններում կայունության մասին 6-ամսյա համեմատական տվյալներ, որոնց ծավալը փորձաարդյունաբերական սերիաների ծավալից պակաս չէ.
կայունության ցուցանիշների առումով կրիտիկական դեղաձևերի (օրինակ՝ երկարաձգված կապազերծմամբ դեղաձևերի) համար կամ դեղագործական բաղադրամասի անկայունության դեպքում առաջարկվում է ներկայացնել առնվազն 3 առաջնային սերիաների երկարաժամկետ և արագացված հետազոտությունների պայմաններում կայունության մասին 6-ամսյա համեմատական տվյալներ: 3 սերիաներից 2-ի ծավալը փորձաարդյունաբերական սերիաների ծավալից պակաս չպետք է լինի, 3-րդի ծավալը կարող է պակաս լինել:
271. Փոփոխության ծածկագիր Բ.II.բ.4.դ: Դեղապատրաստուկի սերիայի չափի (ներառյալ՝ սերիայի չափի ընդգրկույթները) փոփոխություն՝ փոփոխությունը վերաբերում է արտադրության համալիր գործընթացների օգնությամբ արտադրվող մնացած դեղաձևերին:
Պատրաստի պատրաստուկի սերիայի չափի փոփոխության դեպքում թույլատրվում է հետևյալ մոտեցումների օգտագործումը:
Եթե պատրաստի պատրաստուկի որակի ցուցանիշների (օրինակ՝ ֆիզիկական հատկությունների, խառնուկների պրոֆիլի) փոփոխությունը կարող է հանգեցնել դրա կայունության նվազման, առաջարկվում է ներկայացնել մինչև պատրաստի պատրաստուկի փոփոխությունը և դրանից հետո դրա երկարաժամկետ և արագացված հետազոտությունների պայմաններում կայունության մասին համեմատական տվյալներ`
կայունության ցուցանիշների առումով ստանդարտ դեղաձևերի (օրինակ՝ արագ կապազերծմամբ պինդ դեղաձևերի, լուծույթների) համար դեղագործական բաղադրամասի կայունության պայմանով առաջարկվում է ներկայացնել 2 այնպիսի սերիաների երկարաժամկետ և արագացված հետազոտությունների պայմաններում կայունության մասին 6-ամսյա համեմատական տվյալներ, որոնց ծավալը փորձաարդյունաբերական սերիաների ծավալից պակաս չէ.
կայունության ցուցանիշների առումով կրիտիկական դեղաձևերի (օրինակ՝ երկարաձգված կապազերծմամբ դեղաձևերի) համար կամ դեղագործական բաղադրամասի անկայունության դեպքում առաջարկվում է ներկայացնել առնվազն 3 առաջնային սերիաների երկարաժամկետ և արագացված հետազոտությունների պայմաններում կայունության մասին 6-ամսյա համեմատական տվյալներ: 3 սերիաներից 2-ի ծավալը փորձաարդյունաբերական սերիաների ծավալից պակաս չպետք է լինի, 3-րդի ծավալը կարող է պակաս լինել:
272. Փոփոխության ծածկագիր Բ.II.ե.1.ա.З: Դեղապատրաստուկի առաջնային փաթեթվածքի փոփոխություն՝ մանրէազերծ դեղապատրաստուկների և կենսաբանական (իմունաբանական) դեղապատրաստուկների որակական և քանակական բաղադրություններ:
Սույն կետի դրույթները չեն տարածվում կենսաբանական (իմունաբանական) դեղագործական բաղադրամասերի և դրանց համապատասխանող պատրաստի պատրաստուկների վրա:
Դեղապատրաստուկի առաջնային փաթեթվածքի փոփոխության դեպքում թույլատրվում է հետևյալ մոտեցումների օգտագործումը:
Եթե փոփոխության արդյունքում ենթադրվում է պակաս պաշտպանական հատկություններ ունեցող փաթեթվածքի օգտագործում, կամ փոխազդեցության ռիսկի դեպքում (գերազանցապես փափուկ և հեղուկ դեղաձևերի առնչությամբ) առաջարկվում է ներկայացնել առնվազն 3 առաջնային սերիաների երկարաժամկետ և արագացված հետազոտությունների պայմաններում կայունության մասին 6-ամսյա համեմատական տվյալներ: 3 սերիաներից 2-ի ծավալը փորձաարդյունաբերական սերիաների ծավալից պակաս չպետք է լինի, 3-րդի ծավալը կարող է պակաս լինել:
273. Փոփոխության ծածկագիր Բ.II.ե.1.ա.4: Դեղապատրաստուկի առաջնային փաթեթվածքի փոփոխություն՝ որակական և քանակական բաղադրություններ: Փոփոխությունը վերաբերում է միաժամանակ պահպանման պայմանները փոփոխելիս և (կամ) պիտանիության ժամկետը կրճատելիս պակաս պաշտպանական հատկություններ ունեցող փաթեթվածքին:
Դեղապատրաստուկի առաջնային փաթեթվածքի փոփոխության դեպքում թույլատրվում է հետևյալ մոտեցման օգտագործումը:
Պակաս պաշտպանական հատկություններ ունեցող փաթեթվածքների օգտագործման կամ փոխազդեցության ռիսկի դեպքում (գերազանցապես փափուկ և հեղուկ դեղաձևերի առնչությամբ) առաջարկվում է ներկայացնել առնվազն 3 առաջնային սերիաների երկարաժամկետ և արագացված հետազոտությունների պայմաններում կայունության մասին 6-ամսյա համեմատական տվյալներ: 3 սերիաներից 2-ի ծավալը փորձաարդյունաբերական սերիաների ծավալից պակաս չպետք է լինի, 3-րդի ծավալը կարող է պակաս լինել:
274. Փոփոխության ծածկագիր Բ.II.ե.1.բ.2: Դեղապատրաստուկի առաջնային փաթեթվածքի փոփոխություն՝ կոնտեյների տեսակի փոփոխություն կամ նոր կոնտեյների ավելացում: Մանրէազերծ դեղապատրաստուկներ և կենսաբանական (իմունաբանական) դեղապատրաստուկներ:
Սույն կետի դրույթները չեն տարածվում կենսաբանական (իմունաբանական) դեղագործական բաղադրամասերի և դրանց համապատասխանող պատրաստի պատրաստուկների վրա:
Դեղապատրաստուկի առաջնային փաթեթվածքի փոփոխության դեպքում թույլատրվում է հետևյալ մոտեցման օգտագործումը:
Պակաս պաշտպանական հատկություններ ունեցող փաթեթվածքների օգտագործման կամ փոխազդեցության ռիսկի դեպքում (գերազանցապես փափուկ և հեղուկ դեղաձևերի առնչությամբ) առաջարկվում է ներկայացնել առնվազն 3 առաջնային սերիաների երկարաժամկետ և արագացված հետազոտությունների պայմաններում կայունության մասին 6-ամսյա համեմատական տվյալներ: 3 սերիաներից 2-ի ծավալը փորձաարդյունաբերական սերիաների ծավալից պակաս չպետք է լինի, 3-րդի ծավալը կարող է պակաս լինել:
275. Փոփոխության ծածկագիր Բ.II.ե.4.բ: Կոնտեյների կամ խցանափակիչի (առաջնային փաթեթվածքի) ձևի կամ տարողունակության փոփոխություն` ձևի կամ տարողունակության փոփոխությունը վերաբերում է փաթեթավորման նյութի կրիտիկական ցուցանիշներին, որոնք կարող են զգալիորեն ազդել դեղապատրաստուկի առաքման, կիրառման, անվտանգության կամ կայունության վրա:
Պատրաստի պատրաստուկի այնպիսի առաջնային փաթեթվածքի փոփոխության դեպքում, որը կարող է զգալիորեն ազդել դրա կայունության վրա, թույլատրվում է հետևյալ մոտեցման օգտագործումը:
Եթե պատրաստի պատրաստուկի որակի ցուցանիշների (օրինակ` խառնուկների պրոֆիլի) փոփոխությունը կարող է հանգեցնել դրա կայունության նվազման, առաջարկվում է ներկայացնել մինչև պատրաստի պատրաստուկի փոփոխությունը և դրանից հետո դրա երկարաժամկետ և արագացված հետազոտությունների պայմաններում կայունության մասին համեմատական տվյալներ`
կայունության ցուցանիշների առումով ստանդարտ դեղաձևերի (օրինակ՝ արագ կապազերծմամբ պինդ դեղաձևերի, լուծույթների) համար դեղագործական բաղադրամասի կայունության պայմանով առաջարկվում է ներկայացնել 2 այնպիսի սերիաների երկարաժամկետ և արագացված հետազոտությունների պայմաններում կայունության մասին 6-ամսյա համեմատական տվյալներ, որոնց ծավալը փորձաարդյունաբերական սերիաների ծավալից պակաս չէ.
կայունության ցուցանիշների առումով կրիտիկական դեղաձևերի (օրինակ՝ երկարաձգված կապազերծմամբ դեղաձևերի) համար կամ դեղագործական բաղադրամասի անկայունության դեպքում առաջարկվում է ներկայացնել առնվազն 3 առաջնային սերիաների երկարաժամկետ և արագացված հետազոտությունների պայմաններում կայունության մասին 6-ամսյա համեմատական տվյալներ: 3 սերիաներից 2-ի ծավալը փորձաարդյունաբերական սերիաների ծավալից պակաս չպետք է լինի, 3-րդի ծավալը կարող է պակաս լինել:
276. Փոփոխության ծածկագիր Բ.II.ե.5.գ: Դեղապատրաստուկի փաթեթվածքի տարողունակության փոփոխություն` մանրէազերծ, բազմադեղաչափ (մասնակի դուրսբերմամբ միադեղաչափ) արտաընդերային (պարենտերալ) դեղապատրաստուկների և կենսաբանական (իմունաբանական) բազմադեղաչափ արտաընդերային (պարենտերալ) դեղապատրաստուկների անվանական զանգվածի (անվանական ծավալի) փոփոխություն:
Սույն կետի դրույթները չեն տարածվում կենսաբանական (իմունաբանական) դեղագործական բաղադրամասերի և դրանց համապատասխանող պատրաստի պատրաստուկների վրա:
Պատրաստի պատրաստուկի փաթեթվածքի տարողունակության փոփոխության դեպքում թույլատրվում է հետևյալ մոտեցման օգտագործումը:
Եթե պատրաստի պատրաստուկի որակի ցուցանիշների (օրինակ` խառնուկների պրոֆիլի) փոփոխությունը կարող է հանգեցնել դրա կայունության նվազման, առաջարկվում է ներկայացնել մինչև պատրաստի պատրաստուկի փոփոխությունը և դրանից հետո դրա երկարաժամկետ և արագացված հետազոտությունների պայմաններում կայունության մասին համեմատական տվյալներ, այսինքն` առաջարկվում է ներկայացնել առնվազն 3 առաջնային սերիաների երկարաժամկետ և արագացված հետազոտությունների պայմաններում կայունության մասին 6-ամսյա համեմատական տվյալներ: 3 սերիաներից 2-ի ծավալը փորձաարդյունաբերական սերիաների ծավալից պակաս չպետք է լինի, 3-րդի ծավալը կարող է պակաս լինել:
2. Սերիաները, որոնց առնչությամբ պարտավորություններ են վերցվել
277. Պատրաստի պատրաստուկի կայունության մասին տվյալների ստացում պահանջող` IA և IB տիպերի բոլոր փոփոխությունների համար անհրաժեշտ է անցկացնել այն սերիաների հետագա հետազոտություններ, որոնց առնչությամբ պարտավորություններ են վերցվել:
278. Պատրաստի պատրաստուկի կայունության մասին տվյալների ստացում պահանջող՝ II տիպի բոլոր փոփոխությունների համար անհրաժեշտ է կայունության հետազոտության արձանագրությանը համապատասխան երկարաժամկետ հետազոտությունների պայմաններում ուսումնասիրել հավանություն ստացած փոփոխությանը համապատասխան արտադրված առաջին արդյունաբերական սերիան: Կայունության հետազոտության արձանագրությունը պետք է համապատասխանի դեղապատրաստուկի գրանցման դոսյեին այն ներկայացնելու պահի դրությամբ՝ բացառությամբ սահմանված կարգով դրանում փոփոխություններ կատարելու դեպքի: Կայունության հետազոտությունների տևողությունը պետք է դեղապատրաստուկի պիտանիության ժամկետից պակաս չլինի: Այդ հետազոտությունների արդյունքներն անհրաժեշտ է ներկայացնել անդամ պետությունների լիազորված մարմինների հարցման հիման վրա: Դեղապատրաստուկի կամ դեղագործական բաղադրամասի կայունության ապահովման հետ կապված խնդիրների հայտնաբերման դեպքում անհրաժեշտ է անհապաղ այդ մասին ծանուցել անդամ պետությունների լիազորված մարմիններին:
3. Տվյալների վերլուծությունը
279. Եթե ներկայացված տվյալներին համապատասխան երկարաժամկետ (25°С ջերմաստիճանի և 60 % հարաբերական խոնավության պայմաններում կամ 30°С ջերմաստիճանի և 65 % հարաբերական խոնավության պայմաններում) և արագացված (40°С ջերմաստիճանի և 75 % հարաբերական խոնավության պայմաններում) պայմաններում պահելու դեպքում կամ սույն պահանջների II, IV, VI և VII բաժիններում նկարագրված պայմաններին հետևելու դեպքում կիսաթափանց կոնտեյներներում ջրային հիմքով պատրաստուկների վերաբերյալ դեղագործական բաղադրամասին կամ դեղապատրաստուկի կայունությանն առնչվող բացասական տվյալներ չեն հայտնաբերվում, ապա ելակետային տվյալների հետ համեմատման արդյունքներով թույլատրվում է պահպանել ավելի վաղ հավանություն ստացած` մինչև կրկնակի հետազոտություններն ընկած ժամանակահատվածը կամ պիտանիության ժամկետը: Պատրաստուկի կայունության վրա բացասական ազդեցության հայտնաբերման դեպքում անհրաժեշտ է սահմանել նոր պիտանիության ժամկետ: Հետազոտությունների տվյալների արտարկման հնարավորության մասին հարցը որոշվում է յուրաքանչյուր դեպքում կայունության հետազոտությունների ներկայացված տվյալների արդյունքներով:
280. Եթե իրական ժամանակի պայմաններում ներկայացված տվյալները հաստատվում են արագացված կամ միջանկյալ պայմաններում անցկացված հետազոտությունների արդյունքներով, թույլատրվում է մինչև կրկնակի հետազոտություններն ընկած ժամանակահատվածը կամ պիտանիության ժամկետն ավելացնել ժամանակի տվյալ պահի դրությամբ անցկացված հետազոտությունների արդյունքներով սահմանված ժամկետից: Եթե երկարաժամկետ և արագացված հետազոտությունների տվյալները վկայում են աննշան փոփոխության կամ փոփոխության բացակայության և ոչ մեծ փոփոխականության կամ դրա բացակայության մասին, ապա հնարավոր է մինչև կրկնակի հետազոտություններն ընկած առաջարկվող ժամանակահատվածի արտարկում՝ մինչև երկարաժամկետ հետազոտությունների տվյալներով ընդգրկված ժամկետը 2 անգամ գերազանցող ժամկետով, սակայն ոչ ավելի, քան 12 ամսով: Յուրաքանչյուր առանձին դեպքում որոշվող աստիճանը, մինչև որը թույլատրվում է արտարկում դեղագործական բաղադրամասի կամ պատրաստի պատրաստուկի փոփոխությունից հետո և որը բացասական ազդեցություն չի թողնում կայունության վրա, մեծապես կախված է լինելու ժամանակի փոփոխությունից, ստացված տվյալների փոփոխականությունից, պահպանման առաջարկվող պայմաններից և կատարված վիճակագրական վերլուծության ծավալից:
|
ՀԱՎԵԼՎԱԾ ԹԻՎ 1 Դեղապատրաստուկների և դեղագործական բաղադրամասերի կայունության հետազոտությանը ներկայացվող պահանջների |
ՊԱՅՄԱՆՆԵՐ
կայունության երկարաժամկետ հետազոտությունների անցկացման՝ կախված կլիմայական գոտիներից
Կայունության երկարաժամկետ հետազոտությունների անցկացման առաջարկվող պայմանները՝ կախված կլիմայական գոտիներից
Աղյուսակ 1
|
Կլիմայական գոտին |
Նկարագրությունը |
Չափորոշիչները (բաց օդում չափված միջին տարեկան ջերմաստիճանը կամ ջրային գոլորշու միջին մասնական ճնշումը) |
Երկարաժամկետ հետազոտությունների անցկացման պայմանները (ջերմաստիճանը և հարաբերական խոնավությունը) |
|
I |
Բարեխառն կլիմա |
≤15 °С կամ ≤11 հՊա |
21 °С և 45 % |
|
II |
Մերձարևադարձային կամ միջերկրածովյան կլիմա |
> 15 °С-ից մինչև 22 °С կամ > 11 հՊա-ից մինչև 18 հՊա |
25 °С և 60 % |
|
III |
Տաք և չոր կլիմա |
> 22 °С կամ ≤15 Պա |
30 °С և 35 % |
|
IV А |
Տաք և խոնավ կլիմա |
> 22 °С կամ > 15 հՊա-ից մինչև 27 հՊա |
30 °С և 65 % |
|
IV В |
Տաք և շատ խոնավ կլիմա |
> 22 °С կամ > 27 հՊա |
30 °С և 75 % |
Կայունության երկարաժամկետ հետազոտությունների անցկացման առաջարկվող պայմանները ԱՀԿ-ի երկրների համար
Աղյուսակ 2
|
Երկրի անվանումը |
Երկարաժամկետ հետազոտությունների անցկացման պայմանները (ջերմաստիճանը և հարաբերական խոնավությունը) |
|
Ավստրալիայի Միություն |
25 °С և 60 % կամ 30 °С և 65 % |
|
Ավստրիայի Հանրապետություն |
25 °С և 60 % կամ 30 °С և 65 % |
|
Ադրբեջան |
30 °С և 65 % |
|
Ալբանիա |
25 °С և 60 % |
|
Ալժիր |
25 °С և 60 % |
|
Անդորրա |
25 °С և 60 % |
|
Անգոլա |
30 °С և 65 % |
|
Անտիգուա և Բարբուդա |
30 °С և 75 % |
|
Արգենտինա |
25 °С և 60 % |
|
Հայաստան |
25 °С և 60 % |
|
Աֆղանստան |
30 °С և 65 % |
|
Բահամյան կղզիներ |
30 °С և 65 % |
|
Բանգլադեշ |
30 °С և 65 % |
|
Բարբադոս |
30 °С և 75 % |
|
Բահրեյն |
30 °С և 65 % |
|
Բելառուսի Հանրապետություն |
25 °С և 60 % |
|
Բելիզ |
30 °С և 65 % |
|
Բելգիա |
25 °С և 60 % կամ 30 °С և 65 % |
|
Բենին |
30 °С և 65 % |
|
Բուլղարիա |
25 °С և 60 % կամ 30 °С և 65 % |
|
Վենեսուելայի Բոլիվարական Հանրապետություն |
30 °С և 70 % կամ 30 °С և 75 % |
|
Բոլիվիա |
30 °С և 70 % կամ 30 °С և 75 % |
|
Բոսնիա և Հերցեգովինա |
25 °С և 60 % |
|
Բոտսվանա |
25 °С և 60 % |
|
Բրազիլիա |
30 °С և 75 % |
|
Բրունեյ Դարուսսալամ |
30 °С և 75 % |
|
Բուրկինա Ֆասո |
30 °С և 65 % |
|
Բուրունդի |
30 °С և 65 % |
|
Բութան |
30 °С և 65 % |
|
Մակեդոնիայի Հանրապետություն |
25 °С և 60 % կամ 30 °С և 65 % |
|
Վանուատու |
30 °С և 65 % |
|
Հունգարիա |
25 °С և 60 % կամ 30 °С և 65 % |
|
Վիետնամ |
30 °С և 75 % |
|
Գաբոն |
30 °С և 65 % |
|
Հայիթի |
30 °С և 65 % |
|
Գայանա |
30 °С և 70 % կամ 30 °С և 75 % |
|
Գամբիա |
30 °С և 65 % |
|
Գանա |
30 °С և 75 % |
|
Գվատեմալա |
30 °С և 65 % |
|
Գվինեա |
30 °С և 65 % |
|
Գվինեա Բիսաու |
30 °С և 65 % |
|
Գերմանիայի Դաշնային Հանրապետություն |
25 °С և 60 % կամ 30 °С և 65 % |
|
Հոնդուրաս |
30 °С և 65 % |
|
Գրենադա |
30 °С և 65 % |
|
Հունաստան |
25 °С և 60 % կամ 30 °С և 65 % |
|
Վրաստան |
25 °С և 60 % |
|
Դանիա |
25 °С և 60 % կամ 30 °С և 65 % |
|
Կոնգոյի Դեմոկրատական Հանրապետություն |
30 °С և 65 % |
|
Ջիբութի |
30 °С և 65 % |
|
Դոմինիկյան Հանրապետություն |
30 °С և 65 % |
|
Եգիպտոս |
30 °С և 65 % |
|
Զամբիա |
30 °С և 60 % կամ 30 °С և 65 % |
|
Զիմբաբվե |
30 °С և 75 % |
|
Իսրայել |
30 °С և 70 % կամ 30 °С և 75 % |
|
Հորդանան |
30 °С և 65 % |
|
Եմեն |
30 °С և 65 % |
|
Հնդկաստան |
30 °С և 70 % |
|
Ինդոնեզիա |
30 °С և 75 % |
|
Իրաք |
30 °С և 65 % |
|
Իրան (Իսլամական Հանրապետություն) |
30 °С և 65 % |
|
Իռլանդիա |
25 °С և 60 % կամ 30 °С և 65 % |
|
Իսլանդիա |
25 °С և 60 % |
|
Իսպանիա |
25 °С և 60 % կամ 30 °С և 65 % |
|
Իտալիա |
25 °С և 60 % կամ 30 °С և 65 % |
|
Կաբո Վերդե |
30 °С և 65 % |
|
Ղազախստան |
25 °С և 60 % |
|
Կամբոջա |
30 °С և 75 % |
|
Կամերուն |
30 °С և 75 % |
|
Կանադա |
30 °С և 65 % |
|
Քաթար |
30 °С և 65 % |
|
Քենիա |
30 °С և 65 % |
|
Կիպրոս |
25 °С և 60 % կամ 30 °С և 65 % |
|
Կիրիբատի |
30 °С և 65 % |
|
Չինաստան |
30 °С և 65 % |
|
Կոլումբիա |
30 °С և 75 % |
|
Կոմորյան կղզիներ |
30 °С և 65 % |
|
Կոնգո |
30 °С և 65 % |
|
Կորեայի Ժողովրդական Դեմոկրատական Հանրապետություն |
25 °С և 60 % |
|
Կոստա Ռիկա |
30 °С և 65 % |
|
Կոտ դ'Իվուարի Հանրապետություն |
30 °С և 65 % |
|
Կուբա |
30 °С և 75 % |
|
Քուվեյթ |
30 °С և 65 % |
|
Ղրղզստան |
25 °С և 60 % |
|
Լատվիա |
25 °С և 60 % կամ 30 °С և 65 % |
|
Լաոսի Ժողովրդական Ժողովրդավարական Հանրապետություն |
30 °С և 75 % |
|
Լեսոտո |
30 °С և 75 % |
|
Լիբերիա |
30 °С և 65 % |
|
Լիբանան |
25 °С և 60 % |
|
Լիբիայի Պետություն |
25 °С և 60 % |
|
Լիտվա |
25 °С և 60 % կամ 30 °С և 65 % |
|
Լյուքսեմբուրգ |
25 °С և 60 % կամ 30 °С և 65 % |
|
Մադագասկար |
30 °С և 65 % |
|
Մավրիկիոս |
30 °С և 65 % |
|
Մավրիտանիա |
30 °С և 65 % |
|
Մալավի |
30 °С և 60 % |
|
Մալայզիա |
30 °С և 75 % |
|
Մալի |
30 °С և 65 % |
|
Մալդիվյան կղզիներ |
30 °С և 65 % |
|
Մալթա |
25 °С և 60 % կամ 30 °С և 65 % |
|
Մարոկկո |
25 °С և 60 % |
|
Մարշալյան կղզիներ Հանրապետություն |
30 °С և 65 % |
|
Մեքսիկա |
25 °С և 60 % |
|
Միկրոնեզիա |
30 °С և 65 % |
|
Մոզամբիկ |
30 °С և 75 % |
|
Մոնակո |
25 °С և 60 % կամ 30 °С և 65 % |
|
Մոնղոլիա |
25 °С և 60 % |
|
Մյանմա |
30 °С և 75 % |
|
Նամիբիա |
30 °С և 65 % |
|
Նաուրու |
30 °С և 65 % |
|
Նեպալ |
30 °С և 75 % |
|
Նիգեր |
30 °С և 65 % |
|
Նիգերիա |
30 °С և 75 % |
|
Նիդեռլանդներ |
25 °С և 60 % կամ 30 °С և 65 % |
|
Նիկարագուա |
30 °С և 65 % |
|
Նիուե |
25 °С և 65 % |
|
Նոր Զելանդիա |
25 °С և 60 % կամ 30 °С և 65 % |
|
Նորվեգիա |
25 °С և 60 % |
|
Արաբական Միացյալ Էմիրություններ |
30 °С և 65 % |
|
Օման |
30 °С և 65 % |
|
Կուկի կղզիներ |
30 °С և 65 % |
|
Պակիստան |
30 °С և 65 % |
|
Պալաու |
30 °С և 65 % |
|
Պանամա |
30 °С և 75 % |
|
Պապուա Նոր Գվինեա |
30 °С և 65 % |
|
Պարագվայ |
30 °С և 65 % |
|
Պերու |
30 °С և 75 % |
|
Լեհաստան |
25 °С և 60 % կամ 30 °С և 65 % |
|
Պորտուգալիա |
25 °С և 60 % կամ 30 °С և 65 % |
|
Կորեայի Հանրապետություն |
25 °С և 60 % կամ 30 °С և 65 % |
|
Մոլդովայի Հանրապետություն |
25 °С և 60 % |
|
Ռուսաստանի Դաշնություն |
25 °С և 60 % |
|
Ռուանդա |
30 °С և 65 % |
|
Ռումինիա |
25 °С և 60 % կամ 30 °С և 65 % |
|
Սամոայի Անկախ Պետություն |
30 °С և 65 % |
|
Սան Մարինո |
25 °С և 60 % |
|
Սան Տոմե և Պրինսիպի |
30 °С և 75 % |
|
Սաուդյան Արաբիա |
30 °С և 65 % |
|
Սվազիլենդ |
30 °С և 60 % |
|
Սեյշելյան կղզիներ |
30 °С և 65 % |
|
Սենեգալ |
30 °С և 65 % |
|
Սենթ Վինսենթ և Գրենադիններ |
30 °С և 75 % |
|
Սենթ Լյուսիա |
30 °С և 75 % |
|
Սենթ Քիթս և Նևիս |
30 °С և 65 % |
|
Սերբիա |
25 °С և 60 % |
|
Սինգապուր |
30 °С և 75 % |
|
Սիրիայի Արաբական Հանրապետություն |
25 °С և 60 % |
|
Սլովակիա |
25 °С և 60 % կամ 30 °С և 65 % |
|
Սլովենիա |
25 °С և 60 % կամ 30 °С և 65 % |
|
Ամերիկայի Միացյալ Նահանգներ |
30 °С և 60 % կամ 30 °С և 65 % |
|
Մեծ Բրիտանիայի և Հյուսիսային Իռլանդիայի Միացյալ Թագավորություն |
25 °С և 60 % կամ 30 °С և 65 % |
|
Դոմինիկայի Համագործակցություն |
30 °С և 65 % |
|
Սողոմոնյան կղզիներ |
30 °С և 65 % |
|
Սոմալի |
30 °С և 65 % |
|
Սուդան |
30 °С և 65 % |
|
Սուրինամ |
30 °С և 70 % կամ 30 °С և 75 % |
|
Սիերա Լեոնե |
30 °С և 75 % |
|
Տաջիկստան |
25 °С և 60 % |
|
Թայլանդ |
30 °С և 75 % |
|
Թանզանիա |
30 °С և 75 % |
|
Թիմոր Լեշթի |
30 °С և 65 % |
|
Տոգո |
30 °С և 75 % |
|
Տոնգա |
30 °С և 65 % |
|
Տրինիդադ և Տոգաբո |
30 °С և 65 % |
|
Տուվալու |
30 °С և 65 % |
|
Թունիս |
25 °С և 60 % |
|
Թուրքմենստան |
25 °С և 60 % |
|
Թուրքիա |
25 °С և 60 % |
|
Ուգանդա |
30 °С և 65 % |
|
Ուզբեկստան |
25 °С և 60 % |
|
Ուկրաինա |
25 °С և 60 % |
|
Ուրուգվայ |
30 °С և 60 % |
|
Ֆիջի |
30 °С և 65 % |
|
Ֆիլիպիններ |
30 °С և 75 % |
|
Ֆինլանդիա |
25 °С և 60 % կամ 30 °С և 65 % |
|
Խորվաթիա |
25 °С և 60 % |
|
Ֆրանսիա |
25 °С և 60 % կամ 30 °С և 65 % |
|
Կենտրոնական Աֆրիկյան Հանրապետություն |
30 °С և 75 % |
|
Չադ |
30 °С և 65 % |
|
Չեռնոգորիա |
25 °С և 60 % |
|
Չեխիայի Հանրապետություն |
25 °С և 60 % կամ 30 °С և 65 % |
|
Չիլի |
30 °С և 65 % |
|
Շվեյցարիայի Համադաշնություն |
25 °С և 60 % կամ 30 °С և 65 % |
|
Շվեդիայի Թագավորություն |
25 °С և 60 % կամ 30 °С և 65 % |
|
Շրի Լանկա |
30 °С և 65 % |
|
Էկվադոր |
30 °С և 65 % |
|
Էլ Սալվադոր |
30 °С և 65 % |
|
Հասարակածային Գվինեա |
30 °С և 65 % |
|
Էրիթրեա |
30 °С և 65 % |
|
Էստոնիա |
25 °С և 60 % կամ 30 °С և 65 % |
|
Եթովպիա |
30 °С և 65 % |
|
Հարավաֆրիկյան Հանրապետություն |
30 °С և 65 % |
|
Ճամայկա |
30 °С և 65 % |
|
ՀԱՎԵԼՎԱԾ ԹԻՎ 2 Դեղապատրաստուկների և դեղագործական բաղադրամասերի կայունության հետազոտությանը ներկայացվող պահանջների |
ՊԱՀԱՆՋՆԵՐ
դեղապատրաստուկների և դեղագործական բաղադրամասերի պահպանման պայմանների վերաբերյալ ցուցումներին ներկայացվող
I. Դեղապատրաստուկների պահպանման պայմանները
1. Դեղապատրաստուկների պահպանման համապատասխան պայմանները, որոնք համաձայնեցվում են դեղապատրաստուկի ընդհանուր բնութագրում բերված բնութագրերի հետ, պետք է ներառել բժշկական կիրառության հրահանգում (ներդիր թերթիկ) և նշել դեղապատրաստուկի մականշվածքի մեջ՝ Եվրասիական տնտեսական հանձնաժողովի խորհրդի 2016 թվականի նոյեմբերի 3-ի թիվ 88 որոշմամբ հաստատված՝ Դեղապատրաստուկների բժշկական կիրառության հրահանգին և բժշկական կիրառության համար նախատեսված դեղապատրաստուկների ընդհանուր բնութագրին ներկայացվող պահանջներին ու Եվրասիական տնտեսական հանձնաժողովի խորհրդի 2016 թվականի նոյեմբերի 3-ի թիվ 76 որոշմամբ հաստատված՝ Բժշկական կիրառման դեղամիջոցների և անասնաբուժական դեղամիջոցների մակնշմանը ներկայացվող պահանջներին համապատասխան:
2. Դեղապատրաստուկի պահպանման պայմանները պետք է հիմնվեն դեղապատրաստուկի կայունության հետազոտությունների արդյունքների գնահատման վրա:
3. Կայունության երկարաժամկետ հետազոտությունների արդյունքներով հաստատված (25°С ջերմաստիճանի և 60% հարաբերական խոնավության պայմաններում) և Եվրասիական տնտեսական հանձնաժողովի կոլեգիայի 2018 թվականի մայիսի 10-ի թիվ 69 որոշմամբ հաստատված՝ Դեղապատրաստուկների և դեղագործական բաղադրամասերի կայունության հետազոտությանը ներկայացվող պահանջների (այսուհետ՝ Կայունության հետազոտությանը ներկայացվող պահանջներ) 66-84-րդ կետերով նախատեսված տվյալները պետք է հաստատվեն արագացված հետազոտությունների արդյունքներով կամ միջանկյալ հետազոտությունների արդյունքներով (եթե կիրառելի է):
4. Դեղապատրաստուկների պահպանման պայմանները պետք է լինեն այնպիսին, որ օգտագործողը կարողանա հետևել դրանց: Դեղապատրաստուկի՝ մականշվածքի մեջ նշելու ենթակա պահպանման պայմանների և դեղապատրաստուկի կայունության հետազոտությունների արդյունքներով ներկայացված պայմանների միջև պետք է գոյություն ունենա ուղիղ կապ: Անընդունելի է այնպիսի եզրույթների օգտագործումը, ինչպիսիք են «սենյակային ջերմաստիճան»-ը և «շրջակա միջավայրի պայմաններ»-ը:
5. Դեղապատրաստուկի մասին մականշվածքի մեջ նշելու ենթակա տեղեկատվությունը, կախված դեղապատրաստուկի կայունության հետազոտությունների անցկացման պայմաններից, բերված է 1-ին աղյուսակում: Մականշվածքի մեջ այլ նշումներ թույլատրվում են միայն այն դեպքերում, երբ դրանից չի կարելի խուսափել, և փաստաթղթերով հաստատված է, որ 1-ին աղյուսակում բերված պահպանման պայմաններն անհամապատասխան են: Պահպանման առաջարկված պայմանները պետք է բնական պայմաններում, գործնականում իրականանալի լինեն և հաստատված լինեն համապատասխան տվյալներով:
Դեղապատրաստուկի մասին մականշվածքի մեջ նշելու ենթակա տեղեկատվությունը՝ կախված դեղապատրաստուկի կայունության հետազոտությունների անցկացման պայմաններից
Աղյուսակ 1
|
Հետազոտությունների անցկացման պայմանները, որոնց դեպքում կայունությունը հաստատվել է (ջերմաստիճանը և հարաբերական խոնավությունը) |
Դեղապատրաստուկի մասին տեղեկատվության մեջ նշում |
Դեղապատրաստուկի մասին տեղեկատվության մեջ լրացուցիչ նշում1 (անհրաժեշտության դեպքում) |
|
Երկարաժամկետ հետազոտություններ՝ (25 ± 2) °С-ի և (60 ± 5) %-ի պայմաններում ու արագացված հետազոտություններ՝(40 ± 2) °С-ի և (75 ± 5) %-ի պայմաններում |
բացակայում է2 |
«Չպահել սառնարանում» կամ «Չսառեցնել» |
|
Երկարաժամկետ հետազոտություններ՝ (30 ± 2) °С-ի և (65 ± 5) %-ի պայմաններում և արագացված հետազոտություններ՝(40 ± 2) °С-ի և (75 ±5) %-ի պայմաններում |
չկա2 |
«Չպահել սառնարանում» կամ «Չսառեցնել» |
|
Երկարաժամկետ հետազոտություններ՝ (25 ± 2) °С-ի և (60 ± 5) %-ի պայմաններում և միջանկյալ հետազոտություններ՝ (30 ± 2) °С-ի (60 ± 5) %-ի կամ (65 ± 5) %-ի պայմաններում |
«Պահպանել 30 °С-ից ոչ բարձր ջերմաստիճանի պայմաններում» |
«Չպահել սառնարանում» կամ «Չսառեցնել» |
|
Երկարաժամկետ հետազոտություններ՝ (30 ± 2) °С-ի և (65 ± 5) %-ի պայմաններում |
«Պահպանել 30 °С-ից ոչ բարձր ջերմաստիճանի պայմաններում» |
«Չպահել սառնարանում» կամ «Չսառեցնել» |
|
Երկարաժամկետ հետազոտություններ՝ (25 ± 2) °С-ի և (60 ± 5) %-ի պայմաններում |
«Պահպանել 25 °С-ից ոչ բարձր ջերմաստիճանի պայմաններում» |
«Չպահել սառնարանում» կամ «Չսառեցնել» |
|
Երկարաժամկետ հետազոտություններ՝ (5 ± 3) °С-ի պայմաններում |
«Պահպանել սառնարանում» կամ «Պահպանել և փոխադրել սառնարանում»3,4 |
«Չսառեցնել» |
|
0 °С-ից ցածր |
«Պահպանել սառցախցիկում» կամ «Պահպանել և փոխադրել սառցախցիկում»3,5 |
________________________
1 Կախված դեղապատրաստուկի դեղաձևից և հատկություններից՝ կարող է առաջանալ որակի նվազման վտանգ՝ ցածր ջերմաստիճանների ազդեցության դեպքում ֆիզիկական փոփոխությունների հետևանքով: Նաև որոշ դեպքերում ցածր ջերմաստիճանները կարող են ազդեցություն ունենալ փաթեթվածքի վրա: Այդ դեպքում կարող է պահանջվել դեղապատրաստուկի մասին՝ մականշվածքի մեջ նշելու ենթակա լրացուցիչ տեղեկատվություն:
2 Դեղապատրաստուկի ընդհանուր բնութագրի և բժշկական կիրառության հրահանգի (ներդիր թերթիկի) մեջ պետք է լինի հետևյալ նշումը՝ «Տվյալ դեղապատրաստուկի համար պահպանման հատուկ պայմաններ չեն պահանջվում»:
3 Դեղապատրաստուկի ընդհանուր բնութագրում և բժշկական կիրառության հրահանգում (ներդիր թերթիկում) պետք է նշված լինի ջերմաստիճանների ընդգրկույթը (օրինակ՝ 2 °С-ից մինչև 8 °С):
4 Դեղապատրաստուկը սառնարանում փոխադրելու անհրաժեշտության մասին որոշում կայացնելու դեպքում անհրաժեշտ է հաշվի առնել կայունության մասին տվյալները, որոնք ստացվել են 25 °С ջերմաստիճանի և 60 % հարաբերական խոնավության պայմաններում երկարաժամկետ հետազոտությունների դեպքում: Այդ նշումը պետք է օգտագործել բացառապես դրա հիմնավորվածությունը հաստատող տվյալների առկայության դեպքում:
5 Այդ նշումը պետք է օգտագործել միայն այն դեպքում, երբ տվյալ գործոնը կայունության պահպանման նկատմամբ կրիտիկական է:
II. Դեղապատրաստուկի պահպանման վերաբերյալ այլ հատուկ ցուցումներ
6. Դեղապատրաստուկները պետք է տեղավորվեն դրանց կայունությունն ապահովող և որակի նվազումը կանխարգելող փաթեթվածքի մեջ: Մականշվածքի մեջ նշելու ենթակա՝ պահպանման հատուկ պայմանները չպետք է օգտագործվեն դեղապատրաստուկի կայունության վրա ոչ ճիշտ ընտրված փաթեթվածքի կամ ցածր որակի փաթեթվածքի բացասական ազդեցությունը փոխհատուցելու նպատակով: Պացիենտի համար նախազգուշական հատուկ միջոցներ ձեռնարկելու անհրաժեշտության դեպքում դեղապատրաստուկի մականշվածքի մեջ կարող է բերվել լրացուցիչ տեղեկատվություն, որը ներկայացված է 2-րդ աղյուսակում:
Դեղապատրաստուկների մականշվածքի մեջ նշվող լրացուցիչ տեղեկատվություն՝ նախազգուշական հատուկ միջոցներ ձեռնարկելու անհրաժեշտության դեպքում
Աղյուսակ 2
|
Խնդիրը՝ պահպանման դեպքում |
Դեղապատրաստուկի մասին լրացուցիչ տեղեկատվություն1՝ կախված փաթեթվածքից |
|
Զգայունություն խոնավության նկատմամբ |
պահպանել կիպ խցանափակված կոնտեյներում 2 |
|
Զգայունություն խոնավության նկատմամբ |
պահպանել սկզբնական [օրիգինալ] փաթեթվածքում2 |
|
Զգայունություն լույսի նկատմամբ3 |
պահպանել սկզբնական կոնտեյներում1 |
|
Զգայունություն լույսի նկատմամբ3 |
կոնտեյները թողնել2 արտաքին տուփի մեջ (կամ երկրորդային (սպառողական) փաթեթվածքում) |
_____________________
1 Անհրաժեշտ է ավելացնել պարզաբանում, որը պարունակում է լույսի և (կամ) խոնավության նկատմամբ պատրաստուկի զգայունության մասին (զգայունության բացակայության մասին) տեղեկություններ:
2 Հարկ է նշել կոնտեյների տեսակի անվանումը (օրինակ՝ շշիկ, բլիսթեր և այլն):
3 Լուսակայունության հետազոտությունների մասին տեղեկությունները բերված են Կայունության հետազոտությանը ներկայացվող պահանջների IV բաժնում:
Եթե լրացուցիչ տեղեկատվությունը պարունակում է «Պահպանել սկզբնական փաթեթվածքում» ձևակերպումը, ապա «Դեղապատրաստուկի համար պահպանման հատուկ պայմաններ չեն պահանջվում» ձևակերպման փոխարեն օգտագործվում է «Տվյալ դեղապատրաստուկի համար չեն պահանջվում պահպանման հատուկ ջերմաստիճանային պայմաններ» ձևակերպումը, եթե դա անհրաժեշտ է:
III. Դեղագործական բաղադրամասի պահպանման պայմանների հայտարարագրումը
7. Դեղագործական բաղադրամասի պահպանման պայմանները հիմնվում են դեղագործական բաղադրամասի կայունության հետազոտությունների արդյունքների վրա: Դեղագործական բաղադրամասի պահպանման պայմանները պետք է հաշվի առնեն դեղապատրաստուկների պահպանման պայմանների համար սահմանված պահանջների դրույթները:
8. Սառնարանի կամ սառցախցիկի մեջ պահպանման ենթակա կամ սառնարանով կամ սառցախցիկով փոխադրման ենթակա դեղագործական բաղադրամասերի համար մականշվածքի մեջ անհրաժեշտ է նշել ջերմաստիճանների ընդգրկույթը:
|
ՀԱՎԵԼՎԱԾ ԹԻՎ 3 Դեղապատրաստուկների և դեղագործական բաղադրամասերի կայունության հետազոտությանը ներկայացվող պահանջների |
ՕՐԻՆԱԿՆԵՐ
դեղապատրաստուկների և դեղագործական բաղադրամասերի կայունության հետազոտության պարամետրերի
1. Բոլոր դեղագործական բաղադրամասերի համար պետք է գնահատվեն արտաքին տեսքի, քանակական պարունակության և դեգրադացման արգասիքների պարունակության ցուցանիշները: Փոփոխությունների ենթակա այլ ցուցանիշներ նույնպես պետք է ուսումնասիրվեն, եթե դա կիրառելի է:
2. Դեղապատրաստուկների համար արտաքին տեսքի, դեղագործական բաղադրամասի քանակական պարունակության և դեգրադացման արգասիքների պարունակության ցուցանիշները պետք է գնահատվեն բոլոր դեղաձևերի համար այնպես, ինչպես կոնսերվանտների ու հակաօքսիդանտների պարունակությունը, եթե դա կիրառելի է տվյալ դեղապատրաստուկի համար:
3. Պետք է հսկվի բազմադեղաչափ մանրէազերծ և ոչ մանրէազերծ դեղաձևերի միկրոկենսաբանական մաքրությունը: Պրովոկացիոն հետազոտություններն անհրաժեշտ է անցկացնել դեղապատրաստուկի պիտանիության ժամկետի առնվազն սկզբում և վերջում: Այդպիսի հետազոտությունները սովորաբար պետք է ընդգրկված լինեն դեղապատրաստուկի մշակման ծրագրում, օրինակ՝ կայունության ձևայնացված հետազոտությունների շրջանակներում:
Դեղապատրաստուկների և դեղագործական բաղադրամասերի կայունության հետագա հետազոտություններում միկրոկենսաբանական մաքրության հսկողություն չի անցկացվում, եթե միայն չեն կատարվել փոփոխություններ, որոնք կարող են ազդել որակի միկրոկենսաբանական ցուցանիշների մակարդակի վրա:
4. Սույն փաստաթղթի 6-16-րդ կետերում նշված ոչ բոլոր պարամետրերը պետք է ստուգվեն հսկողության յուրաքանչյուր կետում: Դա առաջին հերթին վերաբերում է մանրէազերծության հետազոտությանը, որը կարելի է անցկացնել մանրէազերծ դեղապատրաստուկների մեծամասնության համար՝ կայունության հետազոտությունների ժամանակահատվածի սկզբում և վերջում: Պիրոգենության և բակտերիալ էնդոտոքսինների հետազոտություններ անցկացնելու ժամանակ թույլատրվում է սահմանափակվել բացթողման պահին արված հետազոտությամբ: Մանրէազերծ դեղաձևերի համար, որոնք պարունակում են զոդված ապակե սրվակներում փաթեթավորված չոր նյութեր (փոշիներ կամ լիոֆիլիզատներ) և լուծույթներ, միկրոկենսաբանական հետազոտությունները թույլատրվում է անցկացնել միայն հսկողության սկզբնական կետում: Խցանափակման էլաստիկ տարրերով ապակե կոնտեյներներում կամ պոլիմերային նյութերից կոնտեյներներում փաթեթավորված հեղուկների միկրոկենսաբանական մաքրությունը պետք է վերլուծության ենթարկվի կայունության հետազոտության առնվազն սկզբում և վերջում: Եթե Եվրասիական տնտեսական միության անդամ պետության լիազորված մարմին ներկայացված երկարաժամկետ հետազոտությունների տվյալները դեղապատրաստուկի գրանցման պահին չեն ընդգրկում պիտանիության ամբողջ ժամկետը, ապա անհրաժեշտ է նաև ներկայացնել հսկողության վերջին կետում միկրոկենսաբանական մաքրության մակարդակի մասին տվյալները:
5. Եվրասիական տնտեսական հանձնաժողովի կոլեգիայի 2018 թվականի մայիսի 10-ի թիվ 69 որոշմամբ հաստատված՝ Դեղապատրաստուկների և դեղագործական բաղադրամասերի կայունության հետազոտությանը ներկայացվող պահանջներում (այսուհետ՝ Պահանջներ) ներկայացված հետազոտությունների ցանկը յուրաքանչյուր դեղաձևի համար սպառիչ չէ: Միևնույն ժամանակ Պահանջներում բերված հետազոտությունների ոչ բոլոր տեսակները պետք է ներառվեն կոնկրետ դեղապատրաստուկի կայունության հետազոտության արձանագրության մեջ (օրինակ՝ հոտի հետազոտությունը պետք է անցկացվի միայն անհրաժեշտության դեպքում և տվյալ հետազոտության անցկացման ժամանակ անվտանգության պահանջների պահպանմամբ):
Եթե գոյություն ունի հավանականություն, որ խցանափակիչի հպումը դեղապատրաստուկի հետ ազդեցություն կթողնի դրա կայունության վրա, կամ տեղի կունենան փոփոխություններ «կոնտեյներ-խցանափակիչ» համակարգի մեջ, ապա դեղապատրաստուկի կայունության հետազոտության արձանագրության մեջ լրացուցիչ ներմուծվում է «դիրքը» ցուցանիշը (սովորական և շրջած):
6. Հաբեր: Անհրաժեշտ է անցկացնել լուծման կամ տարրալուծման (անհրաժեշտության դեպքում), ջրի պարունակության և մաշման նկատմամբ կայունության (առանց թաղանթի հաբերի համար) մասով հետազոտություն:
7. Դեղապատիճներ: Պինդ ժելատինային դեղապատիճների համար անհրաժեշտ է անցկացնել փխրունության, լուծման կամ տարրալուծման (անհրաժեշտության դեպքում), ջրի պարունակության և միկրոկենսաբանական մաքրության հետազոտություն:
Փափուկ ժելատինային դեղապատիճների համար անհրաժեշտ է անցկացնել լուծման կամ տարրալուծման (անհրաժեշտության դեպքում), միկրոկենսաբանական մաքրության, pH-ի, հերմետիկության և սոսնձման մասով հետազոտություն:
8. Էմուլսիաներ, կախույթներ և լուծույթներ՝ ներքին ընդունման համար: Անհրաժեշտ է անցկացնել նստվածքի առաջացման, թափանցիկության (լուծույթների համար), pH-ի, մածուցիկության, լուծահանվող նյութերի և միկրոկենսաբանական մաքրության հետազոտություն:
Կախույթների համար լրացուցիչ անհրաժեշտ է անցկացնել դիսպերսության, հոսաբանական հատկությունների, մասնիկների միջին չափի և դրանց բաշխման հետազոտություններ: Գնահատվում են նաև պոլիմորֆ փոխակերպումները (եթե կիրառելի է), հնարավոր է նաև անցկացնել պոլիմորֆների՝ մեկը մյուսի ձևափոխման հետազոտություն (եթե կիրառելի է):
Էմուլսիաների համար լրացուցիչ անհրաժեշտ է կատարել ֆազերի բաժանման, միջին չափի և դիսպերսված գլոբուլների բաշխման հետազոտություն:
9. Ներքին ընդունման համար լուծույթ (կախույթ) պատրաստելու համար փոշիները և գրանուլները: Անհրաժեշտ է սահմանել ջրի պարունակությունը և վերականգնման ժամանակը:
Վերականգնված պատրաստուկները, որոնք լուծույթներ կամ կախույթներ են, դեղապատրաստուկի մասին տեղեկատվության մեջ պարունակվող ցուցումներին համապատասխան պատրաստելուց հետո անհրաժեշտ է գնահատել այդպիսի վերականգնված պատրաստուկի կիրառման առաջարկվող առավելագույն ժամանակահատվածի ընթացքում՝ Պահանջների VIII բաժնին համապատասխան:
10. Դոզավորված ինհալատորներ և ռնգային աերոզոլներ: Անհրաժեշտ է կատարել հետևյալ ցուցանիշների հետազոտությունը՝
դոզայի պարունակության միատարրություն,
դեղապատրաստուկի մասին տեղեկատվության մեջ հայտագրված՝ կոնտեյների կափույրը գործի մեջ դնելու թիվ, որի դեպքում ապահովվում է կոնտեյներից արտազատվող դոզայի պարունակության միատարրությունը,
աերոդինամիկական բաշխում՝ ըստ մասնիկների չափի,
մանրադիտակային գնահատում,
ջրի պարունակություն,
հոսակորուստի (հերմետիկության) գործակից,
մանրէային աղտոտման [կոնտամինացիայի] աստիճան,
փականային մատակարարում (ներցայտման զանգված),
զանգվածի կորուստ,
պոմպային մատակարարում,
օտարածին մեխանիկական ներառուկներ,
կոնտեյների, խցանափակիչի և պոմպի պլաստիկ ու էլաստոմերային բաղադրիչներից լուծահանվող և արտազատվող նյութեր:
Փորձանմուշներն անհրաժեշտ է պահել ուղղահայաց, շրջած կամ կողային դիրքով:
Կախույթային աերոզոլների համար անհրաժեշտ է կատարել կափույրի բաղադրիչների արտաքին տեսքի ու կոնտեյների պարունակության մանրադիտակային վերլուծություն՝ դրանցում ստորև նշվածների առկայության համար՝
խոշոր ներառուկներ,
դեղագործական բաղադրամասի մասնիկների կազմաբանության փոփոխություն,
ագլոմերատների պարունակություն,
բյուրեղների աճ,
օտարածին մեխանիկական ներառուկներ:
Նաև արտաքին տեսքի մանրադիտակային վերլուծության շրջանակներում անհրաժեշտ է որոշել կոնտեյների ներքին մակերևույթի քայքայումը և միջադիրների մաշումը:
11. Ռնգային սփրեյներ: Անհրաժեշտ է կատարել հետևյալ ցուցանիշների հետազոտությունը՝
թափանցիկություն (լուծույթների համար),
միկրոկենսաբանական մաքրություն,
pH-ի արժեք,
մեխանիկական ներառուկներ,
մեկ ներցայտի մեջ գործող նյութի պարունակության միատարրություն,
մեկ ներցայտի մեջ պարունակության միատարրությանն առնչվող պահանջները բավարարող գործարկումների թիվ,
բաշխում՝ ըստ կաթիլների կամ մասնիկների չափերի,
զանգվածի կորուստ,
պոմպային մատակարարում,
մանրադիտակային գնահատում (կախույթների),
օտարածին մեխանիկական ներառուկներ,
կոնտեյների, խցանափակիչի և պոմպի պլաստիկ ու էլաստոմերային բաղադրիչներից լուծահանվող և արտազատվող նյութեր:
12. Դեղաձևեր՝ տեղային (արտաքին), աչքի և ականջի կիրառման: Այս կատեգորիայում ներառվում են արտաքին կիրառման համար քսուքները, կրեմները, մածուկները, նրբաքսուքները, լուծույթները, ակնակաթիլները և սփրեյները:
Տեղային կիրառման դեղապատրաստուկներում (ներառյալ աչքի և ականջի դեղապատրաստուկները) անհրաժեշտ է կատարել հետևյալ ցուցանիշների հետազոտությունը՝
թափանցիկություն,
համասեռություն,
pH-ի արժեք,
վերակախույթավորման ունակություն (լոսյոնների համար),
թանձրություն,
մածուցիկություն,
մասնիկների բաշխում՝ ըստ չափի (կախույթների համար, եթե հնարավոր է կատարել),
միկրոկենսաբանական մաքրություն և զանգվածի կորուստ (անհրաժեշտության դեպքում):
Աչքի և ականջի դեղապատրաստուկների (օրինակ՝ կրեմների, քսուքների, լուծույթների և կախույթների) գնահատումը պետք է ներառի հետևյալ լրացուցիչ պարամետրերը՝ մանրէազերծություն, մեխանիկական ներառուկներ և զատվող ծավալ:
Արտաքին կիրառման սփրեյների գնահատմամբ պետք է նախատեսվի հետևյալ լրացուցիչ պարամետրերի վերլուծությունը՝
ճնշում,
զանգվածի կորուստ,
ընդհանուր զատվող զանգված,
մատակարարման արագություն,
միկրոկենսաբանական մաքրություն,
փոշիացման բնույթ,
ջրի պարունակություն և մասնիկների բաշխում՝ ըստ չափի (կախույթների համար):
13. Սուպպոզիտորիաներ: Անհրաժեշտ է անցկացնել փափկեցման, տարրալուծման և լուծման աստիճանի հետազոտություն (37°С ջերմաստիճանի պայմաններում):
14. Պարենտերալ դեղապատրաստուկներ փոքր ծավալի (1 մլ կամ 1 մլ-ից պակաս): Անհրաժեշտ է կատարել հետևյալ ցուցանիշների հետազոտություններ՝
գույն,
թափանցիկություն (լուծույթների համար),
մեխանիկական ներառուկներ,
pH-ի արժեք,
մանրէազերծություն,
էնդոտոքսինների պարունակություն:
Ներարկման լուծույթների համար փոշիների կայունության հետազոտությամբ պետք է նախատեսվի գույնի գնահատումը, վերականգնման ժամանակը և ջրի պարունակությունը: Վերականգնված դեղապատրաստուկի կիրառման ողջ առավելագույն ժամկետի ընթացքում համապատասխան ինտերվալներով վերլուծության ենթակա հատուկ պարամետրերը՝ պայմանով, որ վերականգնված դեղապատրաստուկը պահպանվում է դրա մասին տեղեկատվության մեջ նշված պայմաններում, ներառում են թափանցիկությունը, գույնը, pH-ը, մանրէազերծությունը, պիրոգենությունը (էնդոտոքսինների պարունակությունը) և մեխանիկական ներառուկները: Պատրաստուկի վերականգնումից հետո կարող է պահանջվել մանրէազերծության մոնիթորինգ, օրինակ՝ երկու խցանոց ներարկիչների մեջ, եթե հայտագրված է, որ վերականգնումը չի հանգեցնում մանրէազերծության կորստի:
Ներարկումների համար կախույթների կայունության հետազոտությունները պետք է լրացուցիչ ներառեն մասնիկների բաշխումը՝ ըստ չափի, դիսպերսությունը և հոսաբանական հատկությունները:
Ներարկումների համար էմուլսիաների կայունության հետազոտությունները պետք է լրացուցիչ ներառեն ֆազերի բաժանումը, մածուցիկությունը, միջին չափը և մասնիկների բաշխումը՝ ըստ չափերի:
15. Պարենտերալ դեղապատրաստուկներ մեծ ծավալի: Անհրաժեշտ է անցկացնել հետևյալ ցուցանիշների հետազոտությունը՝ գույն, մեխանիկական ներառուկներ, pH, մանրէազերծություն, պիրոգենություն (էնդոտոքսիների պարունակություն) և ծավալ:
16. Անդրմաշկային սպեղանիներ: Անհրաժեշտ է անցկացնել հետևյալ ցուցանիշների հետազոտություն՝ in vitro կապազերծման արագություն, հերմետիկություն, միկրոկենսաբանական մաքրություն (մանրէազերծություն), պոկվելու նկատմամբ կայունություն և տեղաշարժի դեպքում հարակցում:
|
ՀԱՎԵԼՎԱԾ ԹԻՎ 4 Դեղապատրաստուկների և դեղագործական բաղադրամասերի կայունության հետազոտությանը ներկայացվող պահանջների |
ԲԼՈԿ-ՍԽԵՄԱ
դեղապատրաստուկների լուսակայունության հետազոտության ժամանակ որոշումներ կայացնելու
|
ՀԱՎԵԼՎԱԾ ԹԻՎ 5 Դեղապատրաստուկների և դեղագործական բաղադրամասերի կայունության հետազոտությանը ներկայացվող պահանջների |
ՄԵԹՈԴԻԿԱ
քինինային քիմիական ճառագայթաչափության
1. Սույն մեթոդիկան նախատեսված է մոտակա ուլտրամանուշակագույն շրջանում ճառագայթում առաջացնող ֆլուորեսցենտային լամպից լուսային էքսպոզիցիայի հսկողության ճառագայթաչափական համակարգի մանրակրկիտ նկարագրության համար՝ դեղապատրաստուկների և դեղագործական բաղադրամասերի կայունության հետազոտությունների անցկացման ժամանակ կիրառելու համար: Լույսի այլ աղբյուրների (ճառագայթաչափական համակարգերի) համար կարող է օգտագործվել նույնանման մոտեցում, սակայն յուրաքանչյուր ճառագայթաչափական համակարգ պետք է տրամաչափարկվի օգտագործվող լույսի աղբյուրի համար:
2. Հետազոտության համար նախապատրաստվում է քինինի մոնոհիդրոքլորիդի դիհիդրատի 2 % (զանգված/ծավալ) ջրային լուծույթի բավարար քանակություն (անհրաժեշտության դեպքում տաքացնելիս լուծվում է):
3. Հնարավոր է 2 տարբերակ՝
տարբերակ 1. 10 մլ լուծույթը տեղավորում են 20 մլ տարողությամբ փաթեթվածքի (անգույն սրվակի) մեջ, հերմետիկորեն խցանափակում և օգտագործում են որպես փորձանմուշ: 20 մլ տարողությամբ այլ անգույն սրվակի մեջ տեղավորում են 10 մլ լուծույթ, հերմետիկորեն խցանափակում, փաթաթում են ալյումինե փայլաթիթեղի մեջ՝ լույսից ամբողջական պաշտպանության համար, և օգտագործում են որպես հսկիչ նմուշ: Սրվակի ձևը և չափը ներկայացված են նկարում։
Փորձանմուշը և հսկիչ նմուշը տրված ժամանակի (ժամերի) ընթացքում ենթարկվում են լույսի աղբյուրի ազդեցությանը: Էքսպոզիցիայի ավարտից հետո անհրաժեշտ է որոշել փորձանմուշի կլանման (АТ) և հսկողության (А0) գործակիցները՝ 400 նմ-ի պայմաններում՝ 1 սմ կլանող շերտի օգտագործմամբ: Հաշվարկվում է փորձանմուշների օպտիկական խտության ցուցանիշների տարբերությունը (А=Ат-А0): Լույսի ազդեցության տևողությունը պետք է բավարար լինի օպտիկական խտության՝ առնվազն 0,9-ով փոփոխությունն ապահովելու համար.
տարբերակ 2. 2 կվարցային բջիջները (շերտի 1 սմ հաստությամբ) լցվում են լուծույթով: Մեկ բջիջն օգտագործվում է որպես փորձանմուշ, մյուս բջիջը փաթաթում են ալյումինե փայլաթիթեղի մեջ՝ լույսից ամբողջական պաշտպանության համար, և օգտագործում են որպես հսկիչ նմուշ: Փորձանմուշը և հսկիչ նմուշը տրված ժամանակի (ժամերի) ընթացքում ենթարկվում են լույսի աղբյուրի ազդեցությանը: Լույսի աղբյուրի ազդեցության ավարտից հետո որոշվում է փորձանմուշի (Ат) և հսկիչ նմուշի (А0) օպտիկական խտությունը՝ 400 նմ-ի պայմաններում՝ 1 սմ կլանող շերտի օգտագործմամբ: Հաշվարկվում է փորձանմուշների օպտիկական խտության ցուցանիշների տարբերությունը (А = АТ - А0): Լույսի ազդեցության տևողությունը պետք է բավարար լինի օպտիկական խտության՝ առնվազն 0,5-ով փոփոխությունն ապահովելու համար:
4. Թույլատրվում է օգտագործել փաթեթվածքի այլ գոյաձևերի (սրվակների, բջիջների, կյուվետների) օգտագործումը՝ դրանց համապատասխան վալիդացման պայմանով: Թույլատրվում է այլընտրանքային վալիդացված քիմիական ճառագայթաչափերի օգտագործումը:
|
ՀԱՎԵԼՎԱԾ ԹԻՎ 6 Դեղապատրաստուկների և դեղագործական բաղադրամասերի կայունության հետազոտությանը ներկայացվող պահանջների |
ԲԼՈԿ-ՍԽԵՄԱ
դեղապատրաստուկների և դեղագործական բաղադրամասերի (բացառությամբ սառեցման ենթակա դեղապատրաստուկների) կայունության կրկնակի հետազոտության տվյալների գնահատման ժամանակ որոշումներ կայացնելու և պիտանիության ժամկետ սահմանելու
Պաշտոնական հրապարակման օրը՝ 6 մայիսի 2022 թվական: