ՀԱՅԱՍՏԱՆԻ ՀԱՆՐԱՊԵՏՈՒԹՅԱՆ ԿԱՌԱՎԱՐՈՒԹՅՈՒՆ
Ո Ր Ո Շ ՈՒ Մ
20 նոյեմբերի 2008 թվականի N 1385-Ա
ՄԱՐԴԿԱՆՑ ՇԱՀԱԳՈՐԾՄԱՆ (ԹՐԱՖԻՔԻՆԳԻ) ԵՆԹԱՐԿՎԱԾ ԱՆՁԱՆՑ ԱԶԳԱՅԻՆ ՈՒՂՂՈՐԴՄԱՆ ԿԱՐԳԸ ՀԱՍՏԱՏԵԼՈՒ ՄԱՍԻՆ
Հայաստանի Հանրապետությունում մարդկանց շահագործման (թրաֆիքինգի) դեմ պայքարն առավել արդյունավետ կազմակերպելու նպատակով և հիմք ընդունելով Հայաստանի Հանրապետության կառավարության 2007 թվականի դեկտեմբերի 6-ի «Հայաստանի Հանրապետությունում 2007-2009 թվականների ընթացքում մարդկանց շահագործման (թրաֆիքինգի) դեմ պայքարի կազմակերպման ազգային ծրագիրը և ծրագրի իրականացման ժամանակացույցը հաստատելու մասին» N 1598-Ն որոշումը` Հայաստանի Հանրապետության կառավարությունը որոշում է.
1. Հաստատել մարդկանց շահագործման (թրաֆիքինգի) ենթարկված անձանց ազգային ուղղորդման կարգը` համաձայն հավելվածի:
2. Սահմանել, որ մարդկանց շահագործման (թրաֆիքինգի) զոհերի ուղղորդման գործում Հայաuտանի Հանրապետության պետական կառավարման լիազորված մարմիններն են Հայաստանի Հանրապետության աշխատանքի և սոցիալական հարցերի նախարարությունը, Հայաստանի Հանրապետության արտաքին գործերի նախարարությունը, Հայաստանի Հանրապետության առողջապահության նախարարությունը, Հայաստանի Հանրապետության տարածքային կառավարման նախարարությունը, Հայաստանի Հանրապետության կառավարությանն առընթեր ազգային անվտանգության ծառայությունը և Հայաստանի Հանրապետության կառավարությանն առընթեր Հայաստանի Հանրապետության ոստիկանությունը:
|
Հայաստանի Հանրապետության |
Տ. Սարգսյան |
|
2008 թ. դեկտեմբերի 2 Երևան |
|
Հավելված ՀՀ կառավարության 2008 թվականի նոյեմբերի 20-ի N 1385-Ա որոշման |
Կ Ա Ր Գ
ՄԱՐԴԿԱՆՑ ՇԱՀԱԳՈՐԾՄԱՆ (ԹՐԱՖԻՔԻՆԳԻ) ԵՆԹԱՐԿՎԱԾ ԱՆՁԱՆՑ ԱԶԳԱՅԻՆ ՈՒՂՂՈՐԴՄԱՆ
I. ԸՆԴՀԱՆՈՒՐ ԴՐՈՒՅԹՆԵՐ
1. Սույն կարգով սահմանվում է համագործակցության այն համակարգը, որի միջոցով պետական կառավարման մարմիններն իրականացնում են իրենց պարտականությունները մարդկանց շահագործման (թրաֆիքինգի) ենթարկված անձանց իրավունքների պաշտպանության և այն զարգացնելու ուղղությամբ` իրենց գործունեության մեջ ռազմավարական համագործակցություն ծավալելով քաղաքացիական հասարակության հետ: Սույն կարգի հիմնական նպատակն արդյունավետ ուղի սահմանելն է` մարդկանց շահագործման (թրաֆիքինգի) զոհերին ծառայություններ մատուցելու համար, այդ թվում` կացարանի, մասնագիտական բժշկական և հոգեբանական օգնության, խորհրդատվության, կրթության կամ ուսուցման մատչելիության ապահովումը:
2. Սույն կարգում օգտագործվող հիմնական հասկացություններն են`
1) մարդկանց շահագործում (այսուհետ`թրաֆիքինգ)` շահագործման նպատակով մարդկանց հավաքագրում, տեղափոխում, փոխանցում, պահում կամ ընդունում` սպառնալիքի կամ ուժի գործադրմամբ կամ հարկադրանքի որևէ այլ ձևի կիրառմամբ, առևանգմամբ, խարդախությամբ, խաբեությամբ, պաշտոնական դիրքի կամ խոցելի վիճակի չարաշահմամբ անձի նկատմամբ վերահսկողություն իրականացնող այլ անձի համաձայնությունը ձեռք բերելու նպատակով, գումարների կամ այլ շահի տրամադրմամբ կամ ձեռքբերմամբ: «Շահագործում» հասկացությունը ներառում է առնվազն մարմնավաճառության նպատակներով այլ անձանց շահագործումը կամ սեռական շահագործման այլ ձևերը, հարկադիր աշխատանքը կամ ծառայությունները, ստրկությանը կամ ստրկությանը համարժեք գործելակերպը, տաժանակիր աշխատանքը կամ օրգանների հեռացումը: Ընդ որում`
ա. թրաֆիքինգի զոհի` սույն կարգի 2-րդ կետի 1-ին ենթակետով սահմանված շահագործման այս կամ այն ձևին համաձայնությունը չունի որևէ նշանակություն, եթե կիրառվել է այդ ենթակետով սահմանված եղանակներից որևէ մեկը,
բ. շահագործման նպատակով երեխաներին հավաքագրելը, տեղափոխելը, փոխանցելը, թաքցնելը կամ ընդունելը համարվում են մարդկանց շահագործում` նույնիսկ այն դեպքում, երբ դա չի ներառում սույն ենթակետով սահմանված եղանակներից որևէ մեկը.
2) թրաֆիքինգի զոհ` թրաֆիքինգի ենթարկված ցանկացած ֆիզիկական անձ (այսուհետ` զոհ).
3) համագործակցող հասարակական կազմակերպություններ (այսուհետ` համագործակցող ՀԿ)` թրաֆիքինգի դեմ պայքարի ոլորտում գործունեություն ծավալող հասարակական կազմակերպություններ, որոնց փոխհամագործակցությունը պետական կառավարման լիազորված մարմինների հետ ամրագրված է փոխըմբռնման հուշագրով:
II. ՀԱՄԱԳՈՐԾԱԿՑՈՒԹՅԱՆ ՍԿԶԲՈՒՆՔՆԵՐԸ ԵՎ ՏԵՂԵԿՈՒԹՅԱՆ ՓՈԽԱՆՑՈՒՄԸ
3. Պետական կառավարման լիազորված մարմինները հանդես են գալիս համապատասխան կառուցվածքային կամ առանձնացված ստորաբաժանումներով (այսուհետ` համապատասխան ստորաբաժանումներ), որոնք համակարգում են իրենց աղբյուրներից ստացվող տեղեկատվության փոխանակումը միմյանց միջև:
4. Համապատասխան ստորաբաժանումներն ակտիվորեն փոխհամագործակցում և օգտագործում են միմյանց միջոցներն ու հնարավորությունները զոհերի հայտնաբերման, նույնացման և վերականգնողական օգնության տրամադրման նպատակով, ինչպես նաև հանցագործության դեպքերի նախականխման, կանխարգելման, բացահայտման ուղղությամբ:
5. Պետական կառավարման լիազորված մարմինները`
1) Հայաստանի Հանրապետության կառավարությանն առընթեր Հայաստանի Հանրապետության ոստիկանությունը թրաֆիքինգի մասին տեղեկություններ կարող է ստանալ պետական կառավարման լիազորված մարմիններից, ինքնուրույն` իր ստորաբաժանումների (այդ թվում` Ինտերպոլի ազգային կենտրոնական բյուրոյի) միջոցով, ինչպես նաև զանգվածային լրատվության միջոցներից, անհատներից (տուժողներից և այլ դիմումատուներից), այլ կազմակերպություններից, օպերատիվ ճանապարհով և անձնական հետամտության միջոցով,
2) Հայաստանի Հանրապետության արտաքին գործերի նախարարությունը կարող է, բացի պետական կառավարման լիազորված մարմիններից, թրաֆիքինգի մասին տեղեկություններ ստանալ ինքնուրույն` Հայաստանի Հանրապետության արտաքին գործերի նախարարության ստորաբաժանումներից և ենթակառույցներից (այդ թվում` դիվանագիտական և հյուպատոսական ներկայացուցչություններից), արտերկրում հայկական համայնքներից, եկեղեցիներից, այլ պետությունների դիվանագիտական ներկայացուցչություններից, միջազգային կառույցներից.
3) Հայաստանի Հանրապետության կառավարությանն առընթեր ազգային անվտանգության ծառայությունը, բացի պետական կառավարման լիազորված մյուս մարմիններից, թրաֆիքինգի մասին տեղեկություններ կարող է ստանալ ինքնուրույն` Հայաստանի Հանրապետության կառավարությանն առընթեր ազգային անվտանգության ծառայության ստորաբաժանումներից (այդ թվում` սահմանապահ զորքերից), ինչպես նաև անհատներից (տուժողներից և այլ դիմումատուներից), այլ կազմակերպություններից, օպերատիվ ճանապարհով և անձնական հետամտության միջոցով.
4) Հայաստանի Հանրապետության աշխատանքի և սոցիալական հարցերի նախարարությունը, բացի պետական կառավարման լիազորված մյուս մարմիններից, կարող է թրաֆիքինգի մասին տեղեկություններ ստանալ ինքնուրույն` Հայաստանի Հանրապետության աշխատանքի և սոցիալական հարցերի նախարարության ստորաբաժանումներից, ինչպես նաև անհատներից.
5) Հայաստանի Հանրապետության տարածքային կառավարման նախարարությունը, բացի պետական կառավարման լիազորված մյուս մարմիններից, թրաֆիքինգի մասին տեղեկություններ կարող է ստանալ ինքնուրույն` Հայաստանի Հանրապետության տարածքային կառավարման նախարարության ստորաբաժանումներից, ինչպես նաև թեժ գծով դիմած անհատներից, միգրանտների սպասարկման կետում կերպավորման (պրոֆիլավորման) աշխատանքների արդյունքում, տեղական ինքնակառավարման մարմիններից.
6) Հայաստանի Հանրապետության առողջապահության նախարարությունը, բացի պետական կառավարման լիազորված մյուս մարմիններից, թրաֆիքինգի մասին տեղեկություններ կարող է ստանալ ինքնուրույն` Հայաստանի Հանրապետության առողջապահության նախարարության ստորաբաժանումներից, ինչպես նաև անհատներից:
6. Պետական կառավարման լիազորված մարմինները համագործակցում են միայն համագործակցող ՀԿ-ների հետ:
7. Մյուս բոլոր կազմակերպություններն ու մարմինները, որոնք իրենց գործունեության ընթացքում նույնպես կարող են առնչվել թրաֆիքինգի հետ կապված դեպքերին, տեղեկատվության աղբյուր են պետական կառավարման լիազորված մարմինների համար:
8. Պետական կառավարման լիազորված մարմինները, մարդու իրավունքների պաշտպանության սկզբունքներին համահունչ, պարտավոր են խստորեն պահպանել իրենց կողմից ստացված անձնական տեղեկությունների գաղտնիությունը` օրենքով սահմանված կարգով:
9. Ստացվող տեղեկություններն ըստ բնույթի տարանջատվում են` հայտնաբերված զոհի մասին տեղեկության և հանցագործության մասին տեղեկության:
10. Զոհերին աջակցության և դրա համակարգման համար պետական կառավարման լիազորված մարմին է Հայաստանի Հանրապետության աշխատանքի և սոցիալական հարցերի նախարարությունը` ի դեմս իր համապատասխան ստորաբաժանման: Այն իր առջև դրված խնդիրների լուծման նպատակով ակտիվորեն փոխհամագործակցում է օգնություն և (կամ) աջակցություն տրամադրող այլ պետական մարմինների և համագործակցող ՀԿ-ների հետ:
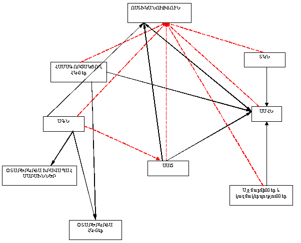
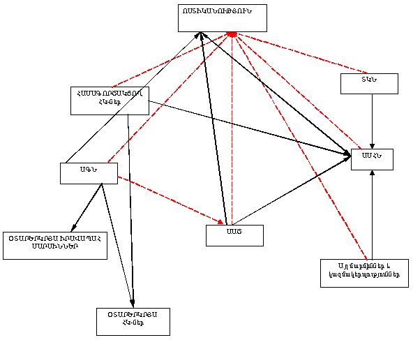
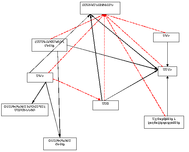
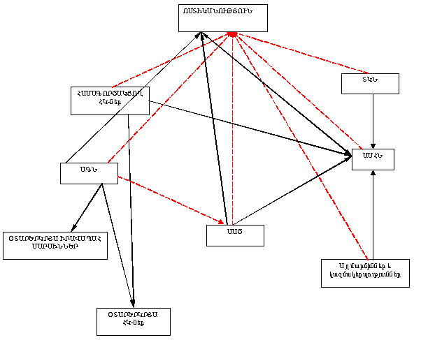
11. Հայաստանի Հանրապետությունում թրաֆիքինգի հանցագործության դեմ պայքարի համար հիմնական պետական կառավարման լիազորված մարմինն է Հայաստանի Հանրապետության կառավարությանն առընթեր Հայաստանի Հանրապետության ոստիկանությունը: Մյուս բոլոր պետական կառավարման լիազորված մարմիններն իրենց աղբյուրներից ստացված` հանցագործությունների մասին տեղեկությունն անմիջապես փոխանցում են Հայաստանի Հանրապետության կառավարությանն առընթեր Հայաստանի Հանրապետության ոստիկանություն` համաձայն սխեմայի:
12. Պետական կառավարման լիազորված մարմինները հայտնաբերված զոհի մասին տեղեկությունն անմիջապես փոխանցում են Հայաստանի Հանրապետության կառավարությանն առընթեր Հայաստանի Հանրապետության ոստիկանություն:
13. Համագործակցող ՀԿ-ները, փոխադարձ համաձայնությամբ, իրենց կողմից հայտնաբերված զոհի մասին տեղեկությունը, հնարավորինս կարճ ժամկետում, բայց ոչ ուշ, քան 3 օրվա ընթացքում փոխանցում են Հայաստանի Հանրապետության աշխատանքի և սոցիալական հարցերի նախարարություն կամ Հայաստանի Հանրապետության կառավարությանն առընթեր Հայաստանի Հանրապետության ոստիկանություն: Հայաստանի Հանրապետության աշխատանքի և սոցիալական հարցերի նախարարությունն իր հերթին պետք է օգտագործի Հայաստանի Հանրապետության կառավարությանն առընթեր Հայաստանի Հանրապետության ոստիկանության կողմից տրամադրված հնարավորություններն ու միջոցները` զոհերի նույնացման և պաշտպանության նպատակով:
(13-րդ կետը փոփ. 11.03.10 N 230-Ա)
14. Զոհերի հայտնաբերման փուլում տեղեկատվության աղբյուրները, ըստ ընդգրկված կառույցների, հետևյալն են`
1) Հայաստանի Հանրապետության կառավարությանն առընթեր ազգային անվտանգության ծառայության սահմանապահ զորքերում`
ա. փաստաթղթային ուսումնասիրություն,
բ. կերպավորում (պրոֆիլավորում) սահմանային կետերում,
գ. օպերատիվ-հետախուզական գործունեության ընթացքում հավաքված տվյալներ.
2) Հայաստանի Հանրապետության կառավարությանն առընթեր Հայաստանի Հանրապետության ոստիկանության համապատասխան ստորաբաժանման դեպքում`
ա. դիմումատուներ (տուժողներ, քաղաքացիներ, կազմակերպություններ և այլն),
բ. զանգվածային լրատվության միջոցներ,
գ. Ինտերպոլ և այլ միջազգային, տարածաշրջանային կազմակերպություններ, օտարերկրյա իրավապահ մարմիններ,
դ. օպերատիվ-հետախուզական գործունեության ընթացքում հավաքված տեղեկատվություն,
ե. անձնական հետամտություն,
զ. հասարակական կազմակերպություններ.
3) Հայաստանի Հանրապետության արտաքին գործերի նախարարությունում`
ա. Հայաստանի Հանրապետության դեսպանություններ և հյուպատոսություններ,
բ. այլ պետությունների դիվանագիտական ներկայացուցչություններ,
գ. միջազգային կազմակերպություններ,
դ. հայկական համայնքներ (համայնքային կազմակերպություններ) և եկեղեցի.
4) Հայաստանի Հանրապետության աշխատանքի և սոցիալական հարցերի նախարարության համապատասխան ստորաբաժանման դեպքում`
ա. աշխատանքային տեսչություն,
բ. զբաղվածության պետական գործակալություն,
գ. մարզպետարաններում երեխաների իրավունքների պաշտպանության բաժիններ,
դ. Աշխատանքի միջազգային կազմակերպության սոցիալական գործընկերներ.
5) Հայաստանի Հանրապետության տարածքային կառավարման նախարարությունում`
ա. տարածքային և տեղական ինքնակառավարման մարմիններ,
բ. միգրացիոն գործակալության միգրանտների սպասարկման կետ, հեռախոսային թեժ գիծ.
6) համագործակցող ՀԿ-ների համար կարող են լինել`
ա. թեժ գիծ,
բ. հայտնաբերմանն ուղղված որոնողական աշխատանքներ,
գ. Հայաստանի Հանրապետության աշխատանքի և սոցիալական հարցերի նախարարության, ինչպես նաև այլ համագործակցող ՀԿ-ների հետ համագործակցությամբ` հնարավոր զոհերի մասին տեղեկություններ:
III. ԶՈՀԻ ՈՒՂՂՈՐԴՈՒՄԸ
15. Զոհն ուղղորդվում է միայն զոհի համաձայնությամբ` հայտնաբերման պահից: Զոհին հայտնաբերած պետական կառավարման լիազորված մարմինը կամ համագործակցող ՀԿ-ն օգտագործում է բոլոր հնարավոր խրախուսական ու բացատրական միջոցները` հորդորելու զոհին համագործակցելու պետական կառավարման լիազորված մարմինների հետ:
16. Այն դեպքում, երբ զոհը չի տվել համաձայնություն, սակայն առկա են ակնհայտ պատճառներ` ուղղորդման անհրաժեշտության համար` հանրային անվտանգության պահպանման, հայտնաբերված զոհի կամ նրա դեպքի հետ կապված այլ զոհերի կյանքին և առողջությանն ակնհայտ վտանգ սպառնալու դեպքում, կամ, եթե զոհը կատարել է իրավախախտում, և անհրաժեշտություն է առաջացել պարզելու կատարման հանգամանքները, պետական կառավարման լիազորված մարմինները և համագործակցող ՀԿ-ները, Հայաստանի Հանրապետության օրենսդրությանը համապատասխան, իրենց կողմից հայտնաբերված զոհին ուղղորդում են Հայաստանի Հանրապետության կառավարությանն առընթեր Հայաստանի Հանրապետության ոստիկանություն:
17. Համագործակցող ՀԿ-ների կողմից հայտնաբերված զոհերը, վերջիններիս համաձայնության դեպքում, աջակցության նպատակով կարող են ուղղորդվել նաև Հայաստանի Հանրապետության աշխատանքի և սոցիալական հարցերի նախարարություն:
18. Հայտնաբերված զոհի մասին տեղեկության փոխանցման և զոհի ուղղորդման կարգը, ըստ իրավիճակների, հետևյալն է`
1) թրաֆիքինգի ենթարկված կամ թրաֆիքինգի ենթարկման վտանգի տակ հայտնված զոհը հայտնաբերման պահին գտնվում է Հայաստանի Հանրապետությունում: Տվյալ դեպքում`
ա. Հայաստանի Հանրապետության կառավարությանն առընթեր Հայաստանի Հանրապետության ոստիկանությունն իր կողմից հայտնաբերված զոհերին ուղղորդում է Հայաստանի Հանրապետության աշխատանքի և սոցիալական հարցերի նախարարության միջոցով` անհրաժեշտության դեպքում օգտվելով համագործակցող ՀԿ-ների ծառայություններից,
բ. Հայաստանի Հանրապետության կառավարությանն առընթեր ազգային անվտանգության ծառայությունը հայտնաբերված զոհին ուղղորդում է Հայաստանի Հանրապետության կառավարությանն առընթեր Հայաստանի Հանրապետության ոստիկանություն, որն իրականացնում է հետագա ուղղորդումը Հայաստանի Հանրապետության աշխատանքի և սոցիալական հարցերի նախարարություն,
գ. Հայաստանի Հանրապետության աշխատանքի և սոցիալական հարցերի նախարարությունը հայտնաբերված զոհին ուղղորդում է պետական կառավարման լիազորված այլ մարմիններ և համագործակցող ՀԿ-ներ` համապատասխան օգնություն ստանալու համար, կամ Հայաստանի Հանրապետության կառավարությանն առընթեր Հայաստանի Հանրապետության ոստիկանություն` հանցագործության բացահայտման միջոցառումներ իրականացնելու նպատակով,
դ. Հայաստանի Հանրապետության տարածքային կառավարման նախարարությունը, Հայաստանի Հանրապետության արտաքին գործերի նախարարությունը և համագործակցող ՀԿ-ներն իրենց կողմից հայտնաբերված զոհին ուղղորդում են Հայաստանի Հանրապետության աշխատանքի և սոցիալական հարցերի նախարարություն` հետագա ուղղորդման նպատակով.
2) Հայաստանի Հանրապետության քաղաքացի հանդիսացող զոհը գտնվում է օտարերկրյա պետությունում: Տվյալ դեպքում`
ա. Հայաստանի Հանրապետության արտաքին գործերի նախարարությունը զոհին ուղղորդում է Հայաստանի Հանրապետության կառավարությանն առընթեր Հայաստանի Հանրապետության ոստիկանություն կամ, զոհի համաձայնությամբ, ինչպես նաև նպատակահարմարությունից ելնելով` օտարերկրյա պետության ոստիկանություն, կամ համագործակցող ՀԿ-ների միջոցով` օտարերկրյա պետության հասարակական կազմակերպություն,
բ. Հայաստանի Հանրապետության աշխատանքի և սոցիալական հարցերի նախարարությունը, Հայաստանի Հանրապետության տարածքային կառավարման նախարարությունը և Հայաստանի Հանրապետության կառավարությանն առընթեր ազգային անվտանգության ծառայությունը զոհի մասին տեղեկությունները փոխանցում են Հայաստանի Հանրապետության կառավարությանն առընթեր Հայաստանի Հանրապետության ոստիկանություն, իսկ հայտնաբերված զոհին, վերջինիս համաձայնության առկայության դեպքում, ուղղորդում Հայաստանի Հանրապետության արտաքին գործերի նախարարության դիվանագիտական կամ հյուպատոսական ծառայություններ, որոնց միջոցով իրականացվում է հետագա ուղղորդումը,
գ. Հայաստանի Հանրապետության կառավարությանն առընթեր Հայաստանի Հանրապետության ոստիկանությունն իր կողմից հայտնաբերված զոհի մասին տեղեկություններն անհրաժեշտության դեպքում փոխանցում է Հայաստանի Հանրապետության արտաքին գործերի նախարարություն, իսկ հայտնաբերված զոհին` ուղղորդում Հայաստանի Հանրապետության արտաքին գործերի նախարարության դիվանագիտական կամ հյուպատոսական ծառայություններ կամ, նպատակահարմարությունից ելնելով` օտարերկրյա իրավապահ մարմիններ,
դ. համագործակցող ՀԿ-ները զոհի մասին ստացված տեղեկությունը փոխանցում են Հայաստանի Հանրապետության աշխատանքի և սոցիալական հարցերի նախարարություն, իսկ հայտնաբերված զոհին, իր համաձայնությամբ, ուղղորդում են Հայաստանի Հանրապետության արտաքին գործերի նախարարության դիվանագիտական կամ հյուպատոսական ծառայություններ կամ օտարերկրյա հասարակական կազմակերպություններ.
3) այլ պետության քաղաքացի հանդիսացող` թրաֆիքինգի ենթարկված կամ թրաֆիքինգի ենթարկման վտանգի տակ հայտնված զոհը հայտնաբերման պահին գտնվում է Հայաստանի Հանրապետությունում: Տվյալ դեպքում`
ա. Հայաստանի Հանրապետության արտաքին գործերի նախարարությունը զոհի մասին ստացված տեղեկությունը փոխանցում է Հայաստանի Հանրապետության կառավարությանն առընթեր Հայաստանի Հանրապետության ոստիկանություն և տվյալ երկրի արտաքին գործերի նախարարություն, իսկ զոհը, համաձայնության դեպքում, ուղղորդվում է կամ Հայաստանի Հանրապետության կառավարությանն առընթեր Հայաստանի Հանրապետության ոստիկանություն, կամ Հայաստանի Հանրապետության աշխատանքի և սոցիալական հարցերի նախարարություն` հետագա ուղղորդման նպատակով,
բ. Հայաստանի Հանրապետության կառավարությանն առընթեր ազգային անվտանգության ծառայությունը զոհի մասին ստացված տեղեկությունը փոխանցում է Հայաստանի Հանրապետության կառավարությանն առընթեր Հայաստանի Հանրապետության ոստիկանություն և հայտնաբերված զոհին ուղղորդում Հայաստանի Հանրապետության կառավարությանն առընթեր Հայաստանի Հանրապետության ոստիկանություն, որն իրականացնում է հետագա ուղղորդումը Հայաստանի Հանրապետության աշխատանքի և սոցիալական հարցերի նախարարության միջոցով, այդ թվում` նաև անհապաղ օգնության տրամադրմամբ,
գ. Հայաստանի Հանրապետության կառավարությանն առընթեր Հայաստանի Հանրապետության ոստիկանությունը զոհի մասին տեղեկությունը փոխանցում է Հայաստանի Հանրապետության արտաքին գործերի նախարարություն, իսկ զոհին, վերջինիս համաձայնությամբ, ուղղորդում Հայաստանի Հանրապետության աշխատանքի և սոցիալական հարցերի նախարարություն,
դ. համագործակցող ՀԿ-ները զոհի մասին ստացված տեղեկությունը կարող են փոխանցել Հայաստանի Հանրապետության աշխատանքի և սոցիալական հարցերի նախարարություն, իսկ հայտնաբերված զոհին, վերջինիս համաձայնությամբ, ուղղորդել Հայաստանի Հանրապետության աշխատանքի և սոցիալական հարցերի նախարարություն կամ Հայաստանի Հանրապետության կառավարությանն առընթեր Հայաստանի Հանրապետության ոստիկանություն:
IV. ԶՈՀԻ ՆՈՒՅՆԱՑՈՒՄԸ
19. Զոհի նույնացումը շարունակական և, միևնույն ժամանակ, ամբողջական գործընթաց է, որը նախատեսում է տարբեր ծավալի աջակցություն: Աջակցության ծավալների համարժեք և նպատակային տրամադրման համար տարանջատվում են զոհերի նույնացման երեք հիմնական փուլեր`
1) նախնական նույնացում.
2) միջանկյալ նույնացում.
3) վերջնական նույնացում:
20. Զոհի հայտնաբերումը համարվում է նախնական նույնացում, որն իրականացվում է պետական կառավարման լիազորված մարմինների կողմից` ինքնուրույն, կամ որևէ աղբյուրի միջոցով հայտնաբերված անձի` «ենթադրյալ զոհի» նկատմամբ` ուղղակի և անուղղակի չափորոշիչների կիրառման արդյունքում:
21. Զոհի միջանկյալ նույնացումն իրականացնում է նախաքննության մարմինը` ընդունելով որոշում նախնական նույնացված զոհին տուժող ճանաչելու մասին` թրաֆիքինգին վերաբերող Հայաստանի Հանրապետության քրեական օրենսգրքի համապատասխան հոդվածներով հարուցված քրեական գործերով:
22. Զոհի վերջնական նույնացումն իրականացվում է դատարանի կողմից: Այն դեպքում, երբ գործը չի հասնում դատարան, Հայաստանի Հանրապետության քրեական դատավարության օրենսգրքին համապատասխան, վերջնական նույնացման համար հիմք է հանդիսանում քրեական հետապնդման մարմնի կողմից անձին որպես տուժող ճանաչելու մասին որոշումը:
23. Նույնացում իրականացնող մարմիններն են`
1) համագործակցող ՀԿ-ները` կարիքները գնահատելու և օգնություն տրամադրելու համար.
2) Հայաստանի Հանրապետության կառավարությանն առընթեր Հայաստանի Հանրապետության ոստիկանությունը` զոհին աջակցելու համար.
3) Հայաստանի Հանրապետության աշխատանքի և սոցիալական հարցերի նախարարությունը` զոհին աջակցելու համար.
4) դատարանները:
24. Նույնացման գործընթացը համագործակցող ՀԿ-ի պարագայում կարող է ընթանալ մի քանի փուլով, իսկ նույնացման չափորոշիչները սահմանվում են ըստ թրաֆիքինգի միջազգային և ազգային սահմանումներում ներառված բնորոշումների:
V. ԶՈՀԻՆ ՏՐԱՄԱԴՐՎՈՂ ԱՋԱԿՑՈՒԹՅՈՒՆԸ
25. Զոհին տրամադրվող աջակցությունը բաղկացած է երեք փուլից` նախնական, միջանկյալ և վերջնական աջակցություն:
26. Այն դեպքում, երբ թրաֆիքինգի ենթարկված կամ թրաֆիքինգի ենթարկման վտանգի տակ հայտնված զոհը հայտնաբերման պահին գտնվում է Հայաստանի Հանրապետությունում, հայտնաբերված և նախնական նույնացված զոհին նախնական աջակցություն ցուցաբերվում է Հայաստանի Հանրապետության աշխատանքի և սոցիալական հարցերի նախարարության միջնորդությամբ, Հայաստանի Հանրապետության համապատասխան մարմինների և կառույցների, այդ թվում` նաև Հայաստանի Հանրապետության մարզպետարանների (Երևանի քաղաքապետարանի) երեխայի իրավունքների պաշտպանության բաժինների միջոցով: Ելնելով անհրաժեշտությունից` Հայաստանի Հանրապետության աշխատանքի և սոցիալական հարցերի նախարարությունը կարող է համագործակցել համապատասխան համագործակցող ՀԿ-ների հետ:
27. Սույն կարգի 26-րդ կետով նախատեսված դեպքում նախնական աջակցությունը ներառում է`
1) առաջնային բժշկական օգնությունը.
2) անհետաձգելի բնաիրային օգնությունը (սնունդ, հագուստ, հիգիենայի պարագաներ և այլն).
3) իրավաբանական խորհրդատվությունը.
4) անհրաժեշտության դեպքում` կարճաժամկետ` առավելագույնը 30 օրով, կացարանի տրամադրում.
5) հոգեբանական օգնություն:
(27-րդ կետը փոփ., լրաց. 11.03.10 N 230-Ա)
28. Այն դեպքում, երբ զոհը գտնվում է օտարերկրյա պետությունում, աջակցության տրամադրման մասին որոշումը կայացնում են դիվանագիտական և հյուպատոսական ծառայությունները` առաջնորդվելով սույն կարգի 27-րդ կետով և ելնելով տվյալ երկրում գործող աջակցության համակարգից:
29. Միջանկյալ աջակցությունը ցուցաբերվում է միջանկյալ նույնացման փուլում և ներառում է`
1) ժամանակավոր` մինչև 60 օրով, կացարանի տրամադրումը.
2) բժշկական հետազոտությունը և օգնությունը` Հայաստանի Հանրապետության կառավարության 2004 թվականի մարտի 4-ի «Պետության կողմից երաշխավորված անվճար բժշկական օգնության և սպասարկման մասին» N 318-Ն որոշմանը համապատասխան.
3) իրավաբանական օգնությունը.
4) հոգեբանական օգնությունը.
5) հասարակության մեջ վերաինտեգրվելուն ուղղված քայլերը, այդ թվում` նաև մասնագիտական վերապատրաստմանն օժանդակությունը.
6) անհրաժեշտության դեպքում` սահմանված չափի հրատապ դրամական օգնությունը:
30. Վերջնական աջակցությունն իրականացվում է վերջնական նույնացման հիման վրա` ելնելով տվյալ անձի կարիքների գնահատումից, և նախատեսում է «Սոցիալական աջակցության մասին» Հայաստանի Հանրապետության օրենքով սահմանված աջակցության ամբողջ փաթեթը, ինչպես նաև վերաինտեգրման հետագա միջոցառումները:
|
Հայաստանի Հանրապետության կառավարության աշխատակազմի ղեկավար |
Դ. Սարգսյան |
Ս Խ Ե Մ Ա
ՏԵՂԵԿՈՒԹՅԱՆ ՓՈԽԱՆՑՄԱՆ ԵՎ ԶՈՀԻ ՈՒՂՂՈՐԴՄԱՆ
Զոհի ուղղորդում` համաձայնության դեպքում _____
Տեղեկության փոխանցում ________